Go to The Journal of Clinical Investigation
  • About
  • Editors
  • Consulting Editors
  • For authors
  • Publication ethics
  • Publication alerts by email
  • Transfers
  • Advertising
  • Job board
  • Contact
  • Physician-Scientist Development
  • Current issue
  • Past issues
  • By specialty
    • COVID-19
    • Cardiology
    • Immunology
    • Metabolism
    • Nephrology
    • Oncology
    • Pulmonology
    • All ...
  • Videos
  • Collections
    • In-Press Preview
    • Resource and Technical Advances
    • Clinical Research and Public Health
    • Research Letters
    • Editorials
    • Perspectives
    • Physician-Scientist Development
    • Reviews
    • Top read articles

  • Current issue
  • Past issues
  • Specialties
  • In-Press Preview
  • Resource and Technical Advances
  • Clinical Research and Public Health
  • Research Letters
  • Editorials
  • Perspectives
  • Physician-Scientist Development
  • Reviews
  • Top read articles
  • About
  • Editors
  • Consulting Editors
  • For authors
  • Publication ethics
  • Publication alerts by email
  • Transfers
  • Advertising
  • Job board
  • Contact
Blocking hyaluronan synthesis alleviates acute lung allograft rejection
Jewel Imani, Kaifeng Liu, Ye Cui, Jean-Pierre Assaker, Junwen Han, Auyon J. Ghosh, Julie Ng, Shikshya Shrestha, Anthony M. Lamattina, Pierce H. Louis, Anne Hentschel, Anthony J. Esposito, Ivan O. Rosas, Xiaoli Liu, Mark A. Perrella, Jamil Azzi, Gary Visner, Souheil El-Chemaly
Jewel Imani, Kaifeng Liu, Ye Cui, Jean-Pierre Assaker, Junwen Han, Auyon J. Ghosh, Julie Ng, Shikshya Shrestha, Anthony M. Lamattina, Pierce H. Louis, Anne Hentschel, Anthony J. Esposito, Ivan O. Rosas, Xiaoli Liu, Mark A. Perrella, Jamil Azzi, Gary Visner, Souheil El-Chemaly
View: Text | PDF
Research Article Pulmonology

Blocking hyaluronan synthesis alleviates acute lung allograft rejection

  • Text
  • PDF
Abstract

Lung allograft rejection results in the accumulation of low–molecular weight hyaluronic acid (LMW-HA), which further propagates inflammation and tissue injury. We have previously shown that therapeutic lymphangiogenesis in a murine model of lung allograft rejection reduced tissue LMW-HA and was associated with improved transplant outcomes. Herein, we investigated the use of 4-Methylumbelliferone (4MU), a known inhibitor of HA synthesis, to alleviate acute allograft rejection in a murine model of lung transplantation. We found that treating mice with 4MU from days 20 to 30 after transplant was sufficient to significantly improve outcomes, characterized by a reduction in T cell–mediated lung inflammation and LMW-HA content and in improved pathology scores. In vitro, 4MU directly attenuated activation, proliferation, and differentiation of naive CD4+ T cells into Th1 cells. As 4MU has already been demonstrated to be safe for human use, we believe examining 4MU for the treatment of acute lung allograft rejection may be of clinical significance.

Authors

Jewel Imani, Kaifeng Liu, Ye Cui, Jean-Pierre Assaker, Junwen Han, Auyon J. Ghosh, Julie Ng, Shikshya Shrestha, Anthony M. Lamattina, Pierce H. Louis, Anne Hentschel, Anthony J. Esposito, Ivan O. Rosas, Xiaoli Liu, Mark A. Perrella, Jamil Azzi, Gary Visner, Souheil El-Chemaly

×

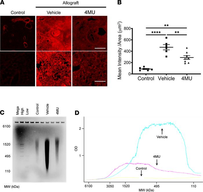
Figure 2

Treatment with 4MU modulates the synthesis of hyaluronic acid.

Options: View larger image (or click on image) Download as PowerPoint
Treatment with 4MU modulates the synthesis of hyaluronic acid.
Represent...
Representative images of donor left lung sections stained with biotinylated HABP followed with streptavidin-labeled Texas Red fluorescent dye. Scale bar: 500 μm top image, 100 μm bottom image (A). Mean intensity of fluorescently stained lung sections from control (n = 6), vehicle-treated (n = 6), and 4MU-treated (n = 8) mice (B). Digested lungs from the experimental groups were pooled and loaded onto a 0.7% agarose gel and stained for HA (C). Quantitative analysis of HA molecular mass profile by measuring the Optical density (OD) of the agarose gel (D). Data are represented as mean ± SEM and analyzed using 1-way ANOVA followed by Tukey’s post hoc test for multiple comparisons. **P < 0.01; ****P < 0.0001.

Copyright © 2026 American Society for Clinical Investigation
ISSN 2379-3708

Sign up for email alerts