Go to The Journal of Clinical Investigation
  • About
  • Editors
  • Consulting Editors
  • For authors
  • Publication ethics
  • Publication alerts by email
  • Transfers
  • Advertising
  • Job board
  • Contact
  • Physician-Scientist Development
  • Current issue
  • Past issues
  • By specialty
    • COVID-19
    • Cardiology
    • Immunology
    • Metabolism
    • Nephrology
    • Oncology
    • Pulmonology
    • All ...
  • Videos
  • Collections
    • In-Press Preview
    • Resource and Technical Advances
    • Clinical Research and Public Health
    • Research Letters
    • Editorials
    • Perspectives
    • Physician-Scientist Development
    • Reviews
    • Top read articles

  • Current issue
  • Past issues
  • Specialties
  • In-Press Preview
  • Resource and Technical Advances
  • Clinical Research and Public Health
  • Research Letters
  • Editorials
  • Perspectives
  • Physician-Scientist Development
  • Reviews
  • Top read articles
  • About
  • Editors
  • Consulting Editors
  • For authors
  • Publication ethics
  • Publication alerts by email
  • Transfers
  • Advertising
  • Job board
  • Contact
Depletion of protein kinase STK25 ameliorates renal lipotoxicity and protects against diabetic kidney disease
Emmelie Cansby, Mara Caputo, Lei Gao, Nagaraj M. Kulkarni, Annika Nerstedt, Marcus Ståhlman, Jan Borén, Rando Porosk, Ursel Soomets, Matteo Pedrelli, Paolo Parini, Hanns-Ulrich Marschall, Jenny Nyström, Brian W. Howell, Margit Mahlapuu
Emmelie Cansby, Mara Caputo, Lei Gao, Nagaraj M. Kulkarni, Annika Nerstedt, Marcus Ståhlman, Jan Borén, Rando Porosk, Ursel Soomets, Matteo Pedrelli, Paolo Parini, Hanns-Ulrich Marschall, Jenny Nyström, Brian W. Howell, Margit Mahlapuu
View: Text | PDF
Research Article Metabolism Nephrology

Depletion of protein kinase STK25 ameliorates renal lipotoxicity and protects against diabetic kidney disease

  • Text
  • PDF
Abstract

Diabetic kidney disease (DKD) is the most common cause of severe renal disease worldwide and the single strongest predictor of mortality in diabetes patients. Kidney steatosis has emerged as a critical trigger in the pathogenesis of DKD; however, the molecular mechanism of renal lipotoxicity remains largely unknown. Our recent studies in genetic mouse models, human cell lines, and well-characterized patient cohorts have identified serine/threonine protein kinase 25 (STK25) as a critical regulator of ectopic lipid storage in several metabolic organs prone to diabetic damage. Here, we demonstrate that overexpression of STK25 aggravates renal lipid accumulation and exacerbates structural and functional kidney injury in a mouse model of DKD. Reciprocally, inhibiting STK25 signaling in mice ameliorates diet-induced renal steatosis and alleviates the development of DKD-associated pathologies. Furthermore, we find that STK25 silencing in human kidney cells protects against lipid deposition, as well as oxidative and endoplasmic reticulum stress. Together, our results suggest that STK25 regulates a critical node governing susceptibility to renal lipotoxicity and that STK25 antagonism could mitigate DKD progression.

Authors

Emmelie Cansby, Mara Caputo, Lei Gao, Nagaraj M. Kulkarni, Annika Nerstedt, Marcus Ståhlman, Jan Borén, Rando Porosk, Ursel Soomets, Matteo Pedrelli, Paolo Parini, Hanns-Ulrich Marschall, Jenny Nyström, Brian W. Howell, Margit Mahlapuu

×

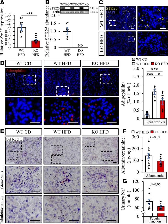
Figure 4

Genetic ablation of STK25 in mice prevents high-fat diet–induced renal lipid accumulation and improves kidney function.

Options: View larger image (or click on image) Download as PowerPoint
Genetic ablation of STK25 in mice prevents high-fat diet–induced renal l...
(A and B) Renal STK25 mRNA (A) and protein (B) abundance. Protein levels were analyzed by densitometry; representative Western blots are shown with pan-actin used as a loading control. (C) Representative kidney sections processed for immunofluorescence with anti-STK25 antibody (yellow); nuclei stained with DAPI (blue). (D) Representative kidney sections processed for immunofluorescence with anti-adipophilin antibody (red); nuclei stained with DAPI (blue). Quantification of the staining. (E) Representative kidney sections stained with Oil Red O. (F and G) Measurement of urinary ACR (F) and sodium levels (G). In C, the scale bars at the left and right represent 50 and 25 μm, respectively; in D, the scale bars at the top and bottom represent 50 and 25 μm, respectively; in E, the scale bars at the top and 2 bottom represent 50 and 25 μm, respectively. Data are mean ± SEM from 8–11 mice per group. CD, chow diet; HFD, high-fat diet. *P < 0.05, ***P < 0.001 by a 2-tailed Student’s t test in A, B, F, and G, and 1-way ANOVA followed by a 2-tailed Student’s t test in D.

Copyright © 2026 American Society for Clinical Investigation
ISSN 2379-3708

Sign up for email alerts