Go to The Journal of Clinical Investigation
  • About
  • Editors
  • Consulting Editors
  • For authors
  • Publication ethics
  • Publication alerts by email
  • Transfers
  • Advertising
  • Job board
  • Contact
  • Physician-Scientist Development
  • Current issue
  • Past issues
  • By specialty
    • COVID-19
    • Cardiology
    • Immunology
    • Metabolism
    • Nephrology
    • Oncology
    • Pulmonology
    • All ...
  • Videos
  • Collections
    • In-Press Preview
    • Resource and Technical Advances
    • Clinical Research and Public Health
    • Research Letters
    • Editorials
    • Perspectives
    • Physician-Scientist Development
    • Reviews
    • Top read articles

  • Current issue
  • Past issues
  • Specialties
  • In-Press Preview
  • Resource and Technical Advances
  • Clinical Research and Public Health
  • Research Letters
  • Editorials
  • Perspectives
  • Physician-Scientist Development
  • Reviews
  • Top read articles
  • About
  • Editors
  • Consulting Editors
  • For authors
  • Publication ethics
  • Publication alerts by email
  • Transfers
  • Advertising
  • Job board
  • Contact
Adipose ABHD6 regulates tolerance to cold and thermogenic programs
Pegah Poursharifi, Camille Attané, Yves Mugabo, Anfal Al-Mass, Anindya Ghosh, Clémence Schmitt, Shangang Zhao, Julian Guida, Roxane Lussier, Heidi Erb, Isabelle Chenier, Marie-Line Peyot, Erik Joly, Christophe Noll, André C. Carpentier, S.R. Murthy Madiraju, Marc Prentki
Pegah Poursharifi, Camille Attané, Yves Mugabo, Anfal Al-Mass, Anindya Ghosh, Clémence Schmitt, Shangang Zhao, Julian Guida, Roxane Lussier, Heidi Erb, Isabelle Chenier, Marie-Line Peyot, Erik Joly, Christophe Noll, André C. Carpentier, S.R. Murthy Madiraju, Marc Prentki
View: Text | PDF
Research Article Metabolism

Adipose ABHD6 regulates tolerance to cold and thermogenic programs

  • Text
  • PDF
Abstract

Enhanced energy expenditure in brown (BAT) and white adipose tissues (WAT) can be therapeutic against metabolic diseases. We examined the thermogenic role of adipose α/β-hydrolase domain 6 (ABHD6), which hydrolyzes monoacylglycerol (MAG), by employing adipose-specific ABHD6-KO mice. Control and KO mice showed similar phenotypes at room temperature and thermoneutral conditions. However, KO mice were resistant to hypothermia, which can be accounted for by the simultaneously increased lipolysis and lipogenesis of the thermogenic glycerolipid/free fatty acid (GL/FFA) cycle in visceral fat, despite unaltered uncoupling protein 1 expression. Upon cold stress, nuclear 2-MAG levels increased in visceral WAT of the KO mice. Evidence is provided that 2-MAG causes activation of PPARα in white adipocytes, leading to elevated expression and activity of GL/FFA cycle enzymes. In the ABHD6-ablated BAT, glucose and oxidative metabolism were elevated upon cold induction, without changes in GL/FFA cycle and lipid turnover. Moreover, response to in vivo β3-adrenergic stimulation was comparable between KO and control mice. Our data reveal a MAG/PPARα/GL/FFA cycling metabolic signaling network in visceral adipose tissue, which contributes to cold tolerance, and that adipose ABHD6 is a negative modulator of adaptive thermogenesis.

Authors

Pegah Poursharifi, Camille Attané, Yves Mugabo, Anfal Al-Mass, Anindya Ghosh, Clémence Schmitt, Shangang Zhao, Julian Guida, Roxane Lussier, Heidi Erb, Isabelle Chenier, Marie-Line Peyot, Erik Joly, Christophe Noll, André C. Carpentier, S.R. Murthy Madiraju, Marc Prentki

×

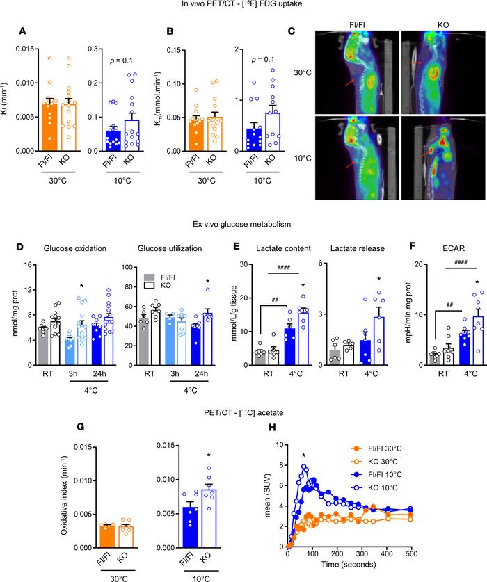
Figure 3

Glucose and oxidative metabolism are enhanced in iBAT from AT-ABHD6–KO mice under cold exposure.

Options: View larger image (or click on image) Download as PowerPoint
Glucose and oxidative metabolism are enhanced in iBAT from AT-ABHD6–KO m...
(A) Fractional (Ki) [18F]-FDG uptake, determined by PET/CT. (B) Net (Km) [18F]-FDG uptake, determined by PET/CT. (C) Representative sagittal view of PET/CT images following 10 MBq [18F]-FDG injection. The red arrows indicate iBAT localization. (D) Ex vivo glucose oxidation (14C-glucose) and utilization (3H-glucose). (E) Tissue lactate content and ex vivo lactate release from tissue explants. (F) Extracellular acidification rate (ECAR) on tissue explants. (G) Oxidative metabolism index, analyzed by [11C]-acetate PET tracer (P = 0.03). (H) Mean standard uptake value (SUV) of [11C]-acetate over the first 500 seconds of acquisition after tracer injection (P = 0.01). (A and B) n = 15 mice/group; (D–H) 5–16 mice/group. (A, B, and G) Student’s t test; (D–F) 1-way ANOVA and Tukey’s post hoc test; (H) 2-way ANOVA and Tukey’s post hoc test. The effects of genotype: *P < 0.05; the effects of cold induction: ##P < 0.01, ####P < 0.0001.

Copyright © 2026 American Society for Clinical Investigation
ISSN 2379-3708

Sign up for email alerts