Go to The Journal of Clinical Investigation
  • About
  • Editors
  • Consulting Editors
  • For authors
  • Publication ethics
  • Publication alerts by email
  • Transfers
  • Advertising
  • Job board
  • Contact
  • Physician-Scientist Development
  • Current issue
  • Past issues
  • By specialty
    • COVID-19
    • Cardiology
    • Immunology
    • Metabolism
    • Nephrology
    • Oncology
    • Pulmonology
    • All ...
  • Videos
  • Collections
    • In-Press Preview
    • Resource and Technical Advances
    • Clinical Research and Public Health
    • Research Letters
    • Editorials
    • Perspectives
    • Physician-Scientist Development
    • Reviews
    • Top read articles

  • Current issue
  • Past issues
  • Specialties
  • In-Press Preview
  • Resource and Technical Advances
  • Clinical Research and Public Health
  • Research Letters
  • Editorials
  • Perspectives
  • Physician-Scientist Development
  • Reviews
  • Top read articles
  • About
  • Editors
  • Consulting Editors
  • For authors
  • Publication ethics
  • Publication alerts by email
  • Transfers
  • Advertising
  • Job board
  • Contact
Risk-associated alterations in marrow T cells in pediatric leukemia
Jithendra Kini Bailur, Samuel S. McCachren, Katherine Pendleton, Juan C. Vasquez, Hong Seo Lim, Alyssa Duffy, Deon B. Doxie, Akhilesh Kaushal, Connor Foster, Deborah DeRyckere, Sharon Castellino, Melissa L. Kemp, Peng Qiu, Madhav V. Dhodapkar, Kavita M. Dhodapkar
Jithendra Kini Bailur, Samuel S. McCachren, Katherine Pendleton, Juan C. Vasquez, Hong Seo Lim, Alyssa Duffy, Deon B. Doxie, Akhilesh Kaushal, Connor Foster, Deborah DeRyckere, Sharon Castellino, Melissa L. Kemp, Peng Qiu, Madhav V. Dhodapkar, Kavita M. Dhodapkar
View: Text | PDF
Research Article Immunology

Risk-associated alterations in marrow T cells in pediatric leukemia

  • Text
  • PDF
Abstract

Current management of childhood leukemia is tailored based on disease risk determined by clinical features at presentation. Whether properties of the host immune response impact disease risk and outcome is not known. Here, we combine mass cytometry, single cell genomics, and functional studies to characterize the BM immune environment in children with B cell acute lymphoblastic leukemia and acute myelogenous leukemia at presentation. T cells in leukemia marrow demonstrate evidence of chronic immune activation and exhaustion/dysfunction, with attrition of naive T cells and TCF1+ stem-like memory T cells and accumulation of terminally differentiated effector T cells. Marrow-infiltrating NK cells also exhibit evidence of dysfunction, particularly in myeloid leukemia. Properties of immune cells identified distinct immune phenotype–based clusters correlating with disease risk in acute lymphoblastic leukemia. High-risk immune signatures were associated with expression of stem-like genes on tumor cells. These data provide a comprehensive assessment of the immune landscape of childhood leukemias and identify targets potentially amenable to therapeutic intervention. These studies also suggest that properties of the host response with depletion of naive T cells and accumulation of terminal-effector T cells may contribute to the biologic basis of disease risk. Properties of immune microenvironment identified here may also impact optimal application of immune therapies, including T cell–redirection approaches in childhood leukemia.

Authors

Jithendra Kini Bailur, Samuel S. McCachren, Katherine Pendleton, Juan C. Vasquez, Hong Seo Lim, Alyssa Duffy, Deon B. Doxie, Akhilesh Kaushal, Connor Foster, Deborah DeRyckere, Sharon Castellino, Melissa L. Kemp, Peng Qiu, Madhav V. Dhodapkar, Kavita M. Dhodapkar

×

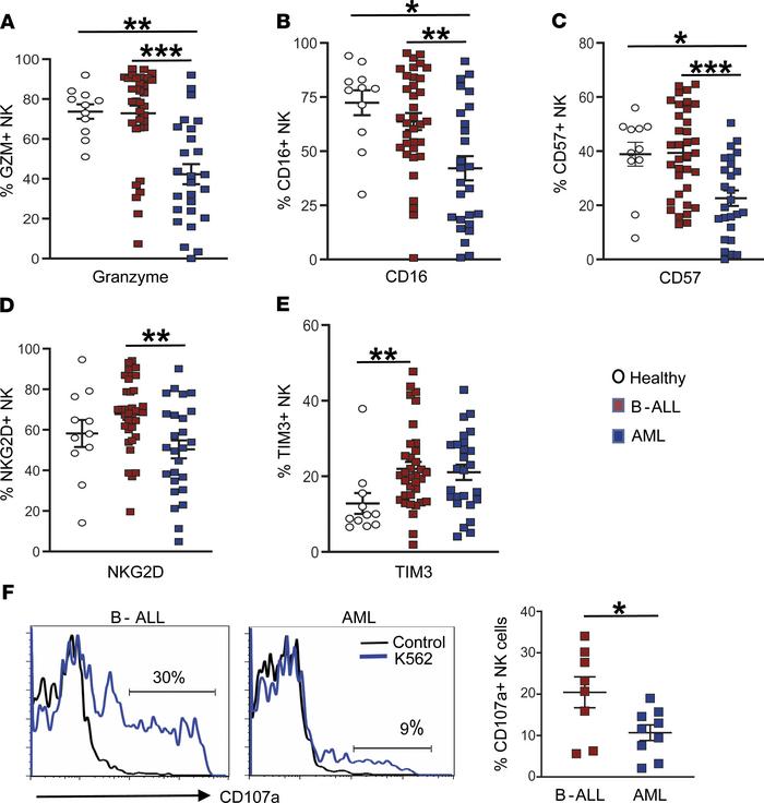
Figure 4

Changes in BM NK cells.

Options: View larger image (or click on image) Download as PowerPoint
Changes in BM NK cells.
(A–E) Expression of granzyme (GZM) (A), CD16 (B)...
(A–E) Expression of granzyme (GZM) (A), CD16 (B), CD57 (C), NKG2D (D), and TIM3 (E) on BM NK cells from HD (n = 11), as well as patients with B-ALL (n = 35) and AML (n = 26). (F) Histograms show change in surface expression of CD107a as a marker of NK cell degranulation upon NK cell culture alone (control) or with K562 cells. Left panels are representative patients, and the graph on the right shows data from several patients (B-ALL, n = 8; AML, n = 9). All graphs show mean ± SEM. *P < 0.05, **P < 0.01, ***P < 0.001 by Mann-Whitney U test with Bonferroni’s correction for multiple comparisons.

Copyright © 2026 American Society for Clinical Investigation
ISSN 2379-3708

Sign up for email alerts