Go to The Journal of Clinical Investigation
  • About
  • Editors
  • Consulting Editors
  • For authors
  • Publication ethics
  • Publication alerts by email
  • Transfers
  • Advertising
  • Job board
  • Contact
  • Physician-Scientist Development
  • Current issue
  • Past issues
  • By specialty
    • COVID-19
    • Cardiology
    • Immunology
    • Metabolism
    • Nephrology
    • Oncology
    • Pulmonology
    • All ...
  • Videos
  • Collections
    • In-Press Preview
    • Resource and Technical Advances
    • Clinical Research and Public Health
    • Research Letters
    • Editorials
    • Perspectives
    • Physician-Scientist Development
    • Reviews
    • Top read articles

  • Current issue
  • Past issues
  • Specialties
  • In-Press Preview
  • Resource and Technical Advances
  • Clinical Research and Public Health
  • Research Letters
  • Editorials
  • Perspectives
  • Physician-Scientist Development
  • Reviews
  • Top read articles
  • About
  • Editors
  • Consulting Editors
  • For authors
  • Publication ethics
  • Publication alerts by email
  • Transfers
  • Advertising
  • Job board
  • Contact
Age-dependent regulation of cell-mediated collagen turnover
Michael J. Podolsky, Christopher D. Yang, Carlos Lizama Valenzuela, Ritwik Datta, Steven K. Huang, Stephen L. Nishimura, Sarah L. Dallas, Paul J. Wolters, Claude Jourdan Le Saux, Kamran Atabai
Michael J. Podolsky, Christopher D. Yang, Carlos Lizama Valenzuela, Ritwik Datta, Steven K. Huang, Stephen L. Nishimura, Sarah L. Dallas, Paul J. Wolters, Claude Jourdan Le Saux, Kamran Atabai
View: Text | PDF
Research Article Aging Pulmonology

Age-dependent regulation of cell-mediated collagen turnover

  • Text
  • PDF
Abstract

Although aging represents the most important epidemiologic risk factor for fibrotic disease, the reasons for this are incompletely understood. Excess collagen deposition in tissues is the sine qua non of tissue fibrosis and can be viewed as an imbalance between collagen production and collagen degradation. Yet we still lack a detailed understanding of the changes that take place during development, maturation, and aging in extracellular matrix (ECM) dynamics. Resolution of fibrosis is impaired in aging, and this impairment may explain why age is the most important risk factor for fibrotic diseases, such as idiopathic pulmonary fibrosis. However, ECM dynamics and impaired resolution of fibrosis in aging remain understudied. Here we show that cell-mediated collagen uptake and degradation are diminished in aged animals and this finding correlates with downregulation of the collagen endocytic receptor mannose receptor, C-type 2 (Mrc2). We identify myeloid zinc finger-1 as a potentially novel transcriptional regulator of Mrc2, and both this transcription factor and Mrc2 are downregulated in multiple tissues and organisms in an age-dependent manner. Thus, cell-mediated degradation of collagen is an essential process that promotes resolution of fibrosis, and impairment in this process contributes to age-related fibrosis.

Authors

Michael J. Podolsky, Christopher D. Yang, Carlos Lizama Valenzuela, Ritwik Datta, Steven K. Huang, Stephen L. Nishimura, Sarah L. Dallas, Paul J. Wolters, Claude Jourdan Le Saux, Kamran Atabai

×

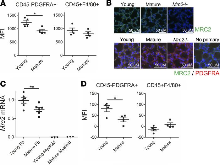
Figure 2

Fibroblasts exhibit decreased Mrc2 expression during maturation.

Options: View larger image (or click on image) Download as PowerPoint
Fibroblasts exhibit decreased Mrc2 expression during maturation.
(A) Flu...
(A) Fluorescent collagen uptake assay in lung cells after gating for markers as indicated; n = 4 female mice in each group. (B) Representative immunofluorescence staining of tissue sections from WT mouse lungs with sections from Mrc2–/– mice serving as control; top: original magnification, ×400, with MRC2 in green; bottom: original magnification, 630×, with MRC2 in green, costained with PDGFRA in red; no primary, no PDGFRA antibody; DAPI is a counterstain. (C) Q-RT-PCR in sorted fibroblasts or myeloid cells for Mrc2; n = 3–6;a mix of male and female mice were used. (D) Flow cytometric staining for MRC2 after gating for markers as indicated; n = 4; a mix of male and female mice were used. Statistics: (A and D) Student’s t test, (C) ANOVA. *P < 0.05, **P < 0.01.

Copyright © 2026 American Society for Clinical Investigation
ISSN 2379-3708

Sign up for email alerts