Go to The Journal of Clinical Investigation
  • About
  • Editors
  • Consulting Editors
  • For authors
  • Publication ethics
  • Publication alerts by email
  • Transfers
  • Advertising
  • Job board
  • Contact
  • Physician-Scientist Development
  • Current issue
  • Past issues
  • By specialty
    • COVID-19
    • Cardiology
    • Immunology
    • Metabolism
    • Nephrology
    • Oncology
    • Pulmonology
    • All ...
  • Videos
  • Collections
    • In-Press Preview
    • Resource and Technical Advances
    • Clinical Research and Public Health
    • Research Letters
    • Editorials
    • Perspectives
    • Physician-Scientist Development
    • Reviews
    • Top read articles

  • Current issue
  • Past issues
  • Specialties
  • In-Press Preview
  • Resource and Technical Advances
  • Clinical Research and Public Health
  • Research Letters
  • Editorials
  • Perspectives
  • Physician-Scientist Development
  • Reviews
  • Top read articles
  • About
  • Editors
  • Consulting Editors
  • For authors
  • Publication ethics
  • Publication alerts by email
  • Transfers
  • Advertising
  • Job board
  • Contact
TLR7 dosage polymorphism shapes interferogenesis and HIV-1 acute viremia in women
Pascal Azar, … , Laurence Meyer, Jean-Charles Guéry
Pascal Azar, … , Laurence Meyer, Jean-Charles Guéry
Published June 18, 2020
Citation Information: JCI Insight. 2020;5(12):e136047. https://doi.org/10.1172/jci.insight.136047.
View: Text | PDF
Research Article AIDS/HIV Immunology

TLR7 dosage polymorphism shapes interferogenesis and HIV-1 acute viremia in women

  • Text
  • PDF
Abstract

Type I IFN (IFN-I) production by plasmacytoid DCs (pDCs) occurs during acute HIV-1 infection in response to TLR7 stimulation, but the role of pDC-derived IFN-I in controlling or promoting HIV-1 infection is ambiguous. We report here a sex-biased interferogenic phenotype for a frequent single-nucleotide polymorphism of human TLR7, rs179008, displaying an impact on key parameters of acute HIV-1 infection. We show allele rs179008 T to determine lower TLR7 protein abundance in cells from women, specifically — likely by diminishing TLR7 mRNA translation efficiency through codon usage. The hypomorphic TLR7 phenotype is mirrored by decreased TLR7-driven IFN-I production by female pDCs. Among women from the French ANRS PRIMO cohort of acute HIV-1 patients, carriage of allele rs179008 T associated with lower viremia, cell-associated HIV-1 DNA, and CXCL10 (IP-10) plasma concentrations. RNA viral load was decreased by 0.85 log10 (95% CI, −1.51 to −0.18) among T/T homozygotes, who also exhibited a lower frequency of acute symptoms. TLR7 emerges as an important control locus for acute HIV-1 viremia, and the clinical phenotype for allele rs179008 T, carried by 30%–50% of European women, supports a beneficial effect of toning down TLR7-driven IFN-I production by pDCs during acute HIV-1 infection.

Authors

Pascal Azar, José Enrique Mejía, Claire Cenac, Arnoo Shaiykova, Ali Youness, Sophie Laffont, Asma Essat, Jacques Izopet, Caroline Passaes, Michaela Müller-Trutwin, Pierre Delobel, Laurence Meyer, Jean-Charles Guéry

×

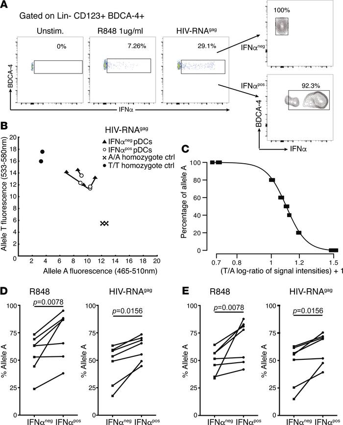
Figure 2

Allele A enrichment among TLR7 transcripts from IFN-α–producing female pDCs.

Options: View larger image (or click on image) Download as PowerPoint
Allele A enrichment among TLR7 transcripts from IFN-α–producing female p...
(A) Flow cytometric analysis of IFN-α–secreting pDCs. Freshly isolated PBMCs from heterozygous rs179008 A/T women were stimulated with either 1 μg/mL R-848 (n = 7 donors) or GagRNA1166 (HIV-RNAGag) (n = 7 donors); next, pDCs were surface-stained for self-secreted IFN-α and sorted into IFN-α+ and IFN-α– subsets. (B) Within-donor comparisons of TLR7 transcripts from the IFN-α+ and IFN-α– pDC subsets using KASP allele-specific PCR; results from a representative experiment encompassing A/A and T/T homozygous control cells. (C) Standard curve for the KASP assay, giving the relative abundance of allele A in the TLR7 transcript pool as a function of the fluorescence intensities from the A and T allelic probes. (D) Percentages of allele A transcripts expressed in the IFN-α+ and IFN-α– cell populations, determined with the standard curve in C. (E) Corroboration by deep-sequencing of the allelic proportions in the TLR7 cDNA amplimers from each sample in D. Group comparisons in D and E by Wilcoxon’s paired signed-rank test.

Copyright © 2025 American Society for Clinical Investigation
ISSN 2379-3708

Sign up for email alerts