Go to The Journal of Clinical Investigation
  • About
  • Editors
  • Consulting Editors
  • For authors
  • Publication ethics
  • Publication alerts by email
  • Transfers
  • Advertising
  • Job board
  • Contact
  • Physician-Scientist Development
  • Current issue
  • Past issues
  • By specialty
    • COVID-19
    • Cardiology
    • Immunology
    • Metabolism
    • Nephrology
    • Oncology
    • Pulmonology
    • All ...
  • Videos
  • Collections
    • In-Press Preview
    • Resource and Technical Advances
    • Clinical Research and Public Health
    • Research Letters
    • Editorials
    • Perspectives
    • Physician-Scientist Development
    • Reviews
    • Top read articles

  • Current issue
  • Past issues
  • Specialties
  • In-Press Preview
  • Resource and Technical Advances
  • Clinical Research and Public Health
  • Research Letters
  • Editorials
  • Perspectives
  • Physician-Scientist Development
  • Reviews
  • Top read articles
  • About
  • Editors
  • Consulting Editors
  • For authors
  • Publication ethics
  • Publication alerts by email
  • Transfers
  • Advertising
  • Job board
  • Contact
Hyaluronan control of the primary vascular barrier during early mouse pregnancy is mediated by uterine NK cells
Ron Hadas, Eran Gershon, Aviad Cohen, Ofir Atrakchi, Shlomi Lazar, Ofra Golani, Bareket Dassa, Michal Elbaz, Gadi Cohen, Raya Eilam, Nava Dekel, Michal Neeman
Ron Hadas, Eran Gershon, Aviad Cohen, Ofir Atrakchi, Shlomi Lazar, Ofra Golani, Bareket Dassa, Michal Elbaz, Gadi Cohen, Raya Eilam, Nava Dekel, Michal Neeman
View: Text | PDF
Research Article Angiogenesis Reproductive biology

Hyaluronan control of the primary vascular barrier during early mouse pregnancy is mediated by uterine NK cells

  • Text
  • PDF
Abstract

Successful implantation is associated with a unique spatial pattern of vascular remodeling, characterized by profound peripheral neovascularization surrounding a periembryo avascular niche. We hypothesized that hyaluronan controls the formation of this distinctive vascular pattern encompassing the embryo. This hypothesis was evaluated by genetic modification of hyaluronan metabolism, specifically targeted to embryonic trophoblast cells. The outcome of altered hyaluronan deposition on uterine vascular remodeling and postimplantation development were analyzed by MRI, detailed histological examinations, and RNA sequencing of uterine NK cells. Our experiments revealed that disruption of hyaluronan synthesis, as well as its increased cleavage at the embryonic niche, impaired implantation by induction of decidual vascular permeability, defective vascular sinus folds formation, breach of the maternal-embryo barrier, elevated MMP-9 expression, and interrupted uterine NK cell recruitment and function. Conversely, enhanced deposition of hyaluronan resulted in the expansion of the maternal-embryo barrier and increased diffusion distance, leading to compromised implantation. The deposition of hyaluronan at the embryonic niche is regulated by progesterone-progesterone receptor signaling. These results demonstrate a pivotal role for hyaluronan in successful pregnancy by fine-tuning the periembryo avascular niche and maternal vascular morphogenesis.

Authors

Ron Hadas, Eran Gershon, Aviad Cohen, Ofir Atrakchi, Shlomi Lazar, Ofra Golani, Bareket Dassa, Michal Elbaz, Gadi Cohen, Raya Eilam, Nava Dekel, Michal Neeman

×

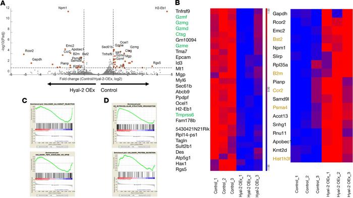
Figure 8

Uterine NK cells transcriptome is dysregulated in foster dams carrying Hyal-2 OEx embryos.

Options: View larger image (or click on image) Download as PowerPoint
Uterine NK cells transcriptome is dysregulated in foster dams carrying H...
NCR1+ uterine NK cells were sorted from E6.5 decidua of surrogate mice (n = 3 dams; pools of 4 implantation sites each). (A) Volcano plot of all genes detected in RNA sequencing analysis. All points above the gray dotted horizontal line are statistically significant. Raw P values were adjusted for multiple testing using the procedure of Benjamini and Hochberg. Genes associated with antiviral and innate immune response are indicated in Hyal-2 OEx. Genes associated with uterine NK cells classification are indicated in Control. (B) Heatmap of differentially expressed (DE) genes in uterine NK cells sorted from control dams. Bolt DE genes in green were associated serine-type peptidase activity, characteristic of uterine NK cells by GO: molecular function. Bolt DE genes in orange were associated Cytokine Signaling in Immune System by GO: Pathways. (C) GSEA analysis of uterine NK cells, sorted from Hyal-2 OEx dams, tested for transcriptional enrichment in the above-indicated pathways. Genes clustered above the dotted line are significantly enriched. (D) GSEA analysis of uterine NK cells, sorted from control dams, tested for transcriptional enrichment in the above-indicated pathways. Genes clustered above the dotted line are significantly enriched.

Copyright © 2026 American Society for Clinical Investigation
ISSN 2379-3708

Sign up for email alerts