Go to The Journal of Clinical Investigation
  • About
  • Editors
  • Consulting Editors
  • For authors
  • Publication ethics
  • Publication alerts by email
  • Transfers
  • Advertising
  • Job board
  • Contact
  • Physician-Scientist Development
  • Current issue
  • Past issues
  • By specialty
    • COVID-19
    • Cardiology
    • Immunology
    • Metabolism
    • Nephrology
    • Oncology
    • Pulmonology
    • All ...
  • Videos
  • Collections
    • In-Press Preview
    • Resource and Technical Advances
    • Clinical Research and Public Health
    • Research Letters
    • Editorials
    • Perspectives
    • Physician-Scientist Development
    • Reviews
    • Top read articles

  • Current issue
  • Past issues
  • Specialties
  • In-Press Preview
  • Resource and Technical Advances
  • Clinical Research and Public Health
  • Research Letters
  • Editorials
  • Perspectives
  • Physician-Scientist Development
  • Reviews
  • Top read articles
  • About
  • Editors
  • Consulting Editors
  • For authors
  • Publication ethics
  • Publication alerts by email
  • Transfers
  • Advertising
  • Job board
  • Contact
IL-12 from endogenous cDC1, and not vaccine DC, is required for Th1 induction
DiyaaElDin Ashour, Panagiota Arampatzi, Vladimir Pavlovic, Konrad U. Förstner, Tsuneyasu Kaisho, Andreas Beilhack, Florian Erhard, Manfred B. Lutz
DiyaaElDin Ashour, Panagiota Arampatzi, Vladimir Pavlovic, Konrad U. Förstner, Tsuneyasu Kaisho, Andreas Beilhack, Florian Erhard, Manfred B. Lutz
View: Text | PDF
Research Article Immunology Vaccines

IL-12 from endogenous cDC1, and not vaccine DC, is required for Th1 induction

  • Text
  • PDF
Abstract

Success of DC vaccines relies on the quality of antigen presentation, costimulation, lymph node migration, and the release of IL-12, in case of Th1 priming. Here, we provide evidence for interaction between the injected vaccine DCs with endogenous lymph node–resident DCs for Th1 induction. While migration of the injected DCs was essential for antigen delivery to the lymph node, the injected DCs contributed only partially to Th0 priming and were unable to instruct Th1 generation. Instead, we provide evidence that the lymph node–resident XCR1+ DCs are activated by the injected DCs to present the cognate antigen and release IL-12 for Th1 polarization. The timing of interactions in the draining lymph nodes appeared step-wise as (a) injected DCs with cognate T cells, (b) injected DCs with bystander DCs, and (c) bystander DCs with T cells. The transcriptome of the bystander DCs showed a downregulation of Treg- and Th2/Th9-inducing genes and self-antigen presentation, as well as upregulation of MHC class II and genes required for Th1 instruction. Together, these data show that injected mature lymph node migratory DCs direct T cell priming and bystander DC activation, but not Th1 polarization, which is mediated by endogenous IL-12p70+XCR1+ resident bystander DCs. Our results are of importance for clinical DC-based vaccinations against tumors where endogenous DCs may be functionally impaired by chemotherapy.

Authors

DiyaaElDin Ashour, Panagiota Arampatzi, Vladimir Pavlovic, Konrad U. Förstner, Tsuneyasu Kaisho, Andreas Beilhack, Florian Erhard, Manfred B. Lutz

×

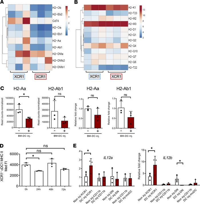
Figure 6

Loss of MHC-II but not MHC-I genes and acquisition of IL-12 production by bystander cDC1s.

Options: View larger image (or click on image) Download as PowerPoint
Loss of MHC-II but not MHC-I genes and acquisition of IL-12 production b...
(A and B) Heatmap plots for the differential expression of MHC-II (left panel) and MHC-I (right panel) genes in the XCR1+CD11cintMHC-IIhi cDC1 subset before and 48 hours after immunization. (C) Normalized read counts (left panel) and relative fold change (right panel) by qPCR in the XCR1+ CD11cintMHC-IIhi cDC1 subset before and 48 hours after immunization. (D) Median fluorescence intensity of MHC-II on XCR1+CD11cintMHC-IIhi cDC1s before and 24, 48, 72 hours after BM-DC immunization. (E) qPCR analysis of Il12a and Il12b expression in all sorted DC subsets before and after 48 hours of immunization; n = 3; data represent mean ± SEM. (C and E) Unpaired, 2-tailed Student’s t test; *P < 0.05. (D) One-way ANOVA with multiple comparisons and Tukey’s post hoc test; *P < 0.05.

Copyright © 2026 American Society for Clinical Investigation
ISSN 2379-3708

Sign up for email alerts