Go to The Journal of Clinical Investigation
  • About
  • Editors
  • Consulting Editors
  • For authors
  • Publication ethics
  • Publication alerts by email
  • Transfers
  • Advertising
  • Job board
  • Contact
  • Physician-Scientist Development
  • Current issue
  • Past issues
  • By specialty
    • COVID-19
    • Cardiology
    • Immunology
    • Metabolism
    • Nephrology
    • Oncology
    • Pulmonology
    • All ...
  • Videos
  • Collections
    • In-Press Preview
    • Resource and Technical Advances
    • Clinical Research and Public Health
    • Research Letters
    • Editorials
    • Perspectives
    • Physician-Scientist Development
    • Reviews
    • Top read articles

  • Current issue
  • Past issues
  • Specialties
  • In-Press Preview
  • Resource and Technical Advances
  • Clinical Research and Public Health
  • Research Letters
  • Editorials
  • Perspectives
  • Physician-Scientist Development
  • Reviews
  • Top read articles
  • About
  • Editors
  • Consulting Editors
  • For authors
  • Publication ethics
  • Publication alerts by email
  • Transfers
  • Advertising
  • Job board
  • Contact
Insulin receptor substrates differentially exacerbate insulin-mediated left ventricular remodeling
Christian Riehle, … , Yang K. Xiang, E. Dale Abel
Christian Riehle, … , Yang K. Xiang, E. Dale Abel
Published March 26, 2020
Citation Information: JCI Insight. 2020;5(6):e134920. https://doi.org/10.1172/jci.insight.134920.
View: Text | PDF
Research Article Cardiology

Insulin receptor substrates differentially exacerbate insulin-mediated left ventricular remodeling

  • Text
  • PDF
Abstract

Pressure overload (PO) cardiac hypertrophy and heart failure are associated with generalized insulin resistance and hyperinsulinemia, which may exacerbate left ventricular (LV) remodeling. While PO activates insulin receptor tyrosine kinase activity that is transduced by insulin receptor substrate 1 (IRS1), the present study tested the hypothesis that IRS1 and IRS2 have divergent effects on PO-induced LV remodeling. We therefore subjected mice with cardiomyocyte-restricted deficiency of IRS1 (CIRS1KO) or IRS2 (CIRS2KO) to PO induced by transverse aortic constriction (TAC). In WT mice, TAC-induced LV hypertrophy was associated with hyperactivation of IRS1 and Akt1, but not IRS2 and Akt2. CIRS1KO hearts were resistant to cardiac hypertrophy and heart failure in concert with attenuated Akt1 activation. In contrast, CIRS2KO hearts following TAC developed more severe LV dysfunction than WT controls, and this was prevented by haploinsufficiency of Akt1. Failing human hearts exhibited isoform-specific IRS1 and Akt1 activation, while IRS2 and Akt2 activation were unchanged. Kinomic profiling identified IRS1 as a potential regulator of cardioprotective protein kinase G–mediated signaling. In addition, gene expression profiling revealed that IRS1 signaling may promote a proinflammatory response following PO. Together, these data identify IRS1 and Akt1 as critical signaling nodes that mediate LV remodeling in both mice and humans.

Authors

Christian Riehle, Eric T. Weatherford, Adam R. Wende, Bharat P. Jaishy, Alec W. Seei, Nicholas S. McCarty, Monika Rech, Qian Shi, Gopireddy R. Reddy, William J. Kutschke, Karen Oliveira, Karla Maria Pires, Joshua C. Anderson, Nikolaos A. Diakos, Robert M. Weiss, Morris F. White, Stavros G. Drakos, Yang K. Xiang, E. Dale Abel

×

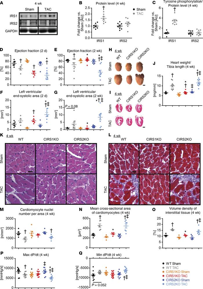
Figure 1

IRS1, but not IRS2, is hyperactivated under pressure overload conditions, and IRS1 deficiency protects against heart failure in response to TAC.

Options: View larger image (or click on image) Download as PowerPoint
IRS1, but not IRS2, is hyperactivated under pressure overload conditions...
(A–C) Representative immunoblot and densitometry of protein levels (A and B) and tyrosine phosphorylation (C) of IRS proteins normalized to protein abundance in mouse hearts 4 weeks after TAC surgery (n = 7; †P < 0.05 vs. Sham, t test). Lanes were run on the same gel but were noncontiguous. For data in panels D–G, J, and M–Q, 2-way ANOVA was performed to analyze differences 4 weeks after TAC surgery by genotype, followed by Holm-Šídák post hoc analysis. Results of post hoc analyses for each comparison are summarized by symbols as defined: #P < 0.05 for TAC surgery, $P < 0.05 for genotype, and &P < 0.05 for the interaction between TAC surgery and genotype. (D–G) Contractile function determined by ejection fraction 2 days (D) and 2 weeks (E) after Sham and TAC surgery (n = 5–12; #,$,& each) and left ventricular endocardial area at end-systole 2 days (F) and 2 weeks (G) after Sham and TAC surgery (n = 5–12; #,$,& each). (H–J) Representative photographs (H) and H&E (I) stains of longitudinal sections of WT, CIRS1KO, and CIRS2KO hearts 4 weeks after surgery (scale bars: 2 mm), and heart weights (J) normalized to tibia length (n = 10; #,$,&). (K–O) Representative H&E (K) and trichrome stains (L) (scale bars: 20 μm) and stereological quantification as indicated (M–O) (n = 5–7; M, #; N and O, #,$,&). (P and Q) In vivo hemodynamic parameters estimated by maximum rates of increase (Max; #,&) (P) and decrease (Min; #,&) (Q) in left ventricular pressure (dP/dt), n = 9–14. Data shown are mean values ± SEM. *P < 0.05 vs. WT same surgery, †P < 0.05 vs. Sham same genotype, ‡P < 0.05 vs. CIRS1KO same surgery.

Copyright © 2025 American Society for Clinical Investigation
ISSN 2379-3708

Sign up for email alerts