Go to The Journal of Clinical Investigation
  • About
  • Editors
  • Consulting Editors
  • For authors
  • Publication ethics
  • Publication alerts by email
  • Transfers
  • Advertising
  • Job board
  • Contact
  • Physician-Scientist Development
  • Current issue
  • Past issues
  • By specialty
    • COVID-19
    • Cardiology
    • Immunology
    • Metabolism
    • Nephrology
    • Oncology
    • Pulmonology
    • All ...
  • Videos
  • Collections
    • In-Press Preview
    • Resource and Technical Advances
    • Clinical Research and Public Health
    • Research Letters
    • Editorials
    • Perspectives
    • Physician-Scientist Development
    • Reviews
    • Top read articles

  • Current issue
  • Past issues
  • Specialties
  • In-Press Preview
  • Resource and Technical Advances
  • Clinical Research and Public Health
  • Research Letters
  • Editorials
  • Perspectives
  • Physician-Scientist Development
  • Reviews
  • Top read articles
  • About
  • Editors
  • Consulting Editors
  • For authors
  • Publication ethics
  • Publication alerts by email
  • Transfers
  • Advertising
  • Job board
  • Contact
MicroRNA miR-24-3p reduces DNA damage responses, apoptosis, and susceptibility to chronic obstructive pulmonary disease
Jessica Nouws, Feng Wan, Eric Finnemore, Willy Roque, So-Jin Kim, Isabel Bazan, Chuan-xing Li, C. Magnus Skold, Qile Dai, Xiting Yan, Maurizio Chioccioli, Veronique Neumeister, Clemente J. Britto, Joann Sweasy, Ranjit Bindra, Åsa M. Wheelock, Jose L. Gomez, Naftali Kaminski, Patty J. Lee, Maor Sauler
Jessica Nouws, Feng Wan, Eric Finnemore, Willy Roque, So-Jin Kim, Isabel Bazan, Chuan-xing Li, C. Magnus Skold, Qile Dai, Xiting Yan, Maurizio Chioccioli, Veronique Neumeister, Clemente J. Britto, Joann Sweasy, Ranjit Bindra, Åsa M. Wheelock, Jose L. Gomez, Naftali Kaminski, Patty J. Lee, Maor Sauler
View: Text | PDF
Research Article Pulmonology

MicroRNA miR-24-3p reduces DNA damage responses, apoptosis, and susceptibility to chronic obstructive pulmonary disease

  • Text
  • PDF
Abstract

The pathogenesis of chronic obstructive pulmonary disease (COPD) involves aberrant responses to cellular stress caused by chronic cigarette smoke (CS) exposure. However, not all smokers develop COPD and the critical mechanisms that regulate cellular stress responses to increase COPD susceptibility are not understood. Because microRNAs are well-known regulators of cellular stress responses, we evaluated microRNA expression arrays performed on distal parenchymal lung tissue samples from 172 subjects with and without COPD. We identified miR-24-3p as the microRNA that best correlated with radiographic emphysema and validated this finding in multiple cohorts. In a CS exposure mouse model, inhibition of miR-24-3p increased susceptibility to apoptosis, including alveolar type II epithelial cell apoptosis, and emphysema severity. In lung epithelial cells, miR-24-3p suppressed apoptosis through the BH3-only protein BIM and suppressed homology-directed DNA repair and the DNA repair protein BRCA1. Finally, we found BIM and BRCA1 were increased in COPD lung tissue, and BIM and BRCA1 expression inversely correlated with miR-24-3p. We concluded that miR-24-3p, a regulator of the cellular response to DNA damage, is decreased in COPD, and decreased miR-24-3p increases susceptibility to emphysema through increased BIM and apoptosis.

Authors

Jessica Nouws, Feng Wan, Eric Finnemore, Willy Roque, So-Jin Kim, Isabel Bazan, Chuan-xing Li, C. Magnus Skold, Qile Dai, Xiting Yan, Maurizio Chioccioli, Veronique Neumeister, Clemente J. Britto, Joann Sweasy, Ranjit Bindra, Åsa M. Wheelock, Jose L. Gomez, Naftali Kaminski, Patty J. Lee, Maor Sauler

×

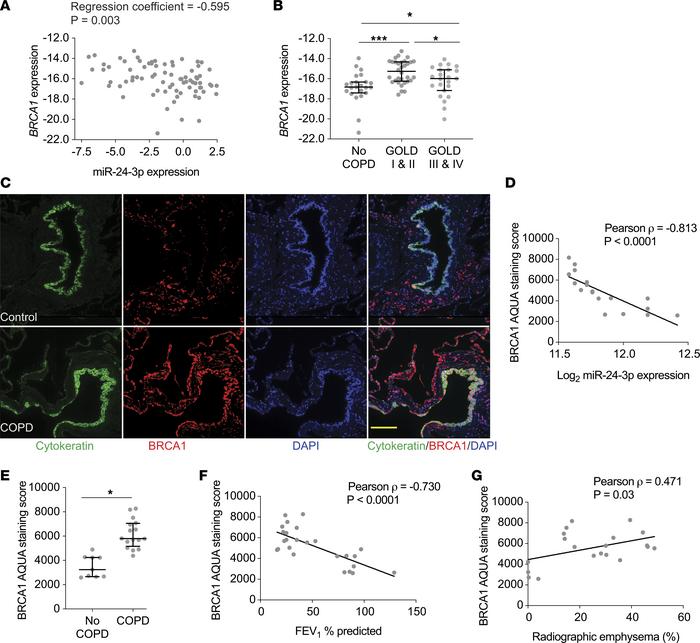
Figure 7

BRCA1 expression inversely correlates with miR-24-3p expression and BRCA1 is increased in COPD.

Options: View larger image (or click on image) Download as PowerPoint

BRCA1 expression inversely correlates with miR-24-3p expression and BRC...
(A) Correlation of BRCA1 expression (ΔCt BRCA1/18S) and miR-24-3p expression (ΔCt miR-24-3p/RNU48) measured by RT-PCR in lung tissue samples from the confirmatory cohort (n = 78). The regression coefficients and P values are adjusted for the effects of age, sex, and smoking status. (B) BRCA1 expression (ΔCt BRCA1/18S) measured by RT-PCR in lung tissue samples from the confirmatory cohort. n = 23 for no COPD, n = 32 for GOLD I & II COPD, and n = 23 for GOLD II & IV COPD. (C) Representative images showing in situ detection of BRCA1, cytokeratin, and DAPI nuclear stain. BRCA1 staining intensity within the image mask generated from the cytokeratin and DAPI-positive staining was used to generate a quantitative score of BRCA1 staining using automated quantitative analysis (AQUA). Yellow scale bar: 50 μm. (D) Pearson correlation between miR-24-3p expression and BRCA1 AQUA staining scores (n = 19). (E) BRCA1 AQUA staining scores from control (n = 9/group) and COPD subjects (n = 16/group). (F) Pearson correlation between FEV1 percent predicted and BRCA1 AQUA staining scores (n = 25). (G) Pearson correlation between percent radiographic emphysema and BRCA1 AQUA staining scores (n = 21). Error bars represent median ± IQR (B) or mean ± SEM (E). ***P ≤ 0.0001, *P < 0.05 Kruskal-Wallis (B) or Student’s t test (E) correcting for multiple comparisons using the 2-stage linear step-up procedure of Benjamini, Krieger, and Yekutieli.

Copyright © 2026 American Society for Clinical Investigation
ISSN 2379-3708

Sign up for email alerts