Go to The Journal of Clinical Investigation
  • About
  • Editors
  • Consulting Editors
  • For authors
  • Publication ethics
  • Publication alerts by email
  • Transfers
  • Advertising
  • Job board
  • Contact
  • Physician-Scientist Development
  • Current issue
  • Past issues
  • By specialty
    • COVID-19
    • Cardiology
    • Immunology
    • Metabolism
    • Nephrology
    • Oncology
    • Pulmonology
    • All ...
  • Videos
  • Collections
    • In-Press Preview
    • Resource and Technical Advances
    • Clinical Research and Public Health
    • Research Letters
    • Editorials
    • Perspectives
    • Physician-Scientist Development
    • Reviews
    • Top read articles

  • Current issue
  • Past issues
  • Specialties
  • In-Press Preview
  • Resource and Technical Advances
  • Clinical Research and Public Health
  • Research Letters
  • Editorials
  • Perspectives
  • Physician-Scientist Development
  • Reviews
  • Top read articles
  • About
  • Editors
  • Consulting Editors
  • For authors
  • Publication ethics
  • Publication alerts by email
  • Transfers
  • Advertising
  • Job board
  • Contact
MicroRNA miR-24-3p reduces DNA damage responses, apoptosis, and susceptibility to chronic obstructive pulmonary disease
Jessica Nouws, Feng Wan, Eric Finnemore, Willy Roque, So-Jin Kim, Isabel Bazan, Chuan-xing Li, C. Magnus Skold, Qile Dai, Xiting Yan, Maurizio Chioccioli, Veronique Neumeister, Clemente J. Britto, Joann Sweasy, Ranjit Bindra, Åsa M. Wheelock, Jose L. Gomez, Naftali Kaminski, Patty J. Lee, Maor Sauler
Jessica Nouws, Feng Wan, Eric Finnemore, Willy Roque, So-Jin Kim, Isabel Bazan, Chuan-xing Li, C. Magnus Skold, Qile Dai, Xiting Yan, Maurizio Chioccioli, Veronique Neumeister, Clemente J. Britto, Joann Sweasy, Ranjit Bindra, Åsa M. Wheelock, Jose L. Gomez, Naftali Kaminski, Patty J. Lee, Maor Sauler
View: Text | PDF
Research Article Pulmonology

MicroRNA miR-24-3p reduces DNA damage responses, apoptosis, and susceptibility to chronic obstructive pulmonary disease

  • Text
  • PDF
Abstract

The pathogenesis of chronic obstructive pulmonary disease (COPD) involves aberrant responses to cellular stress caused by chronic cigarette smoke (CS) exposure. However, not all smokers develop COPD and the critical mechanisms that regulate cellular stress responses to increase COPD susceptibility are not understood. Because microRNAs are well-known regulators of cellular stress responses, we evaluated microRNA expression arrays performed on distal parenchymal lung tissue samples from 172 subjects with and without COPD. We identified miR-24-3p as the microRNA that best correlated with radiographic emphysema and validated this finding in multiple cohorts. In a CS exposure mouse model, inhibition of miR-24-3p increased susceptibility to apoptosis, including alveolar type II epithelial cell apoptosis, and emphysema severity. In lung epithelial cells, miR-24-3p suppressed apoptosis through the BH3-only protein BIM and suppressed homology-directed DNA repair and the DNA repair protein BRCA1. Finally, we found BIM and BRCA1 were increased in COPD lung tissue, and BIM and BRCA1 expression inversely correlated with miR-24-3p. We concluded that miR-24-3p, a regulator of the cellular response to DNA damage, is decreased in COPD, and decreased miR-24-3p increases susceptibility to emphysema through increased BIM and apoptosis.

Authors

Jessica Nouws, Feng Wan, Eric Finnemore, Willy Roque, So-Jin Kim, Isabel Bazan, Chuan-xing Li, C. Magnus Skold, Qile Dai, Xiting Yan, Maurizio Chioccioli, Veronique Neumeister, Clemente J. Britto, Joann Sweasy, Ranjit Bindra, Åsa M. Wheelock, Jose L. Gomez, Naftali Kaminski, Patty J. Lee, Maor Sauler

×

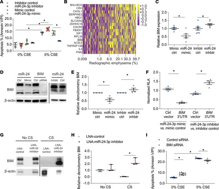
Figure 4

miR-24-3p inhibits apoptosis through BIM.

Options: View larger image (or click on image) Download as PowerPoint
miR-24-3p inhibits apoptosis through BIM.
(A) Percentage apoptotic cells...
(A) Percentage apoptotic cells determined by flow cytometry for annexin V/PI in miR-24-3p mimic versus mimic control (n = 5/group) and miR-24-3p inhibitor versus inhibitor control (n = 6/group) transfected primary HAECs exposed to 0% or 5% CSE. (B) Heatmap of miR-24-3p target genes’ z scores, as measured by microarray expression in the LGRC cohort, correlated with percent radiographic emphysema (Spearman ρ, FDR < 0.05) (n = 121 subjects). Yellow denotes increase above sample median, and purple denotes decrease below sample median. (C) BIM expression (ΔΔCt BIM/18S) measured by RT-PCR in BEAS-2B cells treated with miR-24-3p mimic versus mimic control (n = 6/group) and miR-24-3p inhibitor versus inhibitor control (n = 9/group). (D and E) Sample immunoblotting and relative densitometry of BIM/β-actin in BEAS-2B cells treated with miR-24-3p mimic versus mimic control or miR-24-3p inhibitor versus inhibitor control (n = 4/group). Sample immunoblotting includes siRNA against BIM and siRNA control. (F) Relative luciferase activity (RLA) (firefly luciferase/Renilla luciferase) normalized as a ratio of miR-24-3p mimic versus mimic control in BEAS-2B or miR-24-3p inhibitor versus inhibitor control cells cotransfected with BIM 3′UTR luciferase reporter plasmid or control plasmid (n = 4/group). (G and H) Sample immunoblotting and relative densitometry of BIM/β-actin performed on lung tissue lysates from mice treated with LNA–miR-24-3p inhibitor or LNA control ± exposure to CS (n = 3/group for CS and 4/group for no CS). (I) Percentage apoptotic cells determined by flow cytometry for annexin V/PI in BEAS-2B cells treated with siRNA against BIM or siRNA control and exposed to 0% or 5% CSE (n = 9/group). Error bars represent median ± IQR. *P < 0.05, Kruskal-Wallis correcting for multiple comparisons using the 2-stage linear step-up procedure of Benjamini, Krieger, and Yekutieli. See complete unedited blots in the supplemental material.

Copyright © 2026 American Society for Clinical Investigation
ISSN 2379-3708

Sign up for email alerts