Go to The Journal of Clinical Investigation
  • About
  • Editors
  • Consulting Editors
  • For authors
  • Publication ethics
  • Publication alerts by email
  • Transfers
  • Advertising
  • Job board
  • Contact
  • Physician-Scientist Development
  • Current issue
  • Past issues
  • By specialty
    • COVID-19
    • Cardiology
    • Immunology
    • Metabolism
    • Nephrology
    • Oncology
    • Pulmonology
    • All ...
  • Videos
  • Collections
    • In-Press Preview
    • Resource and Technical Advances
    • Clinical Research and Public Health
    • Research Letters
    • Editorials
    • Perspectives
    • Physician-Scientist Development
    • Reviews
    • Top read articles

  • Current issue
  • Past issues
  • Specialties
  • In-Press Preview
  • Resource and Technical Advances
  • Clinical Research and Public Health
  • Research Letters
  • Editorials
  • Perspectives
  • Physician-Scientist Development
  • Reviews
  • Top read articles
  • About
  • Editors
  • Consulting Editors
  • For authors
  • Publication ethics
  • Publication alerts by email
  • Transfers
  • Advertising
  • Job board
  • Contact
T cell exosome–derived miR-142-3p impairs glandular cell function in Sjögren’s syndrome
Juan Cortes-Troncoso, Shyh-Ing Jang, Paola Perez, Jorge Hidalgo, Tomoko Ikeuchi, Teresa Greenwell-Wild, Blake M. Warner, Niki M. Moutsopoulos, Ilias Alevizos
Juan Cortes-Troncoso, Shyh-Ing Jang, Paola Perez, Jorge Hidalgo, Tomoko Ikeuchi, Teresa Greenwell-Wild, Blake M. Warner, Niki M. Moutsopoulos, Ilias Alevizos
View: Text | PDF
Research Article

T cell exosome–derived miR-142-3p impairs glandular cell function in Sjögren’s syndrome

  • Text
  • PDF
Abstract

Sjögren’s syndrome (SS) is a systemic autoimmune disease that mainly affects exocrine salivary and lacrimal glands. Local inflammation in the glands is thought to trigger glandular dysfunction and symptoms of dryness. However, the mechanisms underlying these processes are incompletely understood. Our work suggests T cell exosome–derived miR-142-3p as a pathogenic driver of immunopathology in SS. We first document miR-142-3p expression in the salivary glands of patients with SS, both in epithelial gland cells and within T cells of the inflammatory infiltrate, but not in healthy volunteers. Next, we show that activated T cells secreted exosomes containing miR-142-3p, which transferred into glandular cells. Finally, we uncover a functional role of miR-142-3p–containing exosomes in glandular cell dysfunction. We find that miR-142-3p targets key elements of intracellular Ca2+ signaling and cAMP production — sarco(endo)plasmic reticulum Ca2+ ATPase 2b (SERCA2B), ryanodine receptor 2 (RyR2), and adenylate cyclase 9 (AC9) — leading to restricted cAMP production, altered calcium signaling, and decreased protein production from salivary gland cells. Our work provides evidence for a functional role of the miR-142-3p in SS pathogenesis and promotes the concept that T cell activation may directly impair epithelial cell function through secretion of miRNA-containing exosomes.

Authors

Juan Cortes-Troncoso, Shyh-Ing Jang, Paola Perez, Jorge Hidalgo, Tomoko Ikeuchi, Teresa Greenwell-Wild, Blake M. Warner, Niki M. Moutsopoulos, Ilias Alevizos

×

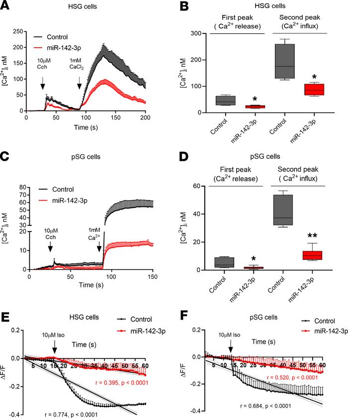
Figure 3

Ca2+ signaling and cAMP production are disrupted in miR-142-3p–transfected HSG and pSG cells.

Options: View larger image (or click on image) Download as PowerPoint
Ca2+ signaling and cAMP production are disrupted in miR-142-3p–transfect...
(A and C) HSG and pSG cells loaded with Fluo-4-AM were stimulated with carbachol (Cch) (concentration, 10 μM) with or without 1 mM Ca2+ externally. Time course of [Ca2+]i in HSG and pSG cells. (B and D) Quantification of calcium release and influx peaks in HSG and pSG cells that were transfected with (red) and without (black) miR-142-3p mimic (n = 4, median, maximum, and minimum shown). Statistical significance was determined by Mann-Whitney nonparametric test; *P < 0.05, and **P < 0.01 (20 cells per condition, n = 4 experiments). The box plots depict the minimum and maximum values (whiskers), the upper and lower quartiles, and the median. The length of the box represents the interquartile range. (E and F) Time course of cAMP production. cADD, a cAMP biosensor, loaded in HSG and pSG cells that were stimulated with isoproterenol (Iso) (concentration, 10 μM). Linear regression analysis of cAMP production versus time in control salivary epithelial cells (black) and miR-142-3p mimic–transfected salivary epithelial cells (red). Averages of 4 independent experiments are shown with their standard deviation (20 cells per condition, n = 4 experiments).

Copyright © 2026 American Society for Clinical Investigation
ISSN 2379-3708

Sign up for email alerts