Go to The Journal of Clinical Investigation
  • About
  • Editors
  • Consulting Editors
  • For authors
  • Publication ethics
  • Publication alerts by email
  • Transfers
  • Advertising
  • Job board
  • Contact
  • Physician-Scientist Development
  • Current issue
  • Past issues
  • By specialty
    • COVID-19
    • Cardiology
    • Immunology
    • Metabolism
    • Nephrology
    • Oncology
    • Pulmonology
    • All ...
  • Videos
  • Collections
    • In-Press Preview
    • Resource and Technical Advances
    • Clinical Research and Public Health
    • Research Letters
    • Editorials
    • Perspectives
    • Physician-Scientist Development
    • Reviews
    • Top read articles

  • Current issue
  • Past issues
  • Specialties
  • In-Press Preview
  • Resource and Technical Advances
  • Clinical Research and Public Health
  • Research Letters
  • Editorials
  • Perspectives
  • Physician-Scientist Development
  • Reviews
  • Top read articles
  • About
  • Editors
  • Consulting Editors
  • For authors
  • Publication ethics
  • Publication alerts by email
  • Transfers
  • Advertising
  • Job board
  • Contact
EPHB2 carried on small extracellular vesicles induces tumor angiogenesis via activation of ephrin reverse signaling
Shinya Sato, Suhas Vasaikar, Adel Eskaros, Young Kim, James S. Lewis, Bing Zhang, Andries Zijlstra, Alissa M. Weaver
Shinya Sato, Suhas Vasaikar, Adel Eskaros, Young Kim, James S. Lewis, Bing Zhang, Andries Zijlstra, Alissa M. Weaver
View: Text | PDF
Research Article Angiogenesis Oncology

EPHB2 carried on small extracellular vesicles induces tumor angiogenesis via activation of ephrin reverse signaling

  • Text
  • PDF
Abstract

Angiogenesis is a key process that allows nutrient uptake and cellular trafficking and is coopted in cancer to enable tumor growth and metastasis. Recently, extracellular vesicles (EVs) have been shown to promote angiogenesis; however, it is unclear what unique features EVs contribute to the process. Here, we studied the role of EVs derived from head and neck squamous cell carcinoma (HNSCC) in driving tumor angiogenesis. Small EVs (SEVs), in the size range of exosomes (50–150 nm), induced angiogenesis both in vitro and in vivo. Proteomic analysis of HNSCC SEVs revealed the cell-to-cell signaling receptor ephrin type B receptor 2 (EPHB2) as a promising candidate cargo to promote angiogenesis. Analysis of patient data further identified EPHB2 overexpression in HNSCC tumors to be associated with poor patient prognosis and tumor angiogenesis, especially in the context of overexpression of the exosome secretion regulator cortactin. Functional experiments revealed that EPHB2 expression in SEVs regulated angiogenesis both in vitro and in vivo and that EPHB2 carried by SEVs stimulates ephrin-B reverse signaling, inducing STAT3 phosphorylation. A STAT3 inhibitor greatly reduced SEV-induced angiogenesis. These data suggest a model in which EVs uniquely promote angiogenesis by transporting Eph transmembrane receptors to nonadjacent endothelial cells to induce ephrin reverse signaling.

Authors

Shinya Sato, Suhas Vasaikar, Adel Eskaros, Young Kim, James S. Lewis, Bing Zhang, Andries Zijlstra, Alissa M. Weaver

×

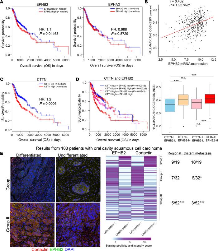
Figure 2

EPHB2 overexpression in HNSCC tumors correlates with patient survival and tumor angiogenesis.

Options: View larger image (or click on image) Download as PowerPoint
EPHB2 overexpression in HNSCC tumors correlates with patient survival an...
(A–D) Analysis of TCGA RNA-Seq expression data, provisional HNSCC tumor data set. (A) Kaplan-Meyer analysis of relationship between EPHB2 or EPHA2 expression in HNSCC tumors to overall survival. The association of clinical parameters with survival was computed by univariate Cox regression; n = 528. (B) Positive correlation between the hallmark angiogenesis gene set and EPHB2 mRNA expression in tumors. Pearson correlation r = 0.402, P = 1.227 × 10–21; n = 528. (C) Relationship between cortactin (CTTN) RNA expression in HNSCC tumors and overall survival. The association of clinical parameters with survival was computed by univariate Cox regression; n = 528. (D) Left: Synergistic effect of EPHB2 and CTTN expression in HNSCC tumors on overall patient survival. The association of clinical parameters with survival was computed by univariate Cox regression; n = 528. Right: Correlation of EPHB2 and CTTN mRNA expression with the hallmark angiogenesis gene set in HNSCC tumors. Y axis is the normalized enrichment score (NES) of hallmark angiogenesis gene set in respective groups. Single-sample gene set enrichment analysis (ssGSEA) was performed for statistical analysis; n = 528. (E) Multiplex staining for EPHB2 (green) and CTTN (red) in a TMA generated from surgical HNSCC specimens (103 patients). Representative staining for patient samples in clusters I and II is shown for differentiated (left panels) and undifferentiated (right panels) HNSCC areas; see also Supplemental Figure 3 for unmerged representative images. Scale bar: 100 μm. Cumulative data of intensity scoring (see Methods) from the TMA is displayed as a heatmap, with unsupervised clustering revealing 3 distinct clusters. The ratios in cluster I to the other clusters were compared separately using Fisher’s test. The 2-sided P values are Regional I vs. II, 0.07; I vs. III, 0.001; II vs. III, 0.20; Distant I vs. II, 0.03; I vs. III, 0.0001; II vs. III, 0.08. ***P < 0.001; significance shown in E is in comparison with cluster I.

Copyright © 2026 American Society for Clinical Investigation
ISSN 2379-3708

Sign up for email alerts