Go to The Journal of Clinical Investigation
  • About
  • Editors
  • Consulting Editors
  • For authors
  • Publication ethics
  • Publication alerts by email
  • Transfers
  • Advertising
  • Job board
  • Contact
  • Physician-Scientist Development
  • Current issue
  • Past issues
  • By specialty
    • COVID-19
    • Cardiology
    • Immunology
    • Metabolism
    • Nephrology
    • Oncology
    • Pulmonology
    • All ...
  • Videos
  • Collections
    • In-Press Preview
    • Resource and Technical Advances
    • Clinical Research and Public Health
    • Research Letters
    • Editorials
    • Perspectives
    • Physician-Scientist Development
    • Reviews
    • Top read articles

  • Current issue
  • Past issues
  • Specialties
  • In-Press Preview
  • Resource and Technical Advances
  • Clinical Research and Public Health
  • Research Letters
  • Editorials
  • Perspectives
  • Physician-Scientist Development
  • Reviews
  • Top read articles
  • About
  • Editors
  • Consulting Editors
  • For authors
  • Publication ethics
  • Publication alerts by email
  • Transfers
  • Advertising
  • Job board
  • Contact
CD47 blockade augmentation of trastuzumab antitumor efficacy dependent on antibody-dependent cellular phagocytosis
Li-Chung Tsao, Erika J. Crosby, Timothy N. Trotter, Pankaj Agarwal, Bin-Jin Hwang, Chaitanya Acharya, Casey W. Shuptrine, Tao Wang, Junping Wei, Xiao Yang, Gangjun Lei, Cong-Xiao Liu, Christopher A. Rabiola, Lewis A. Chodosh, William J. Muller, Herbert Kim Lyerly, Zachary C. Hartman
Li-Chung Tsao, Erika J. Crosby, Timothy N. Trotter, Pankaj Agarwal, Bin-Jin Hwang, Chaitanya Acharya, Casey W. Shuptrine, Tao Wang, Junping Wei, Xiao Yang, Gangjun Lei, Cong-Xiao Liu, Christopher A. Rabiola, Lewis A. Chodosh, William J. Muller, Herbert Kim Lyerly, Zachary C. Hartman
View: Text | PDF
Research Article Immunology Oncology

CD47 blockade augmentation of trastuzumab antitumor efficacy dependent on antibody-dependent cellular phagocytosis

  • Text
  • PDF
Abstract

The HER2-specific monoclonal antibody (mAb), trastuzumab, has been the mainstay of therapy for HER2+ breast cancer (BC) for approximately 20 years. However, its therapeutic mechanism of action (MOA) remains unclear, with antitumor responses to trastuzumab remaining heterogeneous and metastatic HER2+ BC remaining incurable. Consequently, understanding its MOA could enable rational strategies to enhance its efficacy. Using both murine and human versions of trastuzumab, we found its antitumor activity dependent on Fcγ receptor stimulation of tumor-associated macrophages (TAMs) and antibody-dependent cellular phagocytosis (ADCP), but not cellular cytotoxicity (ADCC). Trastuzumab also stimulated TAM activation and expansion, but did not require adaptive immunity, natural killer cells, and/or neutrophils. Moreover, inhibition of the innate immune ADCP checkpoint, CD47, significantly enhanced trastuzumab-mediated ADCP and TAM expansion and activation, resulting in the emergence of a unique hyperphagocytic macrophage population, improved antitumor responses, and prolonged survival. In addition, we found that tumor-associated CD47 expression was inversely associated with survival in HER2+ BC patients and that human HER2+ BC xenografts treated with trastuzumab plus CD47 inhibition underwent complete tumor regression. Collectively, our study identifies trastuzumab-mediated ADCP as an important antitumor MOA that may be clinically enabled by CD47 blockade to augment therapeutic efficacy.

Authors

Li-Chung Tsao, Erika J. Crosby, Timothy N. Trotter, Pankaj Agarwal, Bin-Jin Hwang, Chaitanya Acharya, Casey W. Shuptrine, Tao Wang, Junping Wei, Xiao Yang, Gangjun Lei, Cong-Xiao Liu, Christopher A. Rabiola, Lewis A. Chodosh, William J. Muller, Herbert Kim Lyerly, Zachary C. Hartman

×

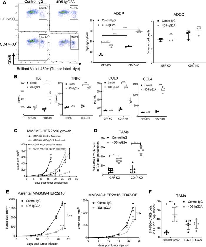
Figure 3

CD47 suppresses the antitumor activity of mouse trastuzumab (4D5).

Options: View larger image (or click on image) Download as PowerPoint
CD47 suppresses the antitumor activity of mouse trastuzumab (4D5).
(A) C...
(A) CD47-KO cells were generated from MM3MG-HER2Δ16 cells using CRISPR/Cas9 technology. A control GFP-KO line was generated in parallel. Control and CD47-KO MM3MG-HER2Δ16 cells were labeled with Brilliant Violet 450 Dye and incubated with bone marrow–derived macrophages (BMDMs) at a 3:1 ratio with control or 4D5 antibodies (10 μg/mL). Antibody-dependent cellular phagocytosis (ADCP) and cytotoxicity (ADCC) were measured as described in Figure 1H. n = 3. Experiment was repeated 2 separate times using CD47-KO clones containing a different guide RNA. (B) Cytokines and chemokines secreted by macrophages from coculture experiment with HER2+ BC were analyzed using the Luminex platform. Additional cytokines detected can be found in Supplemental Figure 5. n = 3. (C and D) Control and CD47-KO MM3MG-HER2Δ16 cells were implanted into mouse mammary fat pads and treated with 4D5-IgG2A or control antibodies as described before (Figure 1B). TAMs were analyzed by FACS after tumor volume reached >1000 mm3. n = 5. (E and F) Cd47-overexpressing cells (CD47-OE) were generated in MM3MG-HER2Δ16 cells after transduction with Cd47 cDNA under the control of the EF1s promoter. CD47-OE tumor cell growth was compared to parental MM3MG-HER2Δ16 cells in mice treated with control antibody or 4D5-IgG2A. TAMs were analyzed by FACS. n = 5. Significance was determined by 1-way ANOVA with Tukey’s multiple-comparisons test (A, B, D, and F) or 2-way ANOVA with Tukey’s multiple-comparisons test (C and E). All data represent the mean ± SEM. *P < 0.05; **P < 0.01; ***P < 0.001.

Copyright © 2026 American Society for Clinical Investigation
ISSN 2379-3708

Sign up for email alerts