Go to The Journal of Clinical Investigation
  • About
  • Editors
  • Consulting Editors
  • For authors
  • Publication ethics
  • Publication alerts by email
  • Transfers
  • Advertising
  • Job board
  • Contact
  • Physician-Scientist Development
  • Current issue
  • Past issues
  • By specialty
    • COVID-19
    • Cardiology
    • Immunology
    • Metabolism
    • Nephrology
    • Oncology
    • Pulmonology
    • All ...
  • Videos
  • Collections
    • In-Press Preview
    • Resource and Technical Advances
    • Clinical Research and Public Health
    • Research Letters
    • Editorials
    • Perspectives
    • Physician-Scientist Development
    • Reviews
    • Top read articles

  • Current issue
  • Past issues
  • Specialties
  • In-Press Preview
  • Resource and Technical Advances
  • Clinical Research and Public Health
  • Research Letters
  • Editorials
  • Perspectives
  • Physician-Scientist Development
  • Reviews
  • Top read articles
  • About
  • Editors
  • Consulting Editors
  • For authors
  • Publication ethics
  • Publication alerts by email
  • Transfers
  • Advertising
  • Job board
  • Contact
Cadherin-11 blockade reduces inflammation-driven fibrotic remodeling and improves outcomes after myocardial infarction
Alison K. Schroer, … , Hind Lal, W. David Merryman
Alison K. Schroer, … , Hind Lal, W. David Merryman
Published September 19, 2019
Citation Information: JCI Insight. 2019;4(18):e131545. https://doi.org/10.1172/jci.insight.131545.
View: Text | PDF
Research Article Cardiology

Cadherin-11 blockade reduces inflammation-driven fibrotic remodeling and improves outcomes after myocardial infarction

  • Text
  • PDF
Abstract

Over one million Americans experience myocardial infarction (MI) annually, and the resulting scar and subsequent cardiac fibrosis gives rise to heart failure. A specialized cell-cell adhesion protein, cadherin-11 (CDH11), contributes to inflammation and fibrosis in rheumatoid arthritis, pulmonary fibrosis, and aortic valve calcification but has not been studied in myocardium after MI. MI was induced by ligation of the left anterior descending artery in mice with either heterozygous or homozygous knockout of CDH11, wild-type mice receiving bone marrow transplants from Cdh11-deficient animals, and wild-type mice treated with a functional blocking antibody against CDH11 (SYN0012). Flow cytometry revealed significant CDH11 expression in noncardiomyocyte cells after MI. Animals given SYN0012 had improved cardiac function, as measured by echocardiogram, reduced tissue remodeling, and altered transcription of inflammatory and proangiogenic genes. Targeting CDH11 reduced bone marrow–derived myeloid cells and increased proangiogenic cells in the heart 3 days after MI. Cardiac fibroblast and macrophage interactions increased IL-6 secretion in vitro. Our findings suggest that CDH11-expressing cells contribute to inflammation-driven fibrotic remodeling after MI and that targeting CDH11 with a blocking antibody improves outcomes by altering recruitment of bone marrow–derived cells, limiting the macrophage-induced expression of IL-6 by fibroblasts and promoting vascularization.

Authors

Alison K. Schroer, Matthew R. Bersi, Cynthia R. Clark, Qinkun Zhang, Lehanna H. Sanders, Antonis K. Hatzopoulos, Thomas L. Force, Susan M. Majka, Hind Lal, W. David Merryman

×

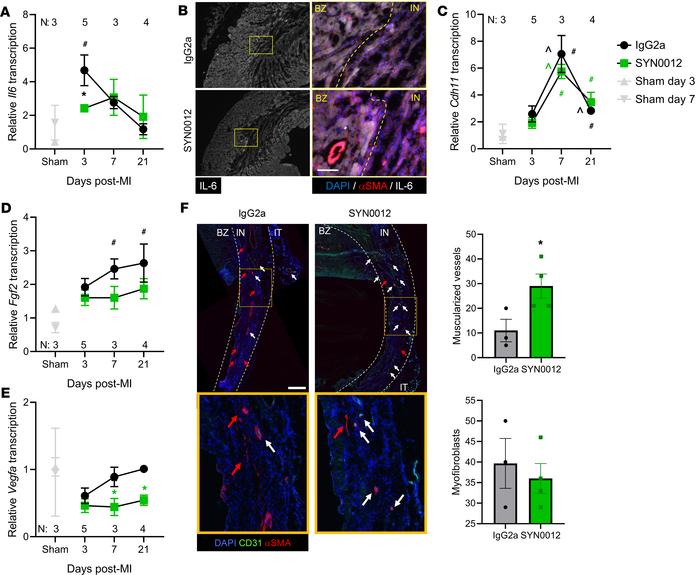
Figure 6

CDH11 blockade reduces inflammatory signaling and improves vascular maturity after MI.

Options: View larger image (or click on image) Download as PowerPoint
CDH11 blockade reduces inflammatory signaling and improves vascular matu...
SYN0012 treatment significantly decreased transcription of Il6 (A) at 3 days after MI, relative to IgG2a. Immunostaining of infarct regions of hearts 3 days after MI showed decreased IL-6 expression 3 days after MI, primarily in the non-CMs — costained with αSMA and CD45 (cf. Supplemental Figure 15) of the infarct (B). Transcription of Cdh11 (C) was significantly increased above sham at days 7 and 21 in both treatment groups. Transcription of both Fgf2 (D) and Vegfa1 (E) was decreased by SYN0012, relative to IgG2a. Analysis of histological sections showed a significant increase in the number of muscularized vessels found in the infarct (IN) region of SYN0012-treated animals, but no difference in the number of myofibroblasts per field of view (F). Vessels in the border zone (BZ) and epicardial inflammatory tissue (IT) were not counted. Red arrows indicate myofibroblasts, white arrows indicate arterioles, and the yellow box is magnified below. Scale bar: 100 μm (B); 500 μm (F). Data are presented as mean ± SEM; dots in F represent individual animals. Significance was determined by 2-way ANOVA analysis with a Holms-Sidak’s multiple comparison test (A–E) or a 2-tailed Student’s t test (F). *P < 0.05 between treatments, #P < 0.05 relative to sham, ^P < 0.05 between time points; color of significance marker denotes treatment group.

Copyright © 2025 American Society for Clinical Investigation
ISSN 2379-3708

Sign up for email alerts