Go to The Journal of Clinical Investigation
  • About
  • Editors
  • Consulting Editors
  • For authors
  • Publication ethics
  • Publication alerts by email
  • Transfers
  • Advertising
  • Job board
  • Contact
  • Physician-Scientist Development
  • Current issue
  • Past issues
  • By specialty
    • COVID-19
    • Cardiology
    • Immunology
    • Metabolism
    • Nephrology
    • Oncology
    • Pulmonology
    • All ...
  • Videos
  • Collections
    • In-Press Preview
    • Resource and Technical Advances
    • Clinical Research and Public Health
    • Research Letters
    • Editorials
    • Perspectives
    • Physician-Scientist Development
    • Reviews
    • Top read articles

  • Current issue
  • Past issues
  • Specialties
  • In-Press Preview
  • Resource and Technical Advances
  • Clinical Research and Public Health
  • Research Letters
  • Editorials
  • Perspectives
  • Physician-Scientist Development
  • Reviews
  • Top read articles
  • About
  • Editors
  • Consulting Editors
  • For authors
  • Publication ethics
  • Publication alerts by email
  • Transfers
  • Advertising
  • Job board
  • Contact
Targeting ATGL to rescue BSCL2 lipodystrophy and its associated cardiomyopathy
Hongyi Zhou, … , Huabo Su, Weiqin Chen
Hongyi Zhou, … , Huabo Su, Weiqin Chen
Published June 11, 2019
Citation Information: JCI Insight. 2019;4(14):e129781. https://doi.org/10.1172/jci.insight.129781.
View: Text | PDF
Research Article Cardiology Metabolism

Targeting ATGL to rescue BSCL2 lipodystrophy and its associated cardiomyopathy

  • Text
  • PDF
Abstract

Mutations in the BSCL2 gene underlie human type 2 Berardinelli-Seip congenital lipodystrophy (BSCL2) disease. Global Bscl2–/– mice recapitulate human BSCL2 lipodystrophy and results in the development of insulin resistance and hypertrophic cardiomyopathy. The pathological mechanisms underlying the development of lipodystrophy and cardiomyopathy in BSCL2 are controversial. Here we report that Bscl2–/– mice develop cardiac hypertrophy because of increased basal IGF1 receptor–mediated (IGF1R-mediated) PI3K/AKT signaling. Bscl2–/– hearts exhibited increased adipose triglyceride lipase (ATGL) protein stability and expression causing drastic reduction of glycerolipids. Excessive fatty acid oxidation was overt in Bscl2–/– hearts, partially attributing to the hyperacetylation of cardiac mitochondrial proteins. Intriguingly, pharmacological inhibition or genetic inactivation of ATGL could rescue adipocyte differentiation and lipodystrophy in Bscl2–/– cells and mice. Restoring a small portion of fat mass by ATGL partial deletion in Bscl2–/– mice not only reversed the systemic insulin resistance, but also ameliorated cardiac protein hyperacetylation, normalized cardiac substrate metabolism, and improved contractile function. Collectively, our study uncovers pathways underlying lipodystrophy-induced cardiac hypertrophy and metabolic remodeling and pinpoints ATGL as a downstream target of BSCL2 in regulating the development of lipodystrophy and its associated cardiomyopathy.

Authors

Hongyi Zhou, Xinnuo Lei, Yun Yan, Todd Lydic, Jie Li, Neal L. Weintraub, Huabo Su, Weiqin Chen

×

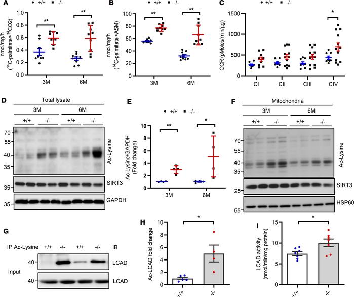
Figure 3

Bscl2–/– mice display excessive cardiac fatty acid oxidation and hyperacetylation.

Options: View larger image (or click on image) Download as PowerPoint

Bscl2–/– mice display excessive cardiac fatty acid oxidation and hypera...
(A and B) CO2 and acid soluble metabolite (ASM) production after incubating heart crude mitochondrial fraction with 14C-palmitate (male, n = 6/group in triplicate). (C) Measurements of oxygen consumption rates (OCRs) to assess respiratory chain activities of mitochondrial complex I to IV (CI to CIV) by electron flow assays. Mitochondria were isolated from 3-month-old (3M) male Bscl2+/+ (+/+) and Bscl2–/– (–/–) mice. n = 4/group in triplicate. (D and E) Representative Western blot and quantification of total protein acetylation in hearts from 3- and 6-month-old male mice (n = 4/group). (F) Representative Western blot of protein acetylation in isolated mitochondria from hearts of 3- and 6-month-old male mice (n = 4/group). (G and H) Level of acyl-CoA dehydrogenase long chain (LCAD) acetylation. Total lysates from hearts of 6-month-old male Bscl2+/+ and Bscl2–/– mice were immunoprecipitated with anti–acetylated lysine (anti–Ac-Lysine) antibody and immunoblotted with antibody specific for LCAD (n = 4–5/group). (I) LCAD activity in hearts of 6-month-old male Bscl2+/+ and Bscl2–/– mice (n = 7/group). *P < 0.05; **P < 0.005 by multiple t tests after correction using the Holm-Sidak method (A–C and E) or unpaired t test (H and I).

Copyright © 2025 American Society for Clinical Investigation
ISSN 2379-3708

Sign up for email alerts