Go to The Journal of Clinical Investigation
  • About
  • Editors
  • Consulting Editors
  • For authors
  • Publication ethics
  • Publication alerts by email
  • Transfers
  • Advertising
  • Job board
  • Contact
  • Physician-Scientist Development
  • Current issue
  • Past issues
  • By specialty
    • COVID-19
    • Cardiology
    • Immunology
    • Metabolism
    • Nephrology
    • Oncology
    • Pulmonology
    • All ...
  • Videos
  • Collections
    • In-Press Preview
    • Resource and Technical Advances
    • Clinical Research and Public Health
    • Research Letters
    • Editorials
    • Perspectives
    • Physician-Scientist Development
    • Reviews
    • Top read articles

  • Current issue
  • Past issues
  • Specialties
  • In-Press Preview
  • Resource and Technical Advances
  • Clinical Research and Public Health
  • Research Letters
  • Editorials
  • Perspectives
  • Physician-Scientist Development
  • Reviews
  • Top read articles
  • About
  • Editors
  • Consulting Editors
  • For authors
  • Publication ethics
  • Publication alerts by email
  • Transfers
  • Advertising
  • Job board
  • Contact
Critical role of IL-21 and T follicular helper cells in hypertension and vascular dysfunction
Bethany L. Dale, Arvind K. Pandey, Yuhan Chen, Charles D. Smart, Fanny Laroumanie, Mingfang Ao, Liang Xiao, Anna E. Dikalova, Sergey I. Dikalov, Fernando Elijovich, Jason D. Foss, Natalia R. Barbaro, Justin P. Van Beusecum, Serpil M. Deger, Aseel Alsouqi, Hana A. Itani, Allison E. Norlander, Matthew R. Alexander, Shilin Zhao, T. Alp Ikizler, Holly M. Scott Algood, Meena S. Madhur
Bethany L. Dale, Arvind K. Pandey, Yuhan Chen, Charles D. Smart, Fanny Laroumanie, Mingfang Ao, Liang Xiao, Anna E. Dikalova, Sergey I. Dikalov, Fernando Elijovich, Jason D. Foss, Natalia R. Barbaro, Justin P. Van Beusecum, Serpil M. Deger, Aseel Alsouqi, Hana A. Itani, Allison E. Norlander, Matthew R. Alexander, Shilin Zhao, T. Alp Ikizler, Holly M. Scott Algood, Meena S. Madhur
View: Text | PDF
Research Article Cardiology Immunology

Critical role of IL-21 and T follicular helper cells in hypertension and vascular dysfunction

  • Text
  • PDF
Abstract

T and B cells have been implicated in hypertension, but the mechanisms by which they produce a coordinated response is unknown. T follicular helper (Tfh) cells that produce IL-21 promote germinal center (GC) B cell responses, leading to Ig production. Here we investigate the role of IL-21 and Tfh cells in hypertension. In response to angiotensin II–induced (Ang II–induced) hypertension, T cell IL-21 production was increased, and Il21–/– mice developed blunted hypertension, attenuated vascular end-organ damage, and decreased IL-17A and IFN-γ production. Tfh-like cells and GC B cells accumulated in the aorta, and plasma IgG1 was increased in hypertensive WT but not Il21–/– mice. Furthermore, Tfh cell–deficient mice developed blunted hypertension and vascular hypertrophy in response to Ang II infusion. Importantly, IL-21 neutralization reduced BP and reversed endothelial dysfunction and vascular inflammation. Moreover, recombinant IL-21 impaired endothelium-dependent relaxation ex vivo and decreased NO production from cultured endothelial cells. Finally, we show in humans that peripheral blood T cell production of IL-21 correlated with systolic BP and IL-17A production. These data suggest that IL-21 may be a novel therapeutic target for the treatment of hypertension and its micro- and macrovascular complications.

Authors

Bethany L. Dale, Arvind K. Pandey, Yuhan Chen, Charles D. Smart, Fanny Laroumanie, Mingfang Ao, Liang Xiao, Anna E. Dikalova, Sergey I. Dikalov, Fernando Elijovich, Jason D. Foss, Natalia R. Barbaro, Justin P. Van Beusecum, Serpil M. Deger, Aseel Alsouqi, Hana A. Itani, Allison E. Norlander, Matthew R. Alexander, Shilin Zhao, T. Alp Ikizler, Holly M. Scott Algood, Meena S. Madhur

×

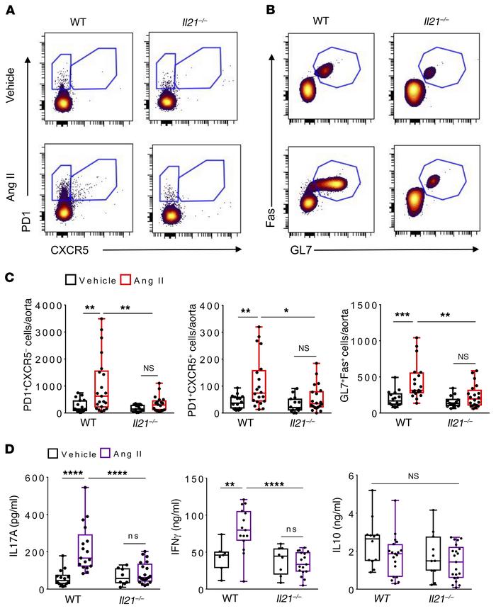
Figure 4

Hypertension induces peripheral T helper, T follicular helper, and GC B cells in the aorta in an IL-21–dependent manner.

Options: View larger image (or click on image) Download as PowerPoint
Hypertension induces peripheral T helper, T follicular helper, and GC B ...
(A) Representative flow cytometry biaxial plots for peripheral T helper (Tph; PD-1+CXCR5–), T follicular helper (Tfh; PD-1+CXCR5+), and (B) GC B cells (GL7+Fas+) in the aorta of WT and Il21–/– mice infused with Ang II or vehicle for 28 days. (C) Summary quantification of Tph, Tfh, and GC B cells (n = 14–21). (D) Splenic CD4+ T cell production of IL-17A and IL-10 and CD8+ T cell production of IFN-γ from WT and Il21–/– mice infused with Ang II or vehicle for 28 days quantified by ELISA (n = 7–21). Data are expressed as box-and-whisker plots; *P < 0.05, **P < 0.01, ***P < 0.001, ****P < 0.0001 by 2-way ANOVA.

Copyright © 2026 American Society for Clinical Investigation
ISSN 2379-3708

Sign up for email alerts