Go to The Journal of Clinical Investigation
  • About
  • Editors
  • Consulting Editors
  • For authors
  • Publication ethics
  • Publication alerts by email
  • Transfers
  • Advertising
  • Job board
  • Contact
  • Physician-Scientist Development
  • Current issue
  • Past issues
  • By specialty
    • COVID-19
    • Cardiology
    • Immunology
    • Metabolism
    • Nephrology
    • Oncology
    • Pulmonology
    • All ...
  • Videos
  • Collections
    • In-Press Preview
    • Resource and Technical Advances
    • Clinical Research and Public Health
    • Research Letters
    • Editorials
    • Perspectives
    • Physician-Scientist Development
    • Reviews
    • Top read articles

  • Current issue
  • Past issues
  • Specialties
  • In-Press Preview
  • Resource and Technical Advances
  • Clinical Research and Public Health
  • Research Letters
  • Editorials
  • Perspectives
  • Physician-Scientist Development
  • Reviews
  • Top read articles
  • About
  • Editors
  • Consulting Editors
  • For authors
  • Publication ethics
  • Publication alerts by email
  • Transfers
  • Advertising
  • Job board
  • Contact
Mass spectrometry–driven exploration reveals nuances of neoepitope-driven tumor rejection
Hakimeh Ebrahimi-Nik, Justine Michaux, William L. Corwin, Grant L.J. Keller, Tatiana Shcheglova, HuiSong Pak, George Coukos, Brian M. Baker, Ion I. Mandoiu, Michal Bassani-Sternberg, Pramod K. Srivastava
Hakimeh Ebrahimi-Nik, Justine Michaux, William L. Corwin, Grant L.J. Keller, Tatiana Shcheglova, HuiSong Pak, George Coukos, Brian M. Baker, Ion I. Mandoiu, Michal Bassani-Sternberg, Pramod K. Srivastava
View: Text | PDF
Research Article Immunology

Mass spectrometry–driven exploration reveals nuances of neoepitope-driven tumor rejection

  • Text
  • PDF
Abstract

Neoepitopes are the only truly tumor-specific antigens. Although potential neoepitopes can be readily identified using genomics, the neoepitopes that mediate tumor rejection constitute a small minority, and there is little consensus on how to identify them. Here, for the first time to our knowledge, we use a combination of genomics, unbiased discovery mass spectrometry (MS) immunopeptidomics, and targeted MS to directly identify neoepitopes that elicit actual tumor rejection in mice. We report that MS-identified neoepitopes are an astonishingly rich source of tumor rejection-mediating neoepitopes (TRMNs). MS has also demonstrated unambiguously the presentation by MHC I, of confirmed tumor rejection neoepitopes that bind weakly to MHC I; this was done using DCs exogenously loaded with long peptides containing the weakly binding neoepitopes. Such weakly MHC I–binding neoepitopes are routinely excluded from analysis, and our demonstration of their presentation, and their activity in tumor rejection, reveals a broader universe of tumor-rejection neoepitopes than presently imagined. Modeling studies show that a mutation in the active neoepitope alters its conformation such that its T cell receptor–facing surface is substantially altered, increasing its exposed hydrophobicity. No such changes are observed in the inactive neoepitope. These results broaden our understanding of antigen presentation and help prioritize neoepitopes for personalized cancer immunotherapy.

Authors

Hakimeh Ebrahimi-Nik, Justine Michaux, William L. Corwin, Grant L.J. Keller, Tatiana Shcheglova, HuiSong Pak, George Coukos, Brian M. Baker, Ion I. Mandoiu, Michal Bassani-Sternberg, Pramod K. Srivastava

×

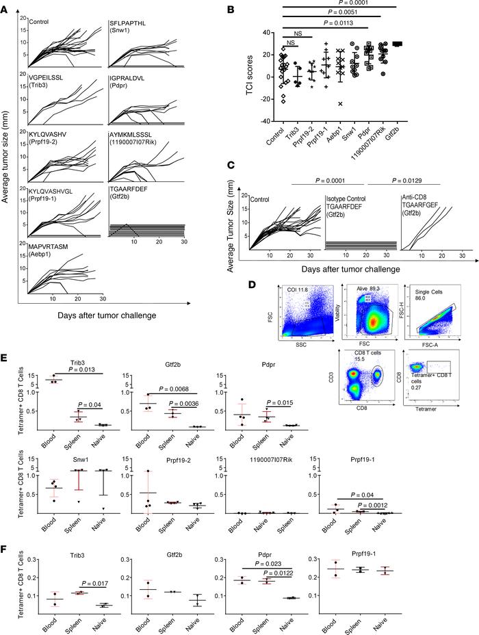
Figure 2

Tumor rejection and CD8+ tetramers elicited by immunization with neoepitopes.

Options: View larger image (or click on image) Download as PowerPoint
Tumor rejection and CD8+ tetramers elicited by immunization with neoepit...
(A) Naive BALB/cJ mice were immunized, as described in the Methods, with the 8 neoepitopes identified in Table 1, and were challenged with 95,000 Meth A cells. Tumor growth was measured. Each line represents tumor growth in a single mouse. (B) Total TCI scores for data in A. The maximum possible TCI score is 30. Each column shows the average total TCI score for the indicated treatment group. Error bars are shown above each column. P values for TCI scores comparisons were calculated using 1-way ANOVA test. Dunnett’s test was performed as a follow-up test to ANOVA to correct for multiple comparisons. The adjusted P values are reported. The experiment was repeated 3 or more times. (C) BALB/cJ mice were injected with CD8-depleting antibody (or isotype control) as described in the Methods. Immunization (with the indicated neoepitope) and tumor challenge were as in A. P values for comparison of the AUC scores were calculated using 1-way ANOVA. Tukey’s test was performed as follow-up test to ANOVA to correct for multiple comparisons. The adjusted P values are reported. (D) Gating strategy for splenocytes and blood cells of immunized mice stained for CD3, CD8, and tetramer. (E) Naive BALB/cJ mice were immunized with each of 7 indicated neoepitopes, and blood and spleen of individual mice were tested for presence of tetramer+ CD8+ T cells. In most instances, the responses shown for naive mice are the averages of the responses in blood and spleen, which were very similar to each other. P values for CD8+ T cell response comparisons were calculated using a 2-tailed t test. P < 0.05 was considered statistically significant. (F) Blood and spleen of individual non-immunized tumor-bearing BALB/cJ mice were tested for the presence of tetramer+ CD8+ T cells for the 4 neoepitopes in E, which elicited tetramer+ CD8+ T cells in immunized tumor-naive mice. P values for CD8+ T cell response comparisons were calculated using a 2-tailed t test. The experiment was repeated 3 or more times.

Copyright © 2025 American Society for Clinical Investigation
ISSN 2379-3708

Sign up for email alerts