Go to The Journal of Clinical Investigation
  • About
  • Editors
  • Consulting Editors
  • For authors
  • Publication ethics
  • Publication alerts by email
  • Transfers
  • Advertising
  • Job board
  • Contact
  • Physician-Scientist Development
  • Current issue
  • Past issues
  • By specialty
    • COVID-19
    • Cardiology
    • Immunology
    • Metabolism
    • Nephrology
    • Oncology
    • Pulmonology
    • All ...
  • Videos
  • Collections
    • In-Press Preview
    • Resource and Technical Advances
    • Clinical Research and Public Health
    • Research Letters
    • Editorials
    • Perspectives
    • Physician-Scientist Development
    • Reviews
    • Top read articles

  • Current issue
  • Past issues
  • Specialties
  • In-Press Preview
  • Resource and Technical Advances
  • Clinical Research and Public Health
  • Research Letters
  • Editorials
  • Perspectives
  • Physician-Scientist Development
  • Reviews
  • Top read articles
  • About
  • Editors
  • Consulting Editors
  • For authors
  • Publication ethics
  • Publication alerts by email
  • Transfers
  • Advertising
  • Job board
  • Contact
Induction of cardiomyocyte proliferation and angiogenesis protects neonatal mice from pressure overload–associated maladaptation
Mona Malek Mohammadi, Aya Abouissa, Isyatul Azizah, Yinuo Xie, Julio Cordero, Amir Shirvani, Anna Gigina, Maren Engelhardt, Felix A. Trogisch, Robert Geffers, Gergana Dobreva, Johann Bauersachs, Joerg Heineke
Mona Malek Mohammadi, Aya Abouissa, Isyatul Azizah, Yinuo Xie, Julio Cordero, Amir Shirvani, Anna Gigina, Maren Engelhardt, Felix A. Trogisch, Robert Geffers, Gergana Dobreva, Johann Bauersachs, Joerg Heineke
View: Text | PDF
Research Article Cardiology

Induction of cardiomyocyte proliferation and angiogenesis protects neonatal mice from pressure overload–associated maladaptation

  • Text
  • PDF
Abstract

Cardiac pressure overload — for example, due to aortic stenosis — induces irreversible myocardial dysfunction, cardiomyocyte hypertrophy, and interstitial fibrosis in patients. In contrast with adult mice, neonatal mice can efficiently regenerate the heart after injury in the first week after birth. To decipher whether insufficient cardiac regeneration contributes to the progression of pressure overload–dependent disease, we established a transverse aortic constriction protocol in neonatal mice (nTAC). nTAC in the nonregenerative stage (at P7) induced cardiac dysfunction, myocardial fibrosis, and cardiomyocyte hypertrophy. In contrast, nTAC in the regenerative stage (at P1) largely prevented these maladaptive responses and was, in particular, associated with enhanced myocardial angiogenesis and increased cardiomyocyte proliferation, which both supported adaptation during nTAC. A comparative transcriptomic analysis between hearts after regenerative versus nonregenerative nTAC suggested the transcription factor GATA4 as master regulator of the regenerative gene program. Indeed, cardiomyocyte-specific deletion of GATA4 converted the regenerative nTAC into a nonregenerative, maladaptive response. Our new nTAC model can be used to identify mediators of adaptation during pressure overload and to discover potential therapeutic strategies.

Authors

Mona Malek Mohammadi, Aya Abouissa, Isyatul Azizah, Yinuo Xie, Julio Cordero, Amir Shirvani, Anna Gigina, Maren Engelhardt, Felix A. Trogisch, Robert Geffers, Gergana Dobreva, Johann Bauersachs, Joerg Heineke

×

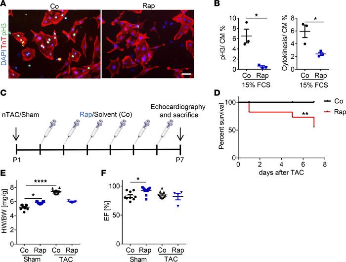
Figure 4

Increased mortality during rapamycin treatment after nTAC in the regenerative phase.

Options: View larger image (or click on image) Download as PowerPoint
Increased mortality during rapamycin treatment after nTAC in the regener...
(A) Immunostaining of neonatal cardiomyocytes for pH3, Troponin T, and DAPI after treatment with solvent (control, Co) or rapamycin (Rap). Scale bar: 50 μm. (B) Quantification of mitosis and cytokinesis in Rap- and Co-treated (solvent) isolated neonatal cardiomyocytes in vitro; n = 3 for each condition. *P < 0.05 (unpaired t test). (C) A schematic representation of the experimental time schedule. (D) Kaplan-Meier survival curve of Rap- and Co-treated mice after nTAC; n = 10, Co; n = 8, Rap. **P < 0.005 (Gehan-Breslow-Wilcoxon test). (E) HW/BW ratio of the indicated mice after sham and nTAC surgery; n = 9, Co sham; n = 11, Rap sham; n = 10, Co TAC; n = 3, Rap TAC. *P < 0.05, ****P < 0.0001 (Kruskal Wallis test/Dunn’s multiple comparisons test). (F) Echocardiographic left ventricular ejection fraction (EF) of mice treated as indicated; n = 9, Co sham; n = 11, Rap sham; n = 10, Co TAC; n = 3, Rap TAC. *P < 0.05 (Kruskal Wallis test/Dunn’s multiple comparisons test).

Copyright © 2026 American Society for Clinical Investigation
ISSN 2379-3708

Sign up for email alerts