Go to The Journal of Clinical Investigation
  • About
  • Editors
  • Consulting Editors
  • For authors
  • Publication ethics
  • Publication alerts by email
  • Transfers
  • Advertising
  • Job board
  • Contact
  • Physician-Scientist Development
  • Current issue
  • Past issues
  • By specialty
    • COVID-19
    • Cardiology
    • Immunology
    • Metabolism
    • Nephrology
    • Oncology
    • Pulmonology
    • All ...
  • Videos
  • Collections
    • In-Press Preview
    • Resource and Technical Advances
    • Clinical Research and Public Health
    • Research Letters
    • Editorials
    • Perspectives
    • Physician-Scientist Development
    • Reviews
    • Top read articles

  • Current issue
  • Past issues
  • Specialties
  • In-Press Preview
  • Resource and Technical Advances
  • Clinical Research and Public Health
  • Research Letters
  • Editorials
  • Perspectives
  • Physician-Scientist Development
  • Reviews
  • Top read articles
  • About
  • Editors
  • Consulting Editors
  • For authors
  • Publication ethics
  • Publication alerts by email
  • Transfers
  • Advertising
  • Job board
  • Contact
Induction of cardiomyocyte proliferation and angiogenesis protects neonatal mice from pressure overload–associated maladaptation
Mona Malek Mohammadi, Aya Abouissa, Isyatul Azizah, Yinuo Xie, Julio Cordero, Amir Shirvani, Anna Gigina, Maren Engelhardt, Felix A. Trogisch, Robert Geffers, Gergana Dobreva, Johann Bauersachs, Joerg Heineke
Mona Malek Mohammadi, Aya Abouissa, Isyatul Azizah, Yinuo Xie, Julio Cordero, Amir Shirvani, Anna Gigina, Maren Engelhardt, Felix A. Trogisch, Robert Geffers, Gergana Dobreva, Johann Bauersachs, Joerg Heineke
View: Text | PDF
Research Article Cardiology

Induction of cardiomyocyte proliferation and angiogenesis protects neonatal mice from pressure overload–associated maladaptation

  • Text
  • PDF
Abstract

Cardiac pressure overload — for example, due to aortic stenosis — induces irreversible myocardial dysfunction, cardiomyocyte hypertrophy, and interstitial fibrosis in patients. In contrast with adult mice, neonatal mice can efficiently regenerate the heart after injury in the first week after birth. To decipher whether insufficient cardiac regeneration contributes to the progression of pressure overload–dependent disease, we established a transverse aortic constriction protocol in neonatal mice (nTAC). nTAC in the nonregenerative stage (at P7) induced cardiac dysfunction, myocardial fibrosis, and cardiomyocyte hypertrophy. In contrast, nTAC in the regenerative stage (at P1) largely prevented these maladaptive responses and was, in particular, associated with enhanced myocardial angiogenesis and increased cardiomyocyte proliferation, which both supported adaptation during nTAC. A comparative transcriptomic analysis between hearts after regenerative versus nonregenerative nTAC suggested the transcription factor GATA4 as master regulator of the regenerative gene program. Indeed, cardiomyocyte-specific deletion of GATA4 converted the regenerative nTAC into a nonregenerative, maladaptive response. Our new nTAC model can be used to identify mediators of adaptation during pressure overload and to discover potential therapeutic strategies.

Authors

Mona Malek Mohammadi, Aya Abouissa, Isyatul Azizah, Yinuo Xie, Julio Cordero, Amir Shirvani, Anna Gigina, Maren Engelhardt, Felix A. Trogisch, Robert Geffers, Gergana Dobreva, Johann Bauersachs, Joerg Heineke

×

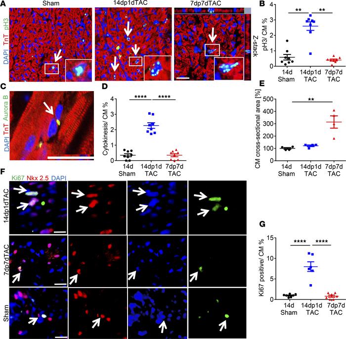
Figure 3

Pressure overload triggers cardiomyocyte proliferation in 1-day-old but not 7-day-old mice.

Options: View larger image (or click on image) Download as PowerPoint
Pressure overload triggers cardiomyocyte proliferation in 1-day-old but ...
(A) Immunofluorescence staining of heart sections for phospho-Histone 3 (pH3), Troponin T, and DAPI. Arrows indicate pH3-positive cardiomyocytes. Inserts represent higher magnification of pH3 positive cardiomyocytes. The panel on the right and above 7dp7dTAC shows a Z-stack view of the detected pH3-positive cardiomyocyte. Scale bar: 20 μm. (B) Quantification of pH3-positive cardiomyocytes; n = 8 for each condition. **P < 0.005 (Kruskal Wallis test/Dunn’s multiple comparisons test). (C and D) Immunofluorescence staining for Aurora B, Troponin T, and DAPI (arrow indicates cytokinesis) and quantification of cardiomyocyte cytokinesis (Aurora B positivity at the midbody of dividing cardiomyocytes) per total cardiomyocytes. Scale bar: 20 μm; n = 8 for each condition. ****P < 0.0001 (1-way ANOVA/Sidak’s multiple comparisons test). (E) Cardiomyocyte cross-sectional area in the indicated mice; n = 4 for each condition. **P < 0.005 (Kruskal Wallis test/Dunn’s multiple comparisons test). (F) Immunofluorescence staining of heart sections for Ki67, Nkx2.5, and DAPI. Scale bar: 20 μm. Arrows indicate nuclei positive for Ki67, Nkx2.5, and DAPI. (G) Quantification of Ki67-positive cardiomyocytes; n = 7 for 14-day sham and 7dp7dTAC; arrows indicate Ki67-positive cardiomyocytes; n = 6 for 14dp1dTAC. ****P < 0.0001 (1-way ANOVA/Sidak’s multiple comparisons test).

Copyright © 2026 American Society for Clinical Investigation
ISSN 2379-3708

Sign up for email alerts