Go to The Journal of Clinical Investigation
  • About
  • Editors
  • Consulting Editors
  • For authors
  • Publication ethics
  • Publication alerts by email
  • Transfers
  • Advertising
  • Job board
  • Contact
  • Physician-Scientist Development
  • Current issue
  • Past issues
  • By specialty
    • COVID-19
    • Cardiology
    • Immunology
    • Metabolism
    • Nephrology
    • Oncology
    • Pulmonology
    • All ...
  • Videos
  • Collections
    • In-Press Preview
    • Resource and Technical Advances
    • Clinical Research and Public Health
    • Research Letters
    • Editorials
    • Perspectives
    • Physician-Scientist Development
    • Reviews
    • Top read articles

  • Current issue
  • Past issues
  • Specialties
  • In-Press Preview
  • Resource and Technical Advances
  • Clinical Research and Public Health
  • Research Letters
  • Editorials
  • Perspectives
  • Physician-Scientist Development
  • Reviews
  • Top read articles
  • About
  • Editors
  • Consulting Editors
  • For authors
  • Publication ethics
  • Publication alerts by email
  • Transfers
  • Advertising
  • Job board
  • Contact
2B4 but not PD-1 blockade improves mortality in septic animals with preexisting malignancy
Ching-wen Chen, … , Craig M. Coopersmith, Mandy L. Ford
Ching-wen Chen, … , Craig M. Coopersmith, Mandy L. Ford
Published November 14, 2019
Citation Information: JCI Insight. 2019;4(22):e127867. https://doi.org/10.1172/jci.insight.127867.
View: Text | PDF
Research Article Immunology

2B4 but not PD-1 blockade improves mortality in septic animals with preexisting malignancy

  • Text
  • PDF
Abstract

In addition to its well-known beneficial effects for the treatment of several types of cancer, PD-1 blockade has shown encouraging results in preclinical models of sepsis and in a recent clinical trial in sepsis. Because cancer is the most common comorbidity in septic patients, here we aimed to determine the efficacy of PD-1 checkpoint blockade in the setting of sepsis complicated with preexisting malignancy. In a model of established lung cancer followed by cecal ligation and puncture–induced (CLP-induced) sepsis, PD-1 blockade exhibited no therapeutic effect on sepsis survival. This diminished efficacy of PD-1 blockade in cancer septic animals (septic animals with cancer) was characterized by a reduction in both the quality and quantity of PD-1+ responder cells. Specifically, CD8+ T cells isolated from cancer septic animals exhibited decreased CD28 expression and a reduction in the CXCR5+PD-1+ subset. In addition, flow cytometric analysis of T cells isolated from cancer septic animals revealed 2B4 as another possible checkpoint under these conditions. Administration of anti-2B4 to cancer septic animals significantly improved sepsis survival and was associated with increased T cell costimulatory receptor expression and decreased coinhibitory receptor expression. These results illustrate functions of coinhibitory receptors in the setting of sepsis complicated with cancer.

Authors

Ching-wen Chen, Ming Xue, Wenxiao Zhang, Jianfeng Xie, Craig M. Coopersmith, Mandy L. Ford

×

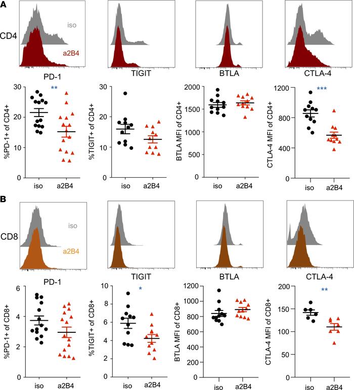
Figure 9

T cells from cancer septic animal exhibit reduction of coinhibitory receptors after anti-2B4 treatment.

Options: View larger image (or click on image) Download as PowerPoint
T cells from cancer septic animal exhibit reduction of coinhibitory rece...
Splenic T cells were harvested and the expression of coinhibitory receptors was assessed 24 hours after cecal ligation and puncture (CLP) in the presence or absence of 2B4 blockade. (A) Summary plots of coinhibitory receptors on total CD4+ T cells. (B) Summary plots of coinhibitory receptors on total CD8+ T cells. n = 6–14/group. The 2-tailed Student’s t test was performed. *P < 0.05, **P < 0.01.

Copyright © 2025 American Society for Clinical Investigation
ISSN 2379-3708

Sign up for email alerts