Go to The Journal of Clinical Investigation
  • About
  • Editors
  • Consulting Editors
  • For authors
  • Publication ethics
  • Publication alerts by email
  • Transfers
  • Advertising
  • Job board
  • Contact
  • Physician-Scientist Development
  • Current issue
  • Past issues
  • By specialty
    • COVID-19
    • Cardiology
    • Immunology
    • Metabolism
    • Nephrology
    • Oncology
    • Pulmonology
    • All ...
  • Videos
  • Collections
    • In-Press Preview
    • Resource and Technical Advances
    • Clinical Research and Public Health
    • Research Letters
    • Editorials
    • Perspectives
    • Physician-Scientist Development
    • Reviews
    • Top read articles

  • Current issue
  • Past issues
  • Specialties
  • In-Press Preview
  • Resource and Technical Advances
  • Clinical Research and Public Health
  • Research Letters
  • Editorials
  • Perspectives
  • Physician-Scientist Development
  • Reviews
  • Top read articles
  • About
  • Editors
  • Consulting Editors
  • For authors
  • Publication ethics
  • Publication alerts by email
  • Transfers
  • Advertising
  • Job board
  • Contact
Engulfment and cell motility protein 1 potentiates diabetic cardiomyopathy via Rac-dependent and Rac-independent ROS production
Masao Kakoki, Edward M. Bahnson, John R. Hagaman, Robin M. Siletzky, Ruriko Grant, Yukako Kayashima, Feng Li, Esther Y. Lee, Michelle T. Sun, Joan M. Taylor, Jessica C. Rice, Michael F. Almeida, Ben A. Bahr, J. Charles Jennette, Oliver Smithies, Nobuyo Maeda-Smithies
Masao Kakoki, Edward M. Bahnson, John R. Hagaman, Robin M. Siletzky, Ruriko Grant, Yukako Kayashima, Feng Li, Esther Y. Lee, Michelle T. Sun, Joan M. Taylor, Jessica C. Rice, Michael F. Almeida, Ben A. Bahr, J. Charles Jennette, Oliver Smithies, Nobuyo Maeda-Smithies
View: Text | PDF
Research Article Cardiology

Engulfment and cell motility protein 1 potentiates diabetic cardiomyopathy via Rac-dependent and Rac-independent ROS production

  • Text
  • PDF
Abstract

Engulfment and cell motility protein 1 (ELMO1) is part of a guanine nucleotide exchange factor for Ras-related C3 botulinum toxin substrate (Rac), and ELMO1 polymorphisms were identified to be associated with diabetic nephropathy in genome-wide association studies. We generated a set of Akita Ins2C96Y diabetic mice having 5 graded cardiac mRNA levels of ELMO1 from 30% to 200% of normal and found that severe dilated cardiomyopathy develops in ELMO1-hypermorphic mice independent of renal function at age 16 weeks, whereas ELMO1-hypomorphic mice were completely protected. As ELMO1 expression increased, reactive oxygen species indicators, dissociation of the intercalated disc, mitochondrial fragmentation/dysfunction, cleaved caspase-3 levels, and actin polymerization increased in hearts from Akita mice. Cardiomyocyte-specific overexpression in otherwise ELMO1-hypomorphic Akita mice was sufficient to promote cardiomyopathy. Cardiac Rac1 activity was positively correlated with the ELMO1 levels, and oral administration of a pan-Rac inhibitor, EHT1864, partially mitigated cardiomyopathy of the ELMO1 hypermorphs. Disrupting Nox4, a Rac-independent NADPH oxidase, also partially mitigated it. In contrast, a pan-NADPH oxidase inhibitor, VAS3947, markedly prevented cardiomyopathy. Our data demonstrate that in diabetes mellitus ELMO1 is the “rate-limiting” factor of reactive oxygen species production via both Rac-dependent and Rac-independent NADPH oxidases, which in turn trigger cellular signaling cascades toward cardiomyopathy.

Authors

Masao Kakoki, Edward M. Bahnson, John R. Hagaman, Robin M. Siletzky, Ruriko Grant, Yukako Kayashima, Feng Li, Esther Y. Lee, Michelle T. Sun, Joan M. Taylor, Jessica C. Rice, Michael F. Almeida, Ben A. Bahr, J. Charles Jennette, Oliver Smithies, Nobuyo Maeda-Smithies

×

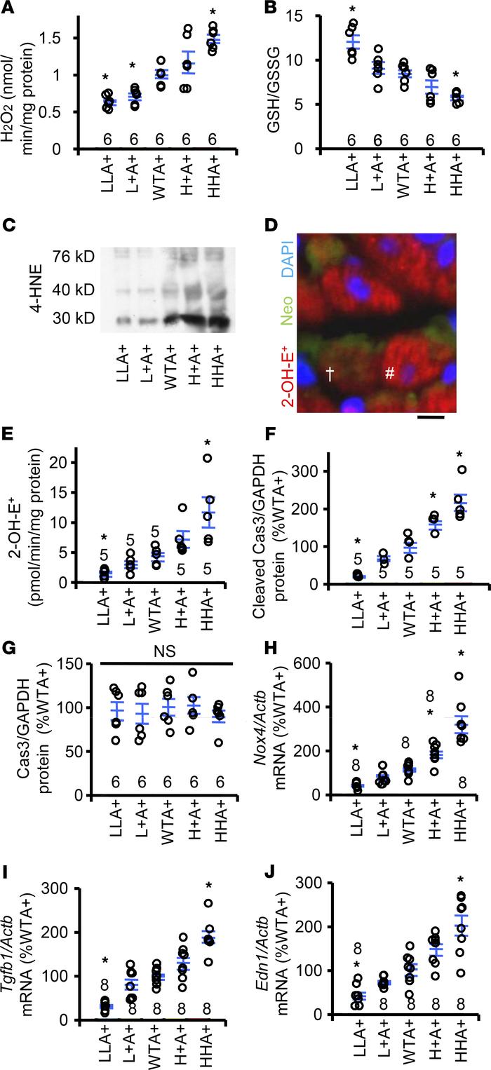
Figure 5

Oxidative stress in the cardiac tissue of Akita diabetic mice.

Options: View larger image (or click on image) Download as PowerPoint
Oxidative stress in the cardiac tissue of Akita diabetic mice.
The numbe...
The number of animals studied is shown in each figure. Data are expressed as mean ± SEM. Comparisons were done with 1-way ANOVA including the additional data set. *P < 0.05 vs. WTA+ mice by Tukey-Kramer Honestly Significant Differences test. NS, not significantly different among the 5 groups. (A) H2O2 release. (B) Reduced glutathione (GSH) to oxidized glutathione (GSSG) ratio in the cardiac tissue in Akita diabetic mice with 5 graded expression levels of Elmo1 at 16 weeks of age. (C) An immunoblot for 4-hydroxy-2-nonenal (4-HNE). Forty micrograms of protein was applied to each lane. (D) Overlaid fluorescence of 2-hydroxyethidium (2-OH-E+) fluorescence (red), neomycin phosphotransferase II (Neo) immunoreactivity (green), and nuclei attaining with DAPI (blue) in the chimeric hearts of Elmo1L/+ Myh6-cre/Esr1 Ins2Akita/+ mice. Mice were intraperitoneally injected with low-dose tamoxifen (20 mg/kg, 2 days). The Neo-positive Elmo1L/+ cardiomyocyte (†) has a lower 2-OH-E+ fluorescence than the Neo-negative Elmo1H/+ cardiomyocyte (#). Scale bar: 10 μm. (E) Quantitation of 2-OH-E+ by HPLC. (F) Relative amount of cleaved caspase-3 (Cas3). (G) Relative amount of total caspase-3. (H–J) mRNA levels of (H) Nox4, (I) Tgfb1, and (J) Edn1. Amount of mRNA in each sample was normalized by mRNA of Actb (β-actin) and expressed relative to the mean values of WTA+ as 100%.

Copyright © 2026 American Society for Clinical Investigation
ISSN 2379-3708

Sign up for email alerts