Go to The Journal of Clinical Investigation
  • About
  • Editors
  • Consulting Editors
  • For authors
  • Publication ethics
  • Publication alerts by email
  • Transfers
  • Advertising
  • Job board
  • Contact
  • Physician-Scientist Development
  • Current issue
  • Past issues
  • By specialty
    • COVID-19
    • Cardiology
    • Immunology
    • Metabolism
    • Nephrology
    • Oncology
    • Pulmonology
    • All ...
  • Videos
  • Collections
    • In-Press Preview
    • Resource and Technical Advances
    • Clinical Research and Public Health
    • Research Letters
    • Editorials
    • Perspectives
    • Physician-Scientist Development
    • Reviews
    • Top read articles

  • Current issue
  • Past issues
  • Specialties
  • In-Press Preview
  • Resource and Technical Advances
  • Clinical Research and Public Health
  • Research Letters
  • Editorials
  • Perspectives
  • Physician-Scientist Development
  • Reviews
  • Top read articles
  • About
  • Editors
  • Consulting Editors
  • For authors
  • Publication ethics
  • Publication alerts by email
  • Transfers
  • Advertising
  • Job board
  • Contact
CD91 on dendritic cells governs immunosurveillance of nascent, emerging tumors
Abigail L. Sedlacek, … , Ion I. Mandoiu, Robert J. Binder
Abigail L. Sedlacek, … , Ion I. Mandoiu, Robert J. Binder
Published April 4, 2019
Citation Information: JCI Insight. 2019;4(7):e127239. https://doi.org/10.1172/jci.insight.127239.
View: Text | PDF
Research Article Immunology

CD91 on dendritic cells governs immunosurveillance of nascent, emerging tumors

  • Text
  • PDF
Abstract

The immune system detects aberrant, premalignant cells and eliminates them before the development of cancer. Immune cells, including T cells, have been shown to be critical components in eradicating these aberrant cells, and when absent in the host, incidence of cancer increases. Here, we show that CD91, a receptor expressed on antigen-presenting cells, is required for priming immune responses to nascent, emerging tumors. In the absence of CD91, effector immune responses are subdued, and tumor incidence and progression are amplified. We also show that, consequently, tumors that arise in the absence of CD91 express neo-epitopes with indices that are indicative of greater immunogenicity. Polymorphisms in human CD91 that are expected to affect ligand binding are shown to influence antitumor immune responses in cancer patients. This study presents a molecular mechanism for priming immune responses to nascent, emerging tumors that becomes a predictor of cancer susceptibility and progression.

Authors

Abigail L. Sedlacek, Theodore P. Younker, Yu Jerry Zhou, Lisa Borghesi, Tatiana Shcheglova, Ion I. Mandoiu, Robert J. Binder

×

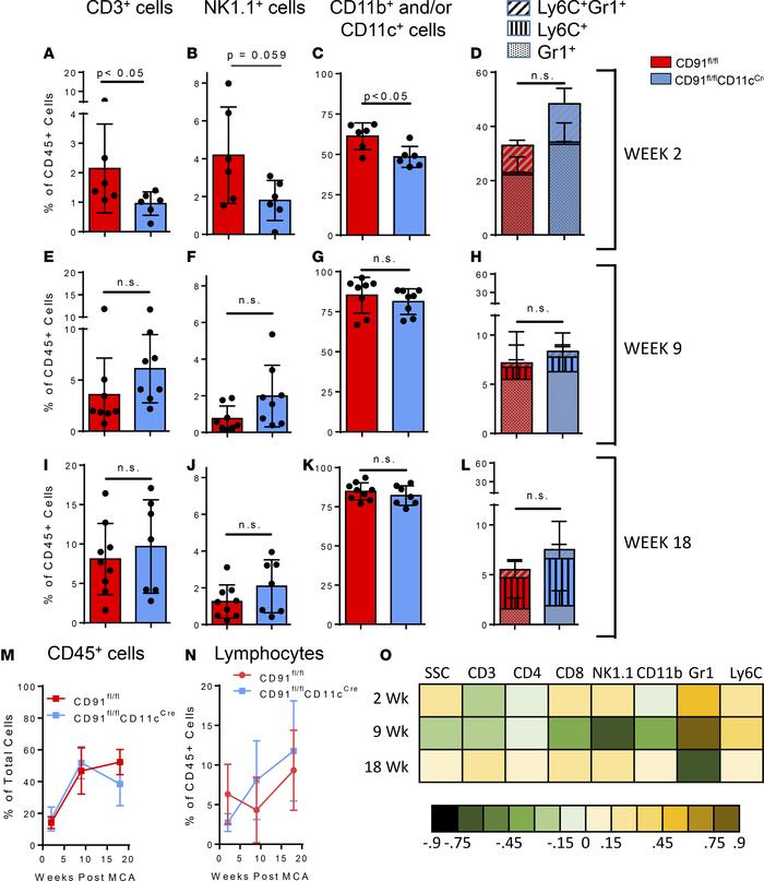
Figure 2

Lack of CD91 on DCs prevents priming of effector responses to emerging tumors.

Options: View larger image (or click on image) Download as PowerPoint
Lack of CD91 on DCs prevents priming of effector responses to emerging t...
Mice were injected with 200 μg MCA s.c. The injection site was harvested 2 weeks later (A–D and M–O) or the palpable tumor 9 and 18 weeks later (E–L and M–O) and analyzed by flow cytometry. Frequencies of CD3+ cells (A, E, and I), CD3–NK1.1+ cells (B, F, and J), and CD11b+ and CD11c+ cells (C, G, and K) were measured. (D, H, and L) Remaining CD11b–CD11c– cells were further separated into populations that were either Ly6C+ or Gr1+. Each circle represents samples from a single mouse. The error bars depict standard deviation. The bar predicts the median. The length of the box represents the interquartile range. (M and N) The frequency of leukocytes (CD45+ cells) within the tumor was determined at each time point (M), as well as the frequency of lymphocytes (CD3+ and NK1.1+) among the CD45+ cells (N). (O) Flow cytometry (FCS) data were analyzed via unsupervised approaches using the MATLAB tool Cyt. The L1 statistical differences between the MFI distribution of the indicated markers on CD45+ cells were determined. The data are reported so that distributions derived from CD91fl/flCD11cCre mice are the reference population, and the difference calculated is the change in the CD91fl/fl mice distribution from the reference. Analyses were done on n = 6 mice/group, and statistical significance was determined by Student’s 2-tailed t test.

Copyright © 2025 American Society for Clinical Investigation
ISSN 2379-3708

Sign up for email alerts