Go to The Journal of Clinical Investigation
  • About
  • Editors
  • Consulting Editors
  • For authors
  • Publication ethics
  • Publication alerts by email
  • Transfers
  • Advertising
  • Job board
  • Contact
  • Physician-Scientist Development
  • Current issue
  • Past issues
  • By specialty
    • COVID-19
    • Cardiology
    • Immunology
    • Metabolism
    • Nephrology
    • Oncology
    • Pulmonology
    • All ...
  • Videos
  • Collections
    • In-Press Preview
    • Resource and Technical Advances
    • Clinical Research and Public Health
    • Research Letters
    • Editorials
    • Perspectives
    • Physician-Scientist Development
    • Reviews
    • Top read articles

  • Current issue
  • Past issues
  • Specialties
  • In-Press Preview
  • Resource and Technical Advances
  • Clinical Research and Public Health
  • Research Letters
  • Editorials
  • Perspectives
  • Physician-Scientist Development
  • Reviews
  • Top read articles
  • About
  • Editors
  • Consulting Editors
  • For authors
  • Publication ethics
  • Publication alerts by email
  • Transfers
  • Advertising
  • Job board
  • Contact
Targetable mechanisms driving immunoevasion of persistent senescent cells link chemotherapy-resistant cancer to aging
Denise P. Muñoz, Steven M. Yannone, Anneleen Daemen, Yu Sun, Funda Vakar-Lopez, Misako Kawahara, Adam M. Freund, Francis Rodier, Jennifer D. Wu, Pierre-Yves Desprez, David H. Raulet, Peter S. Nelson, Laura J. van ’t Veer, Judith Campisi, Jean-Philippe Coppé
Denise P. Muñoz, Steven M. Yannone, Anneleen Daemen, Yu Sun, Funda Vakar-Lopez, Misako Kawahara, Adam M. Freund, Francis Rodier, Jennifer D. Wu, Pierre-Yves Desprez, David H. Raulet, Peter S. Nelson, Laura J. van ’t Veer, Judith Campisi, Jean-Philippe Coppé
View: Text | PDF
Research Article Aging Oncology

Targetable mechanisms driving immunoevasion of persistent senescent cells link chemotherapy-resistant cancer to aging

  • Text
  • PDF
Abstract

Cellular senescence is a tumor-suppressive mechanism that can paradoxically contribute to aging pathologies. Despite evidence of immune clearance in mouse models, it is not known how senescent cells (SnCs) persist and accumulate with age or in tumors in individuals. Here, we identify cooperative mechanisms that orchestrate the immunoevasion and persistence of normal and cancer human SnCs through extracellular targeting of natural killer receptor signaling. Damaged SnCs avoided immune recognition through MMP-dependent shedding of NKG2D ligands reinforced via paracrine suppression of NKG2D receptor–mediated immunosurveillance. These coordinated immunoediting processes were evident in residual, drug-resistant tumors from cohorts of more than 700 prostate and breast cancer patients treated with senescence-inducing genotoxic chemotherapies. Unlike in mice, these reversible senescence subversion mechanisms were independent of p53/p16 and exacerbated in oncogenic RAS-induced senescence. Critically, the p16INK4A tumor suppressor could disengage the senescence growth arrest from the damage-associated immune senescence program, which was manifest in benign nevus lesions, where indolent SnCs accumulated over time and preserved a non-proinflammatory tissue microenvironment maintaining NKG2D-mediated immunosurveillance. Our study shows how subpopulations of SnCs elude immunosurveillance and reveals potential secretome-targeted therapeutic strategies to selectively eliminate — and restore the clearance of — the detrimental SnCs that actively persist after chemotherapy and accumulate at sites of aging pathologies.

Authors

Denise P. Muñoz, Steven M. Yannone, Anneleen Daemen, Yu Sun, Funda Vakar-Lopez, Misako Kawahara, Adam M. Freund, Francis Rodier, Jennifer D. Wu, Pierre-Yves Desprez, David H. Raulet, Peter S. Nelson, Laura J. van ’t Veer, Judith Campisi, Jean-Philippe Coppé

×

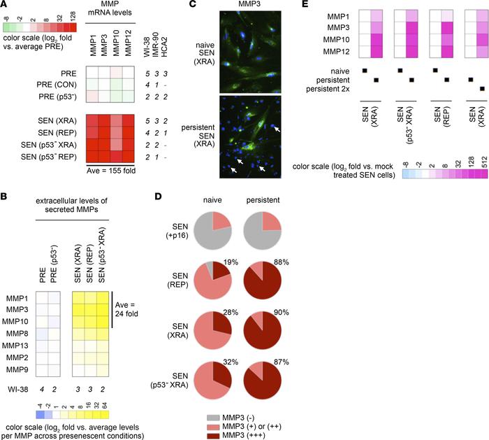
Figure 5

Persistent SnCs express high levels of MMPs regardless of their p53/p16 status.

Options: View larger image (or click on image) Download as PowerPoint
Persistent SnCs express high levels of MMPs regardless of their p53/p16 ...
(A) MMP mRNA levels measured by quantitative real-time PCR. (B) Secreted MMP levels measured by antibody arrays in conditioned media from fibroblast monocultures. (C) Immunofluorescence of MMP3 staining in naive (top) and persistent (bottom) XRA SEN WI-38 cells. Of note, the vast majority of DAPI-stained nuclei evident in the bottom panel correspond to the nuclei of PBMCs, i.e. not the persistent SnCs (exemplified by arrows indicating PBMC nuclei). Original magnification, ×20. (D) MMP3 expression levels in naive (left) versus persistent (right) cells senesced owing to p16 overexpression versus REP versus XRA versus p53-deficient XRA. MMP3 was detected by immunofluorescence and binned into one of 3 categories: undetectable or very low [MMP3 (–), gray], low to high [MMP3 (+) or (++), pink], and very high [MMP3 (+++), red]. WI-38 and IMR-90 cells were tested. (E) MMP mRNA levels measured by quantitative real-time PCR in SnCs that persisted after 1 or 2 (2x) rounds of PBMCs separated by 10 days. Values were normalized to the fibroblast marker CD90 and then compared between persistent and naive SnCs (fold change relative to naive SnCs). MMPs were not detected in PBMCs (Supplemental Table 2D).

Copyright © 2026 American Society for Clinical Investigation
ISSN 2379-3708

Sign up for email alerts