Go to The Journal of Clinical Investigation
  • About
  • Editors
  • Consulting Editors
  • For authors
  • Publication ethics
  • Publication alerts by email
  • Transfers
  • Advertising
  • Job board
  • Contact
  • Physician-Scientist Development
  • Current issue
  • Past issues
  • By specialty
    • COVID-19
    • Cardiology
    • Immunology
    • Metabolism
    • Nephrology
    • Oncology
    • Pulmonology
    • All ...
  • Videos
  • Collections
    • In-Press Preview
    • Resource and Technical Advances
    • Clinical Research and Public Health
    • Research Letters
    • Editorials
    • Perspectives
    • Physician-Scientist Development
    • Reviews
    • Top read articles

  • Current issue
  • Past issues
  • Specialties
  • In-Press Preview
  • Resource and Technical Advances
  • Clinical Research and Public Health
  • Research Letters
  • Editorials
  • Perspectives
  • Physician-Scientist Development
  • Reviews
  • Top read articles
  • About
  • Editors
  • Consulting Editors
  • For authors
  • Publication ethics
  • Publication alerts by email
  • Transfers
  • Advertising
  • Job board
  • Contact
Tertiary lymphoid structures in the choroid plexus in neuropsychiatric lupus
Ariel D. Stock, Evan Der, Sivan Gelb, Michelle Huang, Karen Weidenheim, Ayal Ben-Zvi, Chaim Putterman
Ariel D. Stock, Evan Der, Sivan Gelb, Michelle Huang, Karen Weidenheim, Ayal Ben-Zvi, Chaim Putterman
View: Text | PDF
Research Article

Tertiary lymphoid structures in the choroid plexus in neuropsychiatric lupus

  • Text
  • PDF
Abstract

The central nervous system manifestations of systemic lupus erythematosus (SLE) remain poorly understood. Given the well-defined role of autoantibodies in other lupus manifestations, extensive work has gone into the identification of neuropathic autoantibodies. However, attempts to translate these findings to patients with SLE have yielded mixed results. We used the MRL/MpJ-Faslpr/lpr mouse, a well-established, spontaneous model of SLE, to establish the immune effectors responsible for brain disease. Transcriptomic analysis of the MRL/MpJ-Faslpr/lpr choroid plexus revealed an expression signature driving tertiary lymphoid structure formation, including chemokines related to stromal reorganization and lymphocyte compartmentalization. Additionally, transcriptional profiles indicated various stages of lymphocyte activation and germinal center formation. The extensive choroid plexus infiltrate present in MRL/MpJ-Faslpr/lpr mice with overt neurobehavioral deficits included locally proliferating B and T cells, intercellular interactions between lymphocytes and antigen-presenting cells, as well as evidence for in situ somatic hypermutation and class switch recombination. Furthermore, the choroid plexus was a site for trafficking lymphocytes into the brain. Finally, histological evaluation in human lupus patients with neuropsychiatric manifestations revealed increased leukocyte migration through the choroid plexus. These studies identify a potential new pathway underlying neuropsychiatric lupus and support tertiary lymphoid structure formation in the choroid plexus as a novel mechanism of brain-immune interfacing.

Authors

Ariel D. Stock, Evan Der, Sivan Gelb, Michelle Huang, Karen Weidenheim, Ayal Ben-Zvi, Chaim Putterman

×

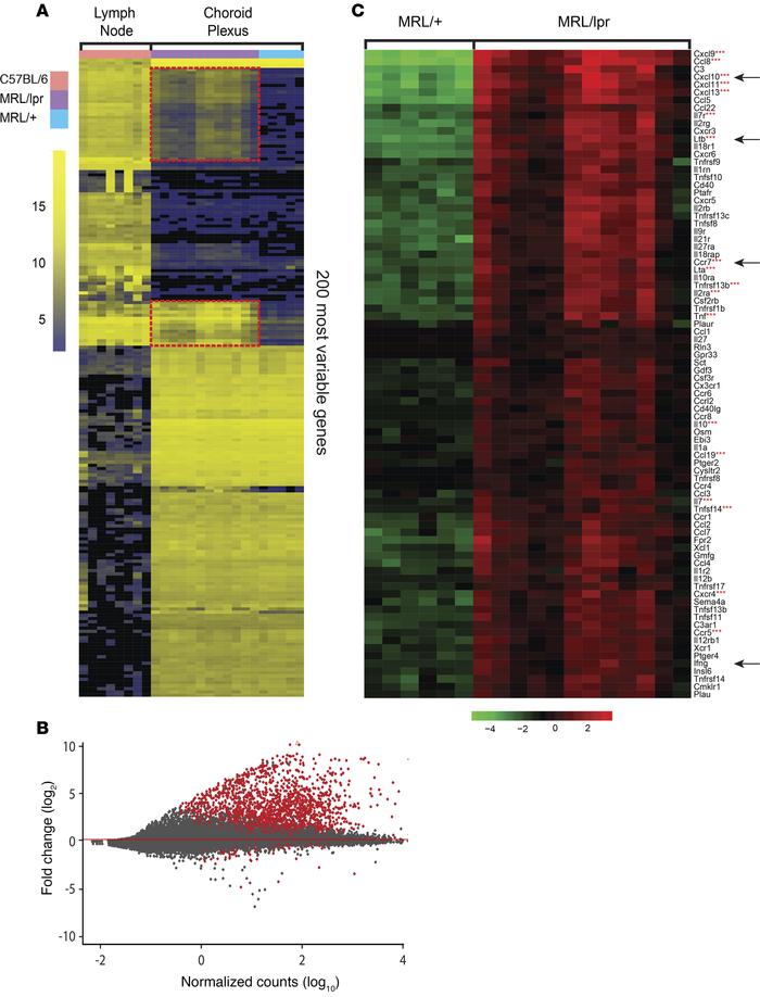
Figure 3

Enhanced expression of lymphoid tissue inducing molecules in lupus CP.

Options: View larger image (or click on image) Download as PowerPoint
Enhanced expression of lymphoid tissue inducing molecules in lupus CP.
(...
(A) Evaluation of the 200 most variable genes between B6 lymph nodes, control MRL/+ CP, and MRL/lpr CP revealed several distinct sets of transcripts, including sets of genes with high expression in lymph node and MRL/lpr CP but not in MRL/+ CP (outlined in red). (B) Comparing MRL/+ and MRL/lpr transcriptomes revealed 1671 variably expressed genes (red dots), including many cytokines and chemokines and their receptors. (C) When focusing on diverging immunological transcripts between MRL/+ and MRL/lpr CPs, multiple genes associated with secondary lymphoid organs and TLS formation are highly expressed (denoted by 3 red asterisks). Arrows point to genes evaluated by RT-qPCR.

Copyright © 2026 American Society for Clinical Investigation
ISSN 2379-3708

Sign up for email alerts