Go to The Journal of Clinical Investigation
  • About
  • Editors
  • Consulting Editors
  • For authors
  • Publication ethics
  • Publication alerts by email
  • Transfers
  • Advertising
  • Job board
  • Contact
  • Physician-Scientist Development
  • Current issue
  • Past issues
  • By specialty
    • COVID-19
    • Cardiology
    • Immunology
    • Metabolism
    • Nephrology
    • Oncology
    • Pulmonology
    • All ...
  • Videos
  • Collections
    • In-Press Preview
    • Resource and Technical Advances
    • Clinical Research and Public Health
    • Research Letters
    • Editorials
    • Perspectives
    • Physician-Scientist Development
    • Reviews
    • Top read articles

  • Current issue
  • Past issues
  • Specialties
  • In-Press Preview
  • Resource and Technical Advances
  • Clinical Research and Public Health
  • Research Letters
  • Editorials
  • Perspectives
  • Physician-Scientist Development
  • Reviews
  • Top read articles
  • About
  • Editors
  • Consulting Editors
  • For authors
  • Publication ethics
  • Publication alerts by email
  • Transfers
  • Advertising
  • Job board
  • Contact
C3a and suPAR drive versican V1 expression in tubular cells of focal segmental glomerulosclerosis
Runhong Han, Shuai Hu, Weisong Qin, Jinsong Shi, Qin Hou, Xia Wang, Xiaodong Xu, Minchao Zhang, Caihong Zeng, Zhihong Liu, Hao Bao
Runhong Han, Shuai Hu, Weisong Qin, Jinsong Shi, Qin Hou, Xia Wang, Xiaodong Xu, Minchao Zhang, Caihong Zeng, Zhihong Liu, Hao Bao
View: Text | PDF | Corrigendum
Research Article Nephrology

C3a and suPAR drive versican V1 expression in tubular cells of focal segmental glomerulosclerosis

  • Text
  • PDF
Abstract

Chronic tubulointerstitial injury impacts the prognosis of focal segmental glomerulosclerosis (FSGS). We found that the level of versican V1 was increased in tubular cells of FSGS patients. Tubular cell–derived versican V1 induced proliferation and collagen synthesis by activating the CD44/Smad3 pathway in fibroblasts. Both urine C3a and suPAR were increased and bound to the tubular cells in FSGS patients. C3a promoted the transcription of versican by activating the AKT/β-catenin pathway. C3aR knockout decreased the expression of versican in Adriamycin-treated (ADR-treated) mice. On the other hand, suPAR bound to integrin β6 and activated Rac1, which bound to SRp40 at the 5′ end of exon 7 in versican pre-mRNA. This binding inhibited the 3′-end splicing of intron 6 and the base-pair interactions between intron 6 and intron 8, leading to the formation of versican V1. Cotreatment with ADR and suPAR specifically increased the level of versican V1 in tubulointerstitial tissues and caused more obvious interstitial fibrosis in mice than treatment with only ADR. Altogether, our results show that C3a and suPAR drive versican V1 expression in tubular cells by promoting transcription and splicing, respectively, and the increases in tubular cell–derived versican V1 induce interstitial fibrosis by activating fibroblasts in FSGS.

Authors

Runhong Han, Shuai Hu, Weisong Qin, Jinsong Shi, Qin Hou, Xia Wang, Xiaodong Xu, Minchao Zhang, Caihong Zeng, Zhihong Liu, Hao Bao

×

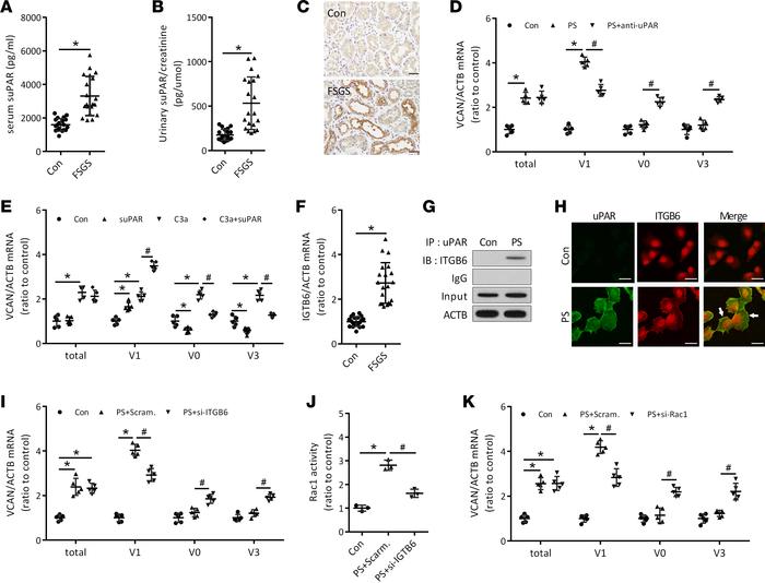
Figure 7

Effect of suPAR on the alternative splicing of versican pre-mRNA in tubular cells.

Options: View larger image (or click on image) Download as PowerPoint
Effect of suPAR on the alternative splicing of versican pre-mRNA in tubu...
(A) Level of serum suPAR in FSGS patients (n = 20). (B) Level of urinary suPAR in FSGS patients (n = 20). (C) Immunohistochemical staining of uPAR in renal tissues of FSGS patients (n = 5). (D) RT-PCR analysis of total versican, versican V1, V0, and V3 in tubular cells treated with 20% PS and uPAR-blocking antibody (n = 5). (E) RT-PCR analysis of total versican, versican V1, V0, and V3 in tubular cells treated with C3a and suPAR (n = 5). (F) RT-PCR analysis of ITGB6 in tubulointerstitial tissues of FSGS patients (n = 20). (G) IP analysis of the binding between suPAR and ITGB6 in tubular cells treated with 20% PS (n = 3). (H) Immunofluorescence staining of uPAR (green) and ITGB6 (red) in tubular cells treated with 20% PS (n = 3). Scale bars: 20 μm (C and H). (I) RT-PCR analysis of total versican, versican V1, V0, and V3 in tubular cells treated with 20% PS and si-ITGB6 (n = 5). (J) Rac1 activation assay in tubular cells treated with 20% PS and si-ITGB6 (n = 3). (K) RT-PCR analysis of total versican, versican V1, V0, and V3 in tubular cells treated with 20% PS and si-Rac1 (n = 5). For statistical analysis, a 2-tailed Student’s t test was used for A, B, and F, and 1-way ANOVA with Tukey’s post hoc test was used for D, E, I, J, and K. *P < 0.05 compared with control; #P < 0.05 compared with PS- or C3a-treated cells.

Copyright © 2025 American Society for Clinical Investigation
ISSN 2379-3708

Sign up for email alerts