Go to The Journal of Clinical Investigation
  • About
  • Editors
  • Consulting Editors
  • For authors
  • Publication ethics
  • Publication alerts by email
  • Transfers
  • Advertising
  • Job board
  • Contact
  • Physician-Scientist Development
  • Current issue
  • Past issues
  • By specialty
    • COVID-19
    • Cardiology
    • Immunology
    • Metabolism
    • Nephrology
    • Oncology
    • Pulmonology
    • All ...
  • Videos
  • Collections
    • In-Press Preview
    • Resource and Technical Advances
    • Clinical Research and Public Health
    • Research Letters
    • Editorials
    • Perspectives
    • Physician-Scientist Development
    • Reviews
    • Top read articles

  • Current issue
  • Past issues
  • Specialties
  • In-Press Preview
  • Resource and Technical Advances
  • Clinical Research and Public Health
  • Research Letters
  • Editorials
  • Perspectives
  • Physician-Scientist Development
  • Reviews
  • Top read articles
  • About
  • Editors
  • Consulting Editors
  • For authors
  • Publication ethics
  • Publication alerts by email
  • Transfers
  • Advertising
  • Job board
  • Contact
C3a and suPAR drive versican V1 expression in tubular cells of focal segmental glomerulosclerosis
Runhong Han, … , Zhihong Liu, Hao Bao
Runhong Han, … , Zhihong Liu, Hao Bao
Published April 4, 2019
Citation Information: JCI Insight. 2019;4(7):e122912. https://doi.org/10.1172/jci.insight.122912.
View: Text | PDF | Corrigendum
Research Article Nephrology

C3a and suPAR drive versican V1 expression in tubular cells of focal segmental glomerulosclerosis

  • Text
  • PDF
Abstract

Chronic tubulointerstitial injury impacts the prognosis of focal segmental glomerulosclerosis (FSGS). We found that the level of versican V1 was increased in tubular cells of FSGS patients. Tubular cell–derived versican V1 induced proliferation and collagen synthesis by activating the CD44/Smad3 pathway in fibroblasts. Both urine C3a and suPAR were increased and bound to the tubular cells in FSGS patients. C3a promoted the transcription of versican by activating the AKT/β-catenin pathway. C3aR knockout decreased the expression of versican in Adriamycin-treated (ADR-treated) mice. On the other hand, suPAR bound to integrin β6 and activated Rac1, which bound to SRp40 at the 5′ end of exon 7 in versican pre-mRNA. This binding inhibited the 3′-end splicing of intron 6 and the base-pair interactions between intron 6 and intron 8, leading to the formation of versican V1. Cotreatment with ADR and suPAR specifically increased the level of versican V1 in tubulointerstitial tissues and caused more obvious interstitial fibrosis in mice than treatment with only ADR. Altogether, our results show that C3a and suPAR drive versican V1 expression in tubular cells by promoting transcription and splicing, respectively, and the increases in tubular cell–derived versican V1 induce interstitial fibrosis by activating fibroblasts in FSGS.

Authors

Runhong Han, Shuai Hu, Weisong Qin, Jinsong Shi, Qin Hou, Xia Wang, Xiaodong Xu, Minchao Zhang, Caihong Zeng, Zhihong Liu, Hao Bao

×

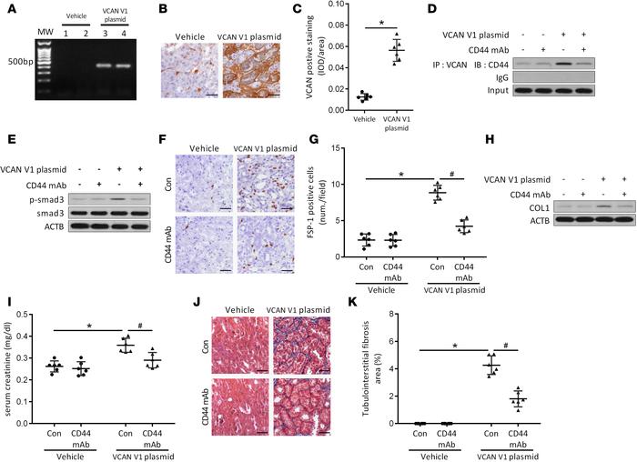
Figure 3

Effect of versican V1 overexpression on tubulointerstitial fibrosis in mice.

Options: View larger image (or click on image) Download as PowerPoint
Effect of versican V1 overexpression on tubulointerstitial fibrosis in m...
(A) PCR analysis of pcDNA–versican V1 sequence in tubulointerstitial tissues of mice treated with control plasmid or versican V1–expressing plasmid (VCAN V1 plasmid). (B and C) Immunohistochemical analysis of versican V1 in tubulointerstitial tissues of mice (n = 6). (D) IP analysis of the binding between versican V1 and CD44 in tubulointerstitial tissues of mice treated with VCAN V1 plasmid and CD44 mAb (n = 6). (E) Western blot analysis of p-Smad3 in tubulointerstitial tissues of mice (n = 6). (F and G) Immunohistochemical analysis of renal fibroblasts in tubulointerstitial tissues of mice (n = 6). (H) Western blot analysis of Col I in tubulointerstitial tissues of mice (n = 6). (I) Level of serum creatinine in mice (n = 6). (J and K) Masson’s trichrome staining of renal sections of mice (n = 6). Scale bars: 20 μm (B, F, and J). For statistical analysis, a 2-tailed Student’s t test was used for C, and 1-way ANOVA with Tukey’s post hoc test was used for G, I, and K. *P < 0.05 compared with mice treated with control plasmid; #P < 0.05 compared with mice treated with VCAN V1 plasmid.

Copyright © 2025 American Society for Clinical Investigation
ISSN 2379-3708

Sign up for email alerts