Go to The Journal of Clinical Investigation
  • About
  • Editors
  • Consulting Editors
  • For authors
  • Publication ethics
  • Publication alerts by email
  • Transfers
  • Advertising
  • Job board
  • Contact
  • Physician-Scientist Development
  • Current issue
  • Past issues
  • By specialty
    • COVID-19
    • Cardiology
    • Immunology
    • Metabolism
    • Nephrology
    • Oncology
    • Pulmonology
    • All ...
  • Videos
  • Collections
    • In-Press Preview
    • Resource and Technical Advances
    • Clinical Research and Public Health
    • Research Letters
    • Editorials
    • Perspectives
    • Physician-Scientist Development
    • Reviews
    • Top read articles

  • Current issue
  • Past issues
  • Specialties
  • In-Press Preview
  • Resource and Technical Advances
  • Clinical Research and Public Health
  • Research Letters
  • Editorials
  • Perspectives
  • Physician-Scientist Development
  • Reviews
  • Top read articles
  • About
  • Editors
  • Consulting Editors
  • For authors
  • Publication ethics
  • Publication alerts by email
  • Transfers
  • Advertising
  • Job board
  • Contact
Glomerular filtrate proteins in acute cardiorenal syndrome
Rumie Wakasaki, Katsuyuki Matsushita, Kirsti Golgotiu, Sharon Anderson, Mahaba B. Eiwaz, Daniel J. Orton, Sang Jun Han, H. Thomas Lee, Richard D. Smith, Karin D. Rodland, Paul D. Piehowski, Michael P. Hutchens
Rumie Wakasaki, Katsuyuki Matsushita, Kirsti Golgotiu, Sharon Anderson, Mahaba B. Eiwaz, Daniel J. Orton, Sang Jun Han, H. Thomas Lee, Richard D. Smith, Karin D. Rodland, Paul D. Piehowski, Michael P. Hutchens
View: Text | PDF
Research Article Cardiology Nephrology

Glomerular filtrate proteins in acute cardiorenal syndrome

  • Text
  • PDF
Abstract

Acute cardiorenal syndrome (CRS-1) is a morbid complication of acute cardiovascular disease. Heart-to-kidney signals transmitted by “cardiorenal connectors” have been postulated, but investigation into CRS-1 has been limited by technical limitations and a paucity of models. To address these limitations, we developed a translational model of CRS-1, cardiac arrest and cardiopulmonary resuscitation (CA/CPR), and now report findings from nanoscale mass spectrometry proteomic exploration of glomerular filtrate 2 hours after CA/CPR or sham procedure. Filtrate acquisition was confirmed by imaging, molecular weight and charge distribution, and exclusion of protein specific to surrounding cells. Filtration of proteins specific to the heart was detected following CA/CPR and confirmed with mass spectrometry performed using urine collections from mice with deficient tubular endocytosis. Cardiac LIM protein was a CA/CPR-specific filtrate component. Cardiac arrest induced plasma release of cardiac LIM protein in mice and critically ill human cardiac arrest survivors, and administration of recombinant cardiac LIM protein to mice altered renal function. These findings demonstrate that glomerular filtrate is accessible to nanoscale proteomics and elucidate the population of proteins filtered 2 hours after CA/CPR. The identification of cardiac-specific proteins in renal filtrate suggests a novel signaling mechanism in CRS-1. We expect these findings to advance understanding of CRS-1.

Authors

Rumie Wakasaki, Katsuyuki Matsushita, Kirsti Golgotiu, Sharon Anderson, Mahaba B. Eiwaz, Daniel J. Orton, Sang Jun Han, H. Thomas Lee, Richard D. Smith, Karin D. Rodland, Paul D. Piehowski, Michael P. Hutchens

×

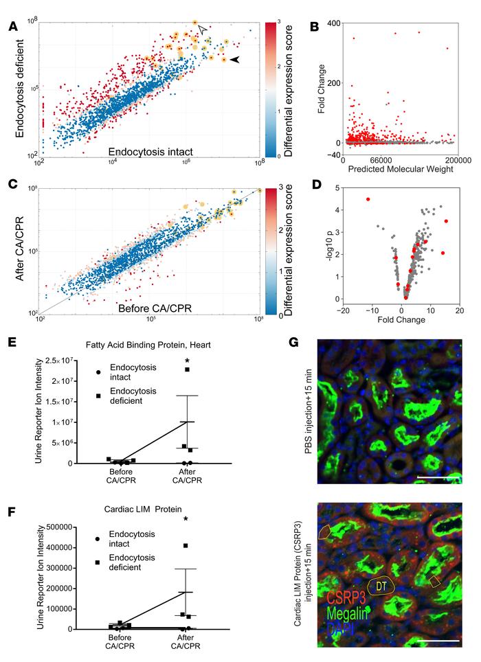
Figure 4

Low-molecular-weight proteinuria in LRP2fl/fl;apoECre mice reveals filtered proteins after cardiac arrest and cardiopulmonary resuscitation.

Options: View larger image (or click on image) Download as PowerPoint
Low-molecular-weight proteinuria in LRP2fl/fl;apoECre mice reveals filte...
(A) LRP2fl/fl;apoECre confers proximal tubule–specific mosaic deletion of the critical endocytosis protein, megalin, resulting in proteinuria. Scatterplot compares the log reporter ion intensity of each of 2029 identified urine proteins in mice with megalin interference (“endocytosis deficient,” LRP2fl/fl;apoECre, y axis) with the log intensity of the same protein in the urine of mice without megalin interference (“endocytosis intact,” Cre– littermate controls), prior to cardiac arrest and cardiopulmonary resuscitation (CA/CPR). Color indicates differential expression score, with red indicating FDR < 0.01 and P < 0.001. Known megalin ligands are highlighted with a yellow halo. LRP2fl/fl;apoECre status conferred increased urine content of known megalin ligands, including albumin (white arrowhead) and decreased urine content of megalin itself (black arrowhead). (B) Primarily low-molecular-weight proteins (x axis) are upregulated in endocytosis-deficient mouse urine. Each identified protein is plotted, and those with FDR < 0.01 are highlighted in red. (C) CA/CPR in endocytosis-deficient mice upregulated 70 identified urine proteins. All proteins identified in LRP2fl/fl;apoECre mice are plotted as log10(reporter ion intensity) before (x axis) and 24 hours after (y axis) CA/CPR. (D) Cardiac-specific proteins (highlighted in red) comprise many of the urine proteins upregulated by endocytosis deficiency. (A–D) P values were derived from t tests with Benjamini-Hochberg correction for multiple comparisons after normalization. (E) A plasma biomarker of myocardial injury, fatty acid–binding protein, heart, is selectively upregulated after CA/CPR in the urine of endocytosis-deficient mice but not that of endocytosis-intact mice; megalin interference may allow filtered plasma biomarkers to pass into the excreted urine. (F) Cardiac LIM protein, a myocardiocyte differentiation factor highly specific to cardiomyocytes, is upregulated in the urine of endocytosis-deficient mice after CA/CPR. (E and F) *P < 0.01 by Student’s t test; mean ± SEM. (G) After intravenous administration of CSRP3 to LRP2fl/fl;apoECre mice, CSRP3+ punctae are visualized in megalin+ proximal tubular epithelial cells but are not present in megalin– distal tubule cells (DT) and are attenuated in megalin-null proximal tubule cells (examples outlined in yellow). PBS injection resulted in no CSRP3 signal. Representative of 3 experiments. Scale bars: 50 μm.

Copyright © 2026 American Society for Clinical Investigation
ISSN 2379-3708

Sign up for email alerts