Go to The Journal of Clinical Investigation
  • About
  • Editors
  • Consulting Editors
  • For authors
  • Publication ethics
  • Publication alerts by email
  • Transfers
  • Advertising
  • Job board
  • Contact
  • Physician-Scientist Development
  • Current issue
  • Past issues
  • By specialty
    • COVID-19
    • Cardiology
    • Immunology
    • Metabolism
    • Nephrology
    • Oncology
    • Pulmonology
    • All ...
  • Videos
  • Collections
    • In-Press Preview
    • Resource and Technical Advances
    • Clinical Research and Public Health
    • Research Letters
    • Editorials
    • Perspectives
    • Physician-Scientist Development
    • Reviews
    • Top read articles

  • Current issue
  • Past issues
  • Specialties
  • In-Press Preview
  • Resource and Technical Advances
  • Clinical Research and Public Health
  • Research Letters
  • Editorials
  • Perspectives
  • Physician-Scientist Development
  • Reviews
  • Top read articles
  • About
  • Editors
  • Consulting Editors
  • For authors
  • Publication ethics
  • Publication alerts by email
  • Transfers
  • Advertising
  • Job board
  • Contact
Signatures of CD8+ T cell dysfunction in AML patients and their reversibility with response to chemotherapy
Hanna A. Knaus, Sofia Berglund, Hubert Hackl, Amanda L. Blackford, Joshua F. Zeidner, Raúl Montiel-Esparza, Rupkatha Mukhopadhyay, Katrina Vanura, Bruce R. Blazar, Judith E. Karp, Leo Luznik, Ivana Gojo
Hanna A. Knaus, Sofia Berglund, Hubert Hackl, Amanda L. Blackford, Joshua F. Zeidner, Raúl Montiel-Esparza, Rupkatha Mukhopadhyay, Katrina Vanura, Bruce R. Blazar, Judith E. Karp, Leo Luznik, Ivana Gojo
View: Text | PDF
Clinical Research and Public Health Hematology Immunology

Signatures of CD8+ T cell dysfunction in AML patients and their reversibility with response to chemotherapy

  • Text
  • PDF
Abstract

BACKGROUND. Our understanding of phenotypic and functional signatures of CD8+ T cell dysfunction in acute myeloid leukemia (AML) is limited. Deciphering these deranged T cell functional states and how they are impacted by induction chemotherapy is essential for incorporation of novel immune-based strategies to restore and maintain antileukemia immunity. METHODS. We utilized high-dimensional immunophenotyping, gene expression, and functional studies to characterize peripheral blood and bone marrow CD8+ T cells in 72 AML patients at diagnosis and after induction chemotherapy. RESULTS. Our data suggest that multiple aspects of deranged T cell function are operative in AML at diagnosis, with exhaustion and senescence being the dominant processes. Following treatment, the phenotypic and transcriptional profile of CD8+ T cells diverged between responders and nonresponders. Response to therapy correlated with upregulation of costimulatory, and downregulation of apoptotic and inhibitory, T cell signaling pathways, indicative of restoration of T cell function. In functional studies, AML blasts directly altered CD8+ T cell viability, expansion, co-signaling and senescence marker expression. This CD8+ T cell dysfunction was in part reversible upon PD-1 blockade or OX40 costimulation in vitro. CONCLUSION. Our findings highlight the uniqueness of AML in sculpting CD8+ T cell responses and the plasticity of their signatures upon chemotherapy response, providing a compelling rationale for integration of novel immunotherapies to augment antileukemia immunity. FUNDING. This work was supported by the Leukemia & Lymphoma Society grant no. 6449-13; NIH grants UM1-CA186691 and R01-HL110907-01; the American Society for Blood and Marrow Transplantation New Investigator Award/Gabrielle’s Angel Foundation; the Vienna Fund for Innovative Cancer Research; and by fellowships from the Wenner-Gren Foundation and the Swedish Society for Medical Research.

Authors

Hanna A. Knaus, Sofia Berglund, Hubert Hackl, Amanda L. Blackford, Joshua F. Zeidner, Raúl Montiel-Esparza, Rupkatha Mukhopadhyay, Katrina Vanura, Bruce R. Blazar, Judith E. Karp, Leo Luznik, Ivana Gojo

×

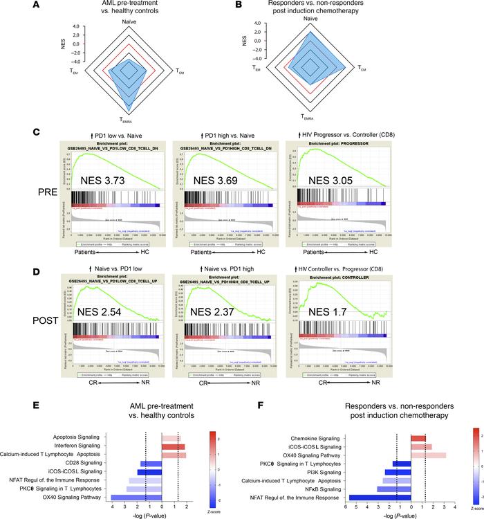
Figure 5

GSEA and biological pathways analysis from the pretreatment and posttreatment comparisons identified unique gene sets and pathways altered in AML CD8+ T cells.

Options: View larger image (or click on image) Download as PowerPoint
GSEA and biological pathways analysis from the pretreatment and posttrea...
(A and B) Windmill plots showing relative gene set enrichment of public expression data (E-TABM-40) derived gene sets (naive, Tcm, Tem, Temra) (Supplemental Figure 4A) for (A) pretreatment AML versus HC and (B) posttreatment AML CR versus NR. A normalized enrichment score (NES) of 0.0 is marked red, negative NES increases toward the center, whereas positive NES increases outwards. (C and D) Summary graphs of representative GSEA enrichment plots of select immune-related gene sets overrepresented in (C) pretreatment and (D) posttreatment analyses from gene sets derived from the MSigDB (Broad Institute) and custom sets. (E and F) Ingenuity pathway analysis of the differentially expressed genes (log2FC > 1 and < –1; P < 0.05) for (E) pretreatment AML versus HC, and (F) posttreatment AML CR versus NR. Pathways were selected according to P < 0.01 and availability of a predictive Z score. Activated pathways (positive Z score) are colored red; inhibited pathways (negative Z score) are colored blue.

Copyright © 2026 American Society for Clinical Investigation
ISSN 2379-3708

Sign up for email alerts