Go to The Journal of Clinical Investigation
  • About
  • Editors
  • Consulting Editors
  • For authors
  • Publication ethics
  • Publication alerts by email
  • Transfers
  • Advertising
  • Job board
  • Contact
  • Physician-Scientist Development
  • Current issue
  • Past issues
  • By specialty
    • COVID-19
    • Cardiology
    • Immunology
    • Metabolism
    • Nephrology
    • Oncology
    • Pulmonology
    • All ...
  • Videos
  • Collections
    • In-Press Preview
    • Resource and Technical Advances
    • Clinical Research and Public Health
    • Research Letters
    • Editorials
    • Perspectives
    • Physician-Scientist Development
    • Reviews
    • Top read articles

  • Current issue
  • Past issues
  • Specialties
  • In-Press Preview
  • Resource and Technical Advances
  • Clinical Research and Public Health
  • Research Letters
  • Editorials
  • Perspectives
  • Physician-Scientist Development
  • Reviews
  • Top read articles
  • About
  • Editors
  • Consulting Editors
  • For authors
  • Publication ethics
  • Publication alerts by email
  • Transfers
  • Advertising
  • Job board
  • Contact
Heme scavenging reduces pulmonary endoplasmic reticulum stress, fibrosis, and emphysema
Saurabh Aggarwal, Israr Ahmad, Adam Lam, Matthew A. Carlisle, Changzhao Li, J. Michael Wells, S. Vamsee Raju, Mohammad Athar, Steven M. Rowe, Mark T. Dransfield, Sadis Matalon
Saurabh Aggarwal, Israr Ahmad, Adam Lam, Matthew A. Carlisle, Changzhao Li, J. Michael Wells, S. Vamsee Raju, Mohammad Athar, Steven M. Rowe, Mark T. Dransfield, Sadis Matalon
View: Text | PDF
Research Article Pulmonology

Heme scavenging reduces pulmonary endoplasmic reticulum stress, fibrosis, and emphysema

  • Text
  • PDF
Abstract

Pulmonary fibrosis and emphysema are irreversible chronic events after inhalation injury. However, the mechanism(s) involved in their development remain poorly understood. Higher levels of plasma and lung heme have been recorded in acute lung injury associated with several insults. Here, we provide the molecular basis for heme-induced chronic lung injury. We found elevated plasma heme in chronic obstructive pulmonary disease (COPD) (GOLD stage 4) patients and also in a ferret model of COPD secondary to chronic cigarette smoke inhalation. Next, we developed a rodent model of chronic lung injury, where we exposed C57BL/6 mice to the halogen gas, bromine (Br2) (400 ppm, 30 minutes), and returned them to room air resulting in combined airway fibrosis and emphysematous phenotype, as indicated by high collagen deposition in the peribronchial spaces, increased lung hydroxyproline concentrations, and alveolar septal damage. These mice also had elevated pulmonary endoplasmic reticulum (ER) stress as seen in COPD patients; the pharmacological or genetic diminution of ER stress in mice attenuated Br2-induced lung changes. Finally, treating mice with the heme-scavenging protein, hemopexin, reduced plasma heme, ER stress, airway fibrosis, and emphysema. This is the first study to our knowledge to report elevated heme in COPD patients and establishes heme scavenging as a potential therapy after inhalation injury.

Authors

Saurabh Aggarwal, Israr Ahmad, Adam Lam, Matthew A. Carlisle, Changzhao Li, J. Michael Wells, S. Vamsee Raju, Mohammad Athar, Steven M. Rowe, Mark T. Dransfield, Sadis Matalon

×

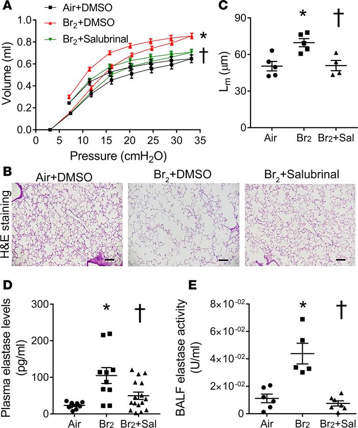
Figure 6

Attenuation of ER stress reduces lung emphysematous changes.

Options: View larger image (or click on image) Download as PowerPoint
Attenuation of ER stress reduces lung emphysematous changes.
Male C57BL/...
Male C57BL/6 mice were exposed to air or Br2 gas (400 ppm, 30 minutes) and then returned to room air. Some Br2-exposed mice were given an intraperitoneal injection of the ER stress inhibitor salubrinal (1 mg/kg BW), starting at 1 hour after Br2 exposure, and then daily for 13 consecutive days. Air-exposed and some Br2-exposed mice received DMSO (vehicle) as a control. Fourteen days after Br2 exposure, the lung volumes were increased in mice as indicated by the shifting up and left of the pressure-volume (PV) curves. (n = 5–6) (A). Staining of peripheral lung tissue with hematoxylin and eosin (H&E) showed airspace enlargement (n = 5) (B), which was quantified by measuring alveolar mean linear intercept (Lm) (n = 5). Scale bars 100 µm. (C). Treatment with salubrinal attenuated these Br2-induced emphysematous changes in mouse lung. Salubrinal also reduced plasma elastase levels (n = 10–16) (D) and BALF elastase activity (n = 5–7) (E) in Br2-exposed mice. Values are means ± SEM. All animals were males. *P < 0.05 versus air + DMSO–treated mice and †P < 0.05 versus Br2 + DMSO–treated mice by 1-way ANOVA followed by Tukey’s post hoc test. PV curves were analyzed by 2-way ANOVA with Bonferroni’s post hoc test.

Copyright © 2026 American Society for Clinical Investigation
ISSN 2379-3708

Sign up for email alerts