Go to The Journal of Clinical Investigation
  • About
  • Editors
  • Consulting Editors
  • For authors
  • Publication ethics
  • Publication alerts by email
  • Transfers
  • Advertising
  • Job board
  • Contact
  • Physician-Scientist Development
  • Current issue
  • Past issues
  • By specialty
    • COVID-19
    • Cardiology
    • Immunology
    • Metabolism
    • Nephrology
    • Oncology
    • Pulmonology
    • All ...
  • Videos
  • Collections
    • In-Press Preview
    • Resource and Technical Advances
    • Clinical Research and Public Health
    • Research Letters
    • Editorials
    • Perspectives
    • Physician-Scientist Development
    • Reviews
    • Top read articles

  • Current issue
  • Past issues
  • Specialties
  • In-Press Preview
  • Resource and Technical Advances
  • Clinical Research and Public Health
  • Research Letters
  • Editorials
  • Perspectives
  • Physician-Scientist Development
  • Reviews
  • Top read articles
  • About
  • Editors
  • Consulting Editors
  • For authors
  • Publication ethics
  • Publication alerts by email
  • Transfers
  • Advertising
  • Job board
  • Contact
Fine epitope signature of antibody neutralization breadth at the HIV-1 envelope CD4-binding site
Hao D. Cheng, Sebastian K. Grimm, Morgan S.A. Gilman, Luc Christian Gwom, Devin Sok, Christopher Sundling, Gina Donofrio, Gunilla B. Karlsson Hedestam, Mattia Bonsignori, Barton F. Haynes, Timothy P. Lahey, Isaac Maro, C. Fordham von Reyn, Miroslaw K. Gorny, Susan Zolla-Pazner, Bruce D. Walker, Galit Alter, Dennis R. Burton, Merlin L. Robb, Shelly J. Krebs, Michael S. Seaman, Chris Bailey-Kellogg, Margaret E. Ackerman
Hao D. Cheng, Sebastian K. Grimm, Morgan S.A. Gilman, Luc Christian Gwom, Devin Sok, Christopher Sundling, Gina Donofrio, Gunilla B. Karlsson Hedestam, Mattia Bonsignori, Barton F. Haynes, Timothy P. Lahey, Isaac Maro, C. Fordham von Reyn, Miroslaw K. Gorny, Susan Zolla-Pazner, Bruce D. Walker, Galit Alter, Dennis R. Burton, Merlin L. Robb, Shelly J. Krebs, Michael S. Seaman, Chris Bailey-Kellogg, Margaret E. Ackerman
View: Text | PDF
Resource and Technical Advance AIDS/HIV Vaccines

Fine epitope signature of antibody neutralization breadth at the HIV-1 envelope CD4-binding site

  • Text
  • PDF
Abstract

Major advances in donor identification, antigen probe design, and experimental methods to clone pathogen-specific antibodies have led to an exponential growth in the number of newly characterized broadly neutralizing antibodies (bnAbs) that recognize the HIV-1 envelope glycoprotein. Characterization of these bnAbs has defined new epitopes and novel modes of recognition that can result in potent neutralization of HIV-1. However, the translation of envelope recognition profiles in biophysical assays into an understanding of in vivo activity has lagged behind, and identification of subjects and mAbs with potent antiviral activity has remained reliant on empirical evaluation of neutralization potency and breadth. To begin to address this discrepancy between recombinant protein recognition and virus neutralization, we studied the fine epitope specificity of a panel of CD4-binding site (CD4bs) antibodies to define the molecular recognition features of functionally potent humoral responses targeting the HIV-1 envelope site bound by CD4. Whereas previous studies have used neutralization data and machine-learning methods to provide epitope maps, here, this approach was reversed, demonstrating that simple binding assays of fine epitope specificity can prospectively identify broadly neutralizing CD4bs–specific mAbs. Building on this result, we show that epitope mapping and prediction of neutralization breadth can also be accomplished in the assessment of polyclonal serum responses. Thus, this study identifies a set of CD4bs bnAb signature amino acid residues and demonstrates that sensitivity to mutations at signature positions is sufficient to predict neutralization breadth of polyclonal sera with a high degree of accuracy across cohorts and across clades.

Authors

Hao D. Cheng, Sebastian K. Grimm, Morgan S.A. Gilman, Luc Christian Gwom, Devin Sok, Christopher Sundling, Gina Donofrio, Gunilla B. Karlsson Hedestam, Mattia Bonsignori, Barton F. Haynes, Timothy P. Lahey, Isaac Maro, C. Fordham von Reyn, Miroslaw K. Gorny, Susan Zolla-Pazner, Bruce D. Walker, Galit Alter, Dennis R. Burton, Merlin L. Robb, Shelly J. Krebs, Michael S. Seaman, Chris Bailey-Kellogg, Margaret E. Ackerman

×

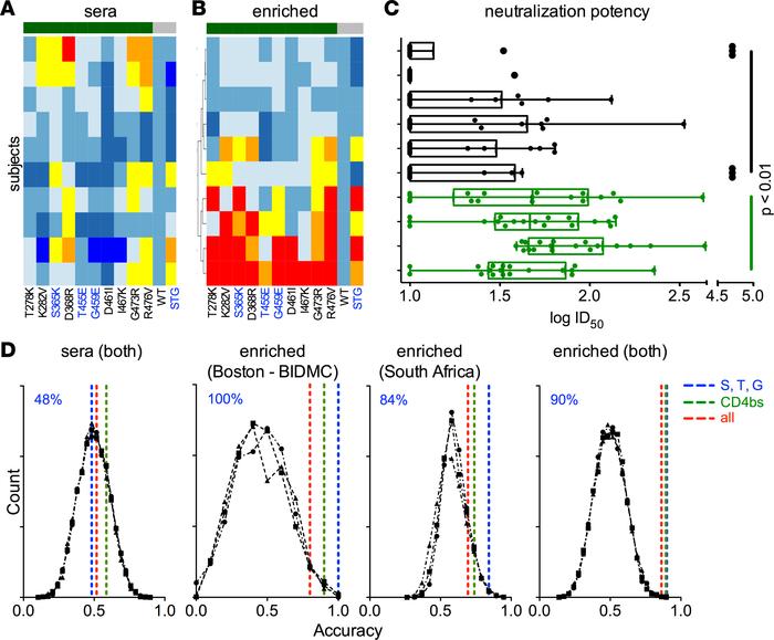
Figure 5

Prediction of polyclonal sera neutralization breadth across diverse subject cohorts.

Options: View larger image (or click on image) Download as PowerPoint
Prediction of polyclonal sera neutralization breadth across diverse subj...
Heatmap of the relative binding of sera before (A) and after (B) STG-based enrichment for a set of 10 samples from a second Boston area (BIDMC) cohort against CD4bs mutant cores (green), the WT core, and the triple mutant STG core (both in gray). (C) Neutralization potency (ID50) of the 10 sera samples across a panel of 18 tier 2 virus strains (each dot represents 1 unique virus strain) with subjects aligned as in A and B. Interquartile ranges and Tukey whiskers are shown; mean ID50 values across the virus panel for each subject were compared between the STG sensitive (green) and insensitive (black) group, with significance defined by Mann-Whitney test. (D) A classifier was trained to predict the neutralization breadth of polyclonal samples from HIV-infected subjects in the Boston area (BIDMC) cohort (n = 10), a South African cohort (n = 19), or both, based on epitope-mapping input of sera or the STG-enriched IgG fraction. Dashed lines represent classifier performance when the complete mutant panel (red), CD4bs residues only (green), or the S, T, and G positions alone (blue) were used in model training. Black lines represent classifier performance when permuted neutralization class assignments were predicted using the whole panel or CD4bs and S, T, and G mutant subsets. Classification accuracy of models learned from considering S, T, and G positions only are noted at the top left of each panel in blue.

Copyright © 2026 American Society for Clinical Investigation
ISSN 2379-3708

Sign up for email alerts