Go to The Journal of Clinical Investigation
  • About
  • Editors
  • Consulting Editors
  • For authors
  • Publication ethics
  • Publication alerts by email
  • Transfers
  • Advertising
  • Job board
  • Contact
  • Physician-Scientist Development
  • Current issue
  • Past issues
  • By specialty
    • COVID-19
    • Cardiology
    • Immunology
    • Metabolism
    • Nephrology
    • Oncology
    • Pulmonology
    • All ...
  • Videos
  • Collections
    • In-Press Preview
    • Resource and Technical Advances
    • Clinical Research and Public Health
    • Research Letters
    • Editorials
    • Perspectives
    • Physician-Scientist Development
    • Reviews
    • Top read articles

  • Current issue
  • Past issues
  • Specialties
  • In-Press Preview
  • Resource and Technical Advances
  • Clinical Research and Public Health
  • Research Letters
  • Editorials
  • Perspectives
  • Physician-Scientist Development
  • Reviews
  • Top read articles
  • About
  • Editors
  • Consulting Editors
  • For authors
  • Publication ethics
  • Publication alerts by email
  • Transfers
  • Advertising
  • Job board
  • Contact
Cannabidiol exerts antiinflammatory effects but maintains T effector memory cell differentiation in humans
Debora L. Gisch, Sachiko Koyama, Jumar Etkins, Gerald C. So, Daniel J. Fehrenbach, Jessica Bo Li Lu, Ying-Hua Cheng, Ricardo Melo Ferreira, Evan Rajadhyaksha, Kelsey McClara, Mahla Asghari, Asif A. Sharfuddin, Pierre C. Dagher, Laura M. Snell, Meena S. Madhur, Rafael B. Polidoro, Zeruesenay Desta, Michael T. Eadon
Debora L. Gisch, Sachiko Koyama, Jumar Etkins, Gerald C. So, Daniel J. Fehrenbach, Jessica Bo Li Lu, Ying-Hua Cheng, Ricardo Melo Ferreira, Evan Rajadhyaksha, Kelsey McClara, Mahla Asghari, Asif A. Sharfuddin, Pierre C. Dagher, Laura M. Snell, Meena S. Madhur, Rafael B. Polidoro, Zeruesenay Desta, Michael T. Eadon
View: Text | PDF
Clinical Research and Public Health Clinical Research Immunology

Cannabidiol exerts antiinflammatory effects but maintains T effector memory cell differentiation in humans

  • Text
  • PDF
Abstract

BACKGROUND Cannabidiol (CBD) is increasingly used for pain management, including in transplant recipients with limited analgesic options. Its immunomodulatory effects in humans are not well defined at a single-cell level at CBD steady state with concomitant tacrolimus treatment.METHODS In a phase I ex vivo study, peripheral blood mononuclear cells from 23 participants who received oral CBD (Epidiolex) up to 5 mg/kg twice daily for 11 days were collected before CBD (pre-CBD) and at steady state (post-CBD). Lymphocytes were isolated and stimulated with anti-CD3/CD28 antibodies, with or without tacrolimus (5 ng/mL). Pharmacodynamic responses were assessed using CellTiter-Glo proliferation, single-cell and single-nucleus RNA sequencing, cytokine assays, and flow cytometry. Steady-state plasma concentrations of CBD were quantified via tandem mass spectrometry.RESULTS We identified an increased proportion of T effector memory (TEM) cells post-CBD (22% increase), which correlated with CBD plasma concentrations (R = 0.77, P = 0.01). CBD reduced proliferation of T (37% decrease) and CD70hi B (17% decrease) lymphocytes with additive immunosuppressive effects to tacrolimus. Single-cell RNA sequencing revealed reduced IL2 and TNF signaling and altered receptor-ligand networks in TEM cells. Post-CBD cytokine assays revealed elevated proinflammatory IL-6 protein levels and antiinflammatory IL-10 levels, with reduced TNF-α, LTA, and IL-2. In flow cytometry, the proportion of TEM and TEMRA cells increased post-CBD with tacrolimus.CONCLUSION CBD exerts mixed immunomodulatory effects in humans, combining antiproliferative and pro- and antiinflammatory responses. Understanding the clinical safety of CBD use is important given the paucity of pain control options available for immunocompromised transplant populations.TRIAL REGISTRATION ClinicalTrials.gov NCT05490511FUNDING NIH/National Center for Complementary and Integrative Health (R01AT011463); NIH/National Institute of General Medical Sciences (NIGMS) (R35GM145383); Intramural Research Program of the NIH; NIH/NIGMS (T32GM008425).

Authors

Debora L. Gisch, Sachiko Koyama, Jumar Etkins, Gerald C. So, Daniel J. Fehrenbach, Jessica Bo Li Lu, Ying-Hua Cheng, Ricardo Melo Ferreira, Evan Rajadhyaksha, Kelsey McClara, Mahla Asghari, Asif A. Sharfuddin, Pierre C. Dagher, Laura M. Snell, Meena S. Madhur, Rafael B. Polidoro, Zeruesenay Desta, Michael T. Eadon

×

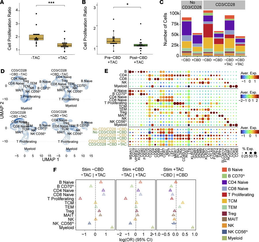
Figure 6

Pharmacodynamic interactions between CBD and tacrolimus.

Options: View larger image (or click on image) Download as PowerPoint
Pharmacodynamic interactions between CBD and tacrolimus.
Immune interact...
Immune interactions between CBD and tacrolimus (TAC) were explored. Cells were exposed to CBD in vivo for 11 days, whereas TAC was added to cells ex vivo. (A) Cell proliferation was assessed by CellTiter-Glo assay in 2 conditions: CD3/CD28 –TAC (N = 17) and CD3/CD28 +TAC (N = 17). As expected, CD3/CD28 +TAC had reduced proliferation in the absence of CBD compared with CD3/CD28 –TAC (***P < 0.001, 2-tailed t test with Bonferroni’s correction for multiple comparisons). (B) The effect of TAC on proliferation with and without CBD was compared in the pre-CBD (N = 17) and post-CBD (N = 18) time points. The relative proliferation of post-CBD +TAC was reduced compared with the pre-CBD +TAC condition (*P < 0.05, 2-tailed t test). All CD3/CD28 conditions were normalized to the No CD3/CD28 conditions to determine change in proliferation in response to CD3/CD28. (C) Quantitation of absolute cell number in each scRNA-Seq condition with/without CBD and TAC, split by level 2 annotation. Number of cells: No CD3/CD28 –CBD –TAC = 91,865; No CD3/CD28 +CBD –TAC = 54,914; CD3/CD28 –CBD –TAC = 108,423; CD3/CD28 +CBD –TAC = 59,560; CD3/CD28 –CBD +TAC = 96,914; CD3/CD28 +CBD +TAC = 47,468. (D) scRNA-Seq cell density plot across conditions with/without CBD and TAC in the stimulated conditions. (E) Marker gene expression comparisons at different annotation resolutions and across the 6 conditions. Dot plot shows average expression and cell percentage of pan-marker genes for PBMCs and B, T, NK, and myeloid cells. (F) Cell type distribution is expressed as an odds ratio for the level 2 annotation and displayed in a forest plot for 3 comparisons: left, pre-CBD –TAC vs. pre-CBD +TAC; middle, CD3/CD28 post-CBD –TAC vs. CD3/CD28 post-CBD +TAC; right, CD3/CD28 pre-CBD +TAC vs. CD3/CD28 post-CBD +TAC. For each cell type, the triangle marks the estimated difference in proportions between pre- and post-CBD time points, and the horizontal line depicts its 95% CI. A CI that intersects the vertical dashed null line indicates no statistically significant difference, whereas intervals that remain entirely on one side denote significance at P < 0.05.

Copyright © 2026 American Society for Clinical Investigation
ISSN 2379-3708

Sign up for email alerts