Go to The Journal of Clinical Investigation
  • About
  • Editors
  • Consulting Editors
  • For authors
  • Publication ethics
  • Publication alerts by email
  • Transfers
  • Advertising
  • Job board
  • Contact
  • Physician-Scientist Development
  • Current issue
  • Past issues
  • By specialty
    • COVID-19
    • Cardiology
    • Immunology
    • Metabolism
    • Nephrology
    • Oncology
    • Pulmonology
    • All ...
  • Videos
  • Collections
    • In-Press Preview
    • Resource and Technical Advances
    • Clinical Research and Public Health
    • Research Letters
    • Editorials
    • Perspectives
    • Physician-Scientist Development
    • Reviews
    • Top read articles

  • Current issue
  • Past issues
  • Specialties
  • In-Press Preview
  • Resource and Technical Advances
  • Clinical Research and Public Health
  • Research Letters
  • Editorials
  • Perspectives
  • Physician-Scientist Development
  • Reviews
  • Top read articles
  • About
  • Editors
  • Consulting Editors
  • For authors
  • Publication ethics
  • Publication alerts by email
  • Transfers
  • Advertising
  • Job board
  • Contact
Cannabidiol exerts antiinflammatory effects but maintains T effector memory cell differentiation in humans
Debora L. Gisch, Sachiko Koyama, Jumar Etkins, Gerald C. So, Daniel J. Fehrenbach, Jessica Bo Li Lu, Ying-Hua Cheng, Ricardo Melo Ferreira, Evan Rajadhyaksha, Kelsey McClara, Mahla Asghari, Asif A. Sharfuddin, Pierre C. Dagher, Laura M. Snell, Meena S. Madhur, Rafael B. Polidoro, Zeruesenay Desta, Michael T. Eadon
Debora L. Gisch, Sachiko Koyama, Jumar Etkins, Gerald C. So, Daniel J. Fehrenbach, Jessica Bo Li Lu, Ying-Hua Cheng, Ricardo Melo Ferreira, Evan Rajadhyaksha, Kelsey McClara, Mahla Asghari, Asif A. Sharfuddin, Pierre C. Dagher, Laura M. Snell, Meena S. Madhur, Rafael B. Polidoro, Zeruesenay Desta, Michael T. Eadon
View: Text | PDF
Clinical Research and Public Health Clinical Research Immunology

Cannabidiol exerts antiinflammatory effects but maintains T effector memory cell differentiation in humans

  • Text
  • PDF
Abstract

BACKGROUND Cannabidiol (CBD) is increasingly used for pain management, including in transplant recipients with limited analgesic options. Its immunomodulatory effects in humans are not well defined at a single-cell level at CBD steady state with concomitant tacrolimus treatment.METHODS In a phase I ex vivo study, peripheral blood mononuclear cells from 23 participants who received oral CBD (Epidiolex) up to 5 mg/kg twice daily for 11 days were collected before CBD (pre-CBD) and at steady state (post-CBD). Lymphocytes were isolated and stimulated with anti-CD3/CD28 antibodies, with or without tacrolimus (5 ng/mL). Pharmacodynamic responses were assessed using CellTiter-Glo proliferation, single-cell and single-nucleus RNA sequencing, cytokine assays, and flow cytometry. Steady-state plasma concentrations of CBD were quantified via tandem mass spectrometry.RESULTS We identified an increased proportion of T effector memory (TEM) cells post-CBD (22% increase), which correlated with CBD plasma concentrations (R = 0.77, P = 0.01). CBD reduced proliferation of T (37% decrease) and CD70hi B (17% decrease) lymphocytes with additive immunosuppressive effects to tacrolimus. Single-cell RNA sequencing revealed reduced IL2 and TNF signaling and altered receptor-ligand networks in TEM cells. Post-CBD cytokine assays revealed elevated proinflammatory IL-6 protein levels and antiinflammatory IL-10 levels, with reduced TNF-α, LTA, and IL-2. In flow cytometry, the proportion of TEM and TEMRA cells increased post-CBD with tacrolimus.CONCLUSION CBD exerts mixed immunomodulatory effects in humans, combining antiproliferative and pro- and antiinflammatory responses. Understanding the clinical safety of CBD use is important given the paucity of pain control options available for immunocompromised transplant populations.TRIAL REGISTRATION ClinicalTrials.gov NCT05490511FUNDING NIH/National Center for Complementary and Integrative Health (R01AT011463); NIH/National Institute of General Medical Sciences (NIGMS) (R35GM145383); Intramural Research Program of the NIH; NIH/NIGMS (T32GM008425).

Authors

Debora L. Gisch, Sachiko Koyama, Jumar Etkins, Gerald C. So, Daniel J. Fehrenbach, Jessica Bo Li Lu, Ying-Hua Cheng, Ricardo Melo Ferreira, Evan Rajadhyaksha, Kelsey McClara, Mahla Asghari, Asif A. Sharfuddin, Pierre C. Dagher, Laura M. Snell, Meena S. Madhur, Rafael B. Polidoro, Zeruesenay Desta, Michael T. Eadon

×

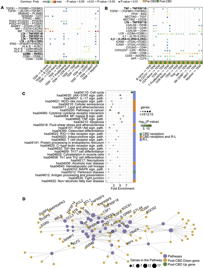
Figure 4

Receptor-ligand interactions and expression signature of TEM cells.

Options: View larger image (or click on image) Download as PowerPoint
Receptor-ligand interactions and expression signature of TEM cells.
Rece...
Receptor-ligand (R-L) interactions, expression signature, and pathways of TEM cells were explored pre-CBD and post-CBD. (A) Outgoing signals from TEM cells (source) to all other immune cell types (targets) are displayed in the dot plot, both pre-CBD (dark yellow) and post-CBD (dark green). Directional ligand-receptor (L-R) signaling interactions involving TEM cells change before and after CBD titration. Communication was lost from TEM cells to B CD70hi lymphocytes, proliferating T lymphocytes, and naive CD4+ cells through the LTA-TNFRSF14 R-L, LTA-TNFRSF1B, and LTA-TNFRSF1A R-L signals. (B) Incoming signals to TEM cells (target) from all other cell types (sources) are displayed. LTA-TNFRSF1B signaling was lost in proliferating T lymphocytes and TCM cells because of a loss of TNFRSF1B expression in TEM cells. Signaling through TNF to TNFRSF1B was lost in B CD70hi, proliferating T, and TCM lymphocytes. IL-2 signaling through IL-2 receptors was lost between proliferative T lymphocytes and TEM cells. (A and B) Communication probability (Commun. Prob.) was compared between pre- and post-CBD conditions. Bubble size represents significance of the L-R pair (P value, permutation test). Communication probability is indicated by colormap maxima (red) and minima (blue). Axis labels indicate interacting cell types, with TEM cells consistently involved as a source or target in each panel. The set R-L on the plot was filtered to display R-L pairs activated or inhibited by the CBD condition. (C) Enriched pathways were subsequently filtered to retain only those containing known CBD receptors or R-L interactions, prioritizing biologically relevant mechanistic processes. The enrichment chart displays the filtered pathways, ranked by –log10(P), representing those most plausibly linked to CBD’s immunomodulatory actions in the context of TEM cell regulation. (D) Graph-based network visualization of enriched KEGG pathways from TEM cells displays the pathways (purple), adding the DEGs on the pathways (post-CBD). KLF2 was the only upregulated gene.

Copyright © 2026 American Society for Clinical Investigation
ISSN 2379-3708

Sign up for email alerts