Go to The Journal of Clinical Investigation
  • About
  • Editors
  • Consulting Editors
  • For authors
  • Publication ethics
  • Publication alerts by email
  • Transfers
  • Advertising
  • Job board
  • Contact
  • Physician-Scientist Development
  • Current issue
  • Past issues
  • By specialty
    • COVID-19
    • Cardiology
    • Immunology
    • Metabolism
    • Nephrology
    • Oncology
    • Pulmonology
    • All ...
  • Videos
  • Collections
    • In-Press Preview
    • Resource and Technical Advances
    • Clinical Research and Public Health
    • Research Letters
    • Editorials
    • Perspectives
    • Physician-Scientist Development
    • Reviews
    • Top read articles

  • Current issue
  • Past issues
  • Specialties
  • In-Press Preview
  • Resource and Technical Advances
  • Clinical Research and Public Health
  • Research Letters
  • Editorials
  • Perspectives
  • Physician-Scientist Development
  • Reviews
  • Top read articles
  • About
  • Editors
  • Consulting Editors
  • For authors
  • Publication ethics
  • Publication alerts by email
  • Transfers
  • Advertising
  • Job board
  • Contact
Cannabidiol exerts antiinflammatory effects but maintains T effector memory cell differentiation in humans
Debora L. Gisch, Sachiko Koyama, Jumar Etkins, Gerald C. So, Daniel J. Fehrenbach, Jessica Bo Li Lu, Ying-Hua Cheng, Ricardo Melo Ferreira, Evan Rajadhyaksha, Kelsey McClara, Mahla Asghari, Asif A. Sharfuddin, Pierre C. Dagher, Laura M. Snell, Meena S. Madhur, Rafael B. Polidoro, Zeruesenay Desta, Michael T. Eadon
Debora L. Gisch, Sachiko Koyama, Jumar Etkins, Gerald C. So, Daniel J. Fehrenbach, Jessica Bo Li Lu, Ying-Hua Cheng, Ricardo Melo Ferreira, Evan Rajadhyaksha, Kelsey McClara, Mahla Asghari, Asif A. Sharfuddin, Pierre C. Dagher, Laura M. Snell, Meena S. Madhur, Rafael B. Polidoro, Zeruesenay Desta, Michael T. Eadon
View: Text | PDF
Clinical Research and Public Health Clinical Research Immunology

Cannabidiol exerts antiinflammatory effects but maintains T effector memory cell differentiation in humans

  • Text
  • PDF
Abstract

BACKGROUND Cannabidiol (CBD) is increasingly used for pain management, including in transplant recipients with limited analgesic options. Its immunomodulatory effects in humans are not well defined at a single-cell level at CBD steady state with concomitant tacrolimus treatment.METHODS In a phase I ex vivo study, peripheral blood mononuclear cells from 23 participants who received oral CBD (Epidiolex) up to 5 mg/kg twice daily for 11 days were collected before CBD (pre-CBD) and at steady state (post-CBD). Lymphocytes were isolated and stimulated with anti-CD3/CD28 antibodies, with or without tacrolimus (5 ng/mL). Pharmacodynamic responses were assessed using CellTiter-Glo proliferation, single-cell and single-nucleus RNA sequencing, cytokine assays, and flow cytometry. Steady-state plasma concentrations of CBD were quantified via tandem mass spectrometry.RESULTS We identified an increased proportion of T effector memory (TEM) cells post-CBD (22% increase), which correlated with CBD plasma concentrations (R = 0.77, P = 0.01). CBD reduced proliferation of T (37% decrease) and CD70hi B (17% decrease) lymphocytes with additive immunosuppressive effects to tacrolimus. Single-cell RNA sequencing revealed reduced IL2 and TNF signaling and altered receptor-ligand networks in TEM cells. Post-CBD cytokine assays revealed elevated proinflammatory IL-6 protein levels and antiinflammatory IL-10 levels, with reduced TNF-α, LTA, and IL-2. In flow cytometry, the proportion of TEM and TEMRA cells increased post-CBD with tacrolimus.CONCLUSION CBD exerts mixed immunomodulatory effects in humans, combining antiproliferative and pro- and antiinflammatory responses. Understanding the clinical safety of CBD use is important given the paucity of pain control options available for immunocompromised transplant populations.TRIAL REGISTRATION ClinicalTrials.gov NCT05490511FUNDING NIH/National Center for Complementary and Integrative Health (R01AT011463); NIH/National Institute of General Medical Sciences (NIGMS) (R35GM145383); Intramural Research Program of the NIH; NIH/NIGMS (T32GM008425).

Authors

Debora L. Gisch, Sachiko Koyama, Jumar Etkins, Gerald C. So, Daniel J. Fehrenbach, Jessica Bo Li Lu, Ying-Hua Cheng, Ricardo Melo Ferreira, Evan Rajadhyaksha, Kelsey McClara, Mahla Asghari, Asif A. Sharfuddin, Pierre C. Dagher, Laura M. Snell, Meena S. Madhur, Rafael B. Polidoro, Zeruesenay Desta, Michael T. Eadon

×

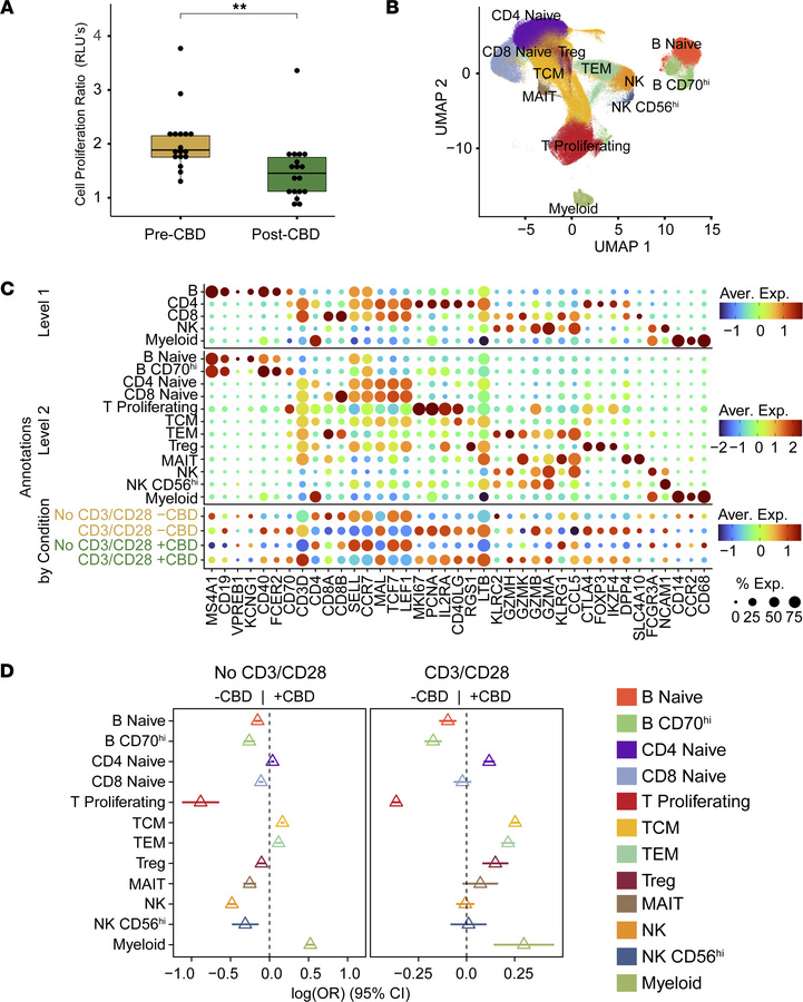
Figure 2

Molecular characterization of lymphocytes.

Options: View larger image (or click on image) Download as PowerPoint
Molecular characterization of lymphocytes.
Lymphocyte proliferation, ann...
Lymphocyte proliferation, annotation, and distribution were determined at pre- and post-CBD time points. (A) The CellTiter-Glo assay assessed cell viability at the pre-CBD (N = 17) and post-CBD (N = 18) time points. The proliferation ratio is the measured values of the stimulated (CD3/CD28) condition normalized to the No CD3/CD28 condition. Cell proliferation was reduced post-CBD (**P < 0.01 by 2-tailed t test). (B) UMAP with annotations from scRNA-Seq (N = 59) experiments at the pre-CBD and post-CBD time points for the CD3/CD28 and No CD3/CD28 conditions (321,327 cells displayed). Twelve cell type clusters were annotated: B naive, B CD70hi, CD4 naive, CD8 naive, T proliferating, T central memory (TCM), T effector memory (TEM), T regulatory (Treg), mucosal-associated invariant T (MAIT), natural killer (NK), natural killer CD56+ (NK CD56hi), and retained myeloid. (C) Canonical marker gene expression of PBMC types was used to annotate cell types. Three levels of annotation are provided: Level 1 includes B cells (MS4A1, CD19), CD4 lymphocytes (CD4), CD8 lymphocytes (CD8A, CD8B), NK cells (NCAM1), and myeloid cells (CD14, CCR2, and CD68). Level 2 annotations increased specificity with 12 cell types, including naive B, CD4 naive, CD8 naive, CD70hi, T proliferating, TCM, TEM, Treg, and MAIT. Dot size indicates the percentage of cells expressing each gene; color represents the average expression (log-normalized), from low (dark blue) to high (dark red). (D) Cell proportions changed between the pre-CBD and post-CBD time points in the No CD3/CD28 and CD3/CD28 conditions. An increase in TEM cells was observed post-CBD, while a decrease in B CD70hi and proliferating T lymphocytes was observed. Forest plots display the log2 odds ratio between time points across the level 2 annotations. For each cell type, the triangle marks the estimated difference in proportions between pre- and post-CBD time points, and the horizontal line depicts its 95% CI.

Copyright © 2026 American Society for Clinical Investigation
ISSN 2379-3708

Sign up for email alerts