Go to The Journal of Clinical Investigation
  • About
  • Editors
  • Consulting Editors
  • For authors
  • Publication ethics
  • Publication alerts by email
  • Transfers
  • Advertising
  • Job board
  • Contact
  • Physician-Scientist Development
  • Current issue
  • Past issues
  • By specialty
    • COVID-19
    • Cardiology
    • Immunology
    • Metabolism
    • Nephrology
    • Oncology
    • Pulmonology
    • All ...
  • Videos
  • Collections
    • In-Press Preview
    • Resource and Technical Advances
    • Clinical Research and Public Health
    • Research Letters
    • Editorials
    • Perspectives
    • Physician-Scientist Development
    • Reviews
    • Top read articles

  • Current issue
  • Past issues
  • Specialties
  • In-Press Preview
  • Resource and Technical Advances
  • Clinical Research and Public Health
  • Research Letters
  • Editorials
  • Perspectives
  • Physician-Scientist Development
  • Reviews
  • Top read articles
  • About
  • Editors
  • Consulting Editors
  • For authors
  • Publication ethics
  • Publication alerts by email
  • Transfers
  • Advertising
  • Job board
  • Contact
Multimodal integration of blood RNA and ctDNA reflects response to immunotherapy in metastatic urothelial cancer
Sandra van Wilpe, Davide Croci, Sara S. Fonseca Costa, Iris B.A.W. te Paske, Sofie H. Tolmeijer, Jolique van Ipenburg, Leonie I. Kroeze, Simona Pavan, Sylvain Monnier-Benoit, Guido Coccia, Noushin Hadadi, Irma M. Oving, Tineke J. Smilde, Theo van Voorthuizen, Marieke Berends, Mira D. Franken, Marjolijn J.L. Ligtenberg, Sahar Hosseinian Ehrensberger, Laura Ciarloni, Pedro Romero, Niven Mehra
Sandra van Wilpe, Davide Croci, Sara S. Fonseca Costa, Iris B.A.W. te Paske, Sofie H. Tolmeijer, Jolique van Ipenburg, Leonie I. Kroeze, Simona Pavan, Sylvain Monnier-Benoit, Guido Coccia, Noushin Hadadi, Irma M. Oving, Tineke J. Smilde, Theo van Voorthuizen, Marieke Berends, Mira D. Franken, Marjolijn J.L. Ligtenberg, Sahar Hosseinian Ehrensberger, Laura Ciarloni, Pedro Romero, Niven Mehra
View: Text | PDF
Clinical Research and Public Health Immunology Oncology

Multimodal integration of blood RNA and ctDNA reflects response to immunotherapy in metastatic urothelial cancer

  • Text
  • PDF
Abstract

BACKGROUND. Previously, we demonstrated that changes in circulating tumor DNA (ctDNA) are promising biomarkers for early response prediction (ERP) to immune checkpoint inhibitors (ICIs) in metastatic urothelial cancer (mUC). In this study, we investigated the value of whole-blood immunotranscriptomics for ERP-ICI and integrated both biomarkers into a multimodal model to boost accuracy. METHODS. Blood samples of 93 patients were collected at baseline and after 2–6 weeks of ICI for ctDNA (n = 88) and immunotranscriptome (n = 79) analyses. ctDNA changes were dichotomized into increase or no increase, the latter including patients with undetectable ctDNA. For RNA model development, the cohort was split into discovery (n = 29), test (n = 29), and validation sets (n = 21). Finally, RNA- and ctDNA-based predictions were integrated in a multimodal model. Clinical benefit (CB) was defined as progression-free survival beyond 6 months. RESULTS. Sensitivity (SN) and specificity (SP) of ctDNA increase for predicting non-CB (N-CB) was 59% and 92%, respectively. Immunotranscriptome analysis revealed upregulation of T cell activation, proliferation, and interferon signaling during treatment in the CB group, in contrast with N-CB patients. Based on these differences, a 10-gene RNA model was generated, reaching an SN and SP of 73% and 79%, respectively, in the test and 67% and 67% in the validation set for predicting N-CB. Multimodal model integration led to superior performance, with an SN and SP of 79% and 100%, respectively, in the validation cohort. CONCLUSION. The combination of whole-blood immunotranscriptome and ctDNA in a multimodal model showed promise for ERP-ICI in mUC and accurately identified patients with N-CB. FUNDING. Eurostars grant E! 114908 - PRECISE, Paul Speth Foundation (Bullseye project).

Authors

Sandra van Wilpe, Davide Croci, Sara S. Fonseca Costa, Iris B.A.W. te Paske, Sofie H. Tolmeijer, Jolique van Ipenburg, Leonie I. Kroeze, Simona Pavan, Sylvain Monnier-Benoit, Guido Coccia, Noushin Hadadi, Irma M. Oving, Tineke J. Smilde, Theo van Voorthuizen, Marieke Berends, Mira D. Franken, Marjolijn J.L. Ligtenberg, Sahar Hosseinian Ehrensberger, Laura Ciarloni, Pedro Romero, Niven Mehra

×

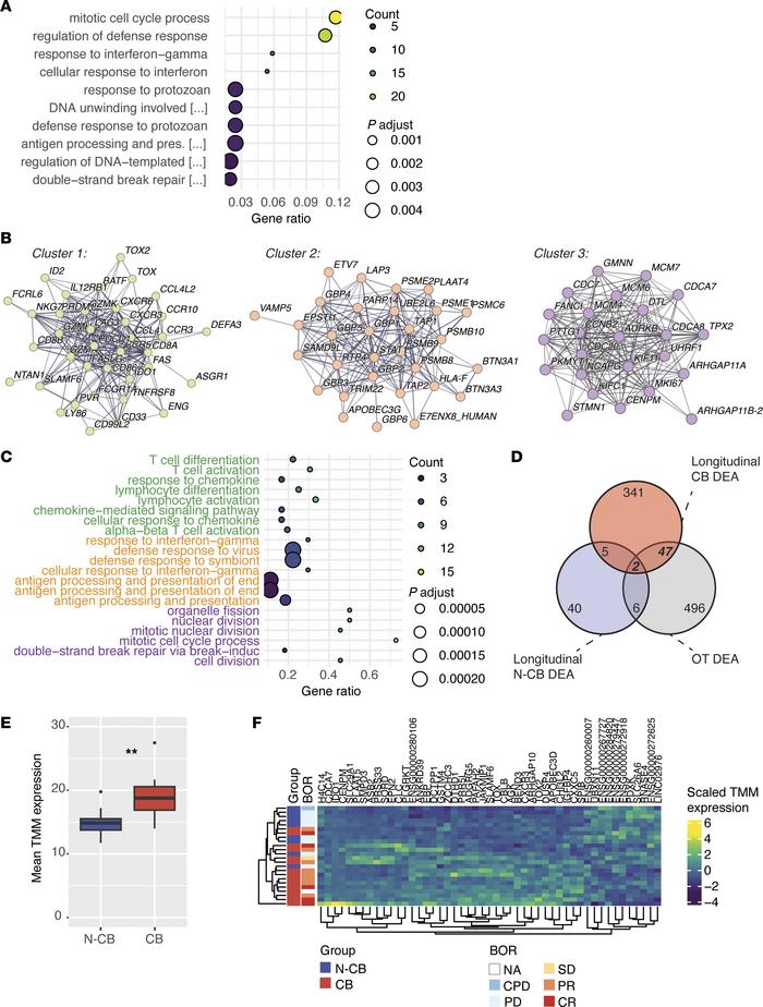
Figure 2

Blood immunotranscriptome dynamics in CB patients reveal the biological mode of action of early response to ICIs.

Options: View larger image (or click on image) Download as PowerPoint
Blood immunotranscriptome dynamics in CB patients reveal the biological ...
(A) Over-representation analysis (ORA) performed on the upregulated differentially expressed genes at OT (edgeR fold-change > 0) found by differential expression analysis (DEA) comparing paired BL to OT samples of CB patients (longitudinal CB DEA). The top enriched gene ontology biological processes (GO BPs) are shown (based on an enrichment-adjusted P value ≤ 0.05), highlighting pathways upregulated at OT. (B) Largest gene clusters identified by STRING analysis of all DEGs in the longitudinal CB DEA. Each node represents 1 gene and each segment an interaction defined by STRING analysis. (C) ORA performed on the genes included in the clusters showed in B. The top GO BPs are shown (based on an enrichment-adjusted P value ≤ 0.05, green terms are associated to cluster 1, orange terms with cluster 2, and violet terms with cluster 3). (D) Venn diagram showing the DEGs intersect between the longitudinal CB DEA (395 DEGs), the DEA comparing paired BL to OT samples of N-CB patients (longitudinal N-CB DEA, 53 DEGs), and the DEA comparing CB to N-CB patients at the OT time point (OT DEA, 551 DEGs). The 49-gene intersect between the longitudinal CB DEA to the OT DEA is highlighted. (E) Box-and-whisker plot comparing the mean expression of the 49-gene set highlighted in D in the N-CB and CB patient group at the OT time point. Gene expression is defined for each patient by the mean of the trimmed mean of M values (TMM) for each gene in the 49-gene set. (F) Expression heatmap and hierarchical clustering of the 49-gene set in N-CB and CB patients at the OT time point. Columns and rows are hierarchically clustered. Patient group and best overall response (BOR) are annotated per row. NA, not annotated; CPD, clinical progressive disease; PD, progressive disease; SD, stable disease; PR, partial response; CR, complete response. **P < 0.01 by Wilcoxon’s test.

Copyright © 2026 American Society for Clinical Investigation
ISSN 2379-3708

Sign up for email alerts