Go to The Journal of Clinical Investigation
  • About
  • Editors
  • Consulting Editors
  • For authors
  • Publication ethics
  • Publication alerts by email
  • Transfers
  • Advertising
  • Job board
  • Contact
  • Physician-Scientist Development
  • Current issue
  • Past issues
  • By specialty
    • COVID-19
    • Cardiology
    • Immunology
    • Metabolism
    • Nephrology
    • Oncology
    • Pulmonology
    • All ...
  • Videos
  • Collections
    • In-Press Preview
    • Resource and Technical Advances
    • Clinical Research and Public Health
    • Research Letters
    • Editorials
    • Perspectives
    • Physician-Scientist Development
    • Reviews
    • Top read articles

  • Current issue
  • Past issues
  • Specialties
  • In-Press Preview
  • Resource and Technical Advances
  • Clinical Research and Public Health
  • Research Letters
  • Editorials
  • Perspectives
  • Physician-Scientist Development
  • Reviews
  • Top read articles
  • About
  • Editors
  • Consulting Editors
  • For authors
  • Publication ethics
  • Publication alerts by email
  • Transfers
  • Advertising
  • Job board
  • Contact
Single-cell transcriptome mapping identifies a local, innate B cell population driving chronic rejection after lung transplantation
Natalia F. Smirnova, Kent Riemondy, Marta Bueno, Susan Collins, Pavan Suresh, Xingan Wang, Kapil N. Patel, Carlyne Cool, Melanie Königshoff, Nirmal S. Sharma, Oliver Eickelberg
Natalia F. Smirnova, Kent Riemondy, Marta Bueno, Susan Collins, Pavan Suresh, Xingan Wang, Kapil N. Patel, Carlyne Cool, Melanie Königshoff, Nirmal S. Sharma, Oliver Eickelberg
View: Text | PDF
Resource and Technical Advance Pulmonology Transplantation

Single-cell transcriptome mapping identifies a local, innate B cell population driving chronic rejection after lung transplantation

  • Text
  • PDF
Abstract

Bronchiolitis obliterans syndrome (BOS) is the main reason for poor outcomes after lung transplantation (LTx). We and others have recently identified B cells as major contributors to BOS after LTx. The extent of B cell heterogeneity and the relative contributions of B cell subpopulations to BOS, however, remain unclear. Here, we provide a comprehensive analysis of cell population changes and their gene expression patterns during chronic rejection after orthotopic LTx in mice. Of 11 major cell types, Mzb1-expressing plasma cells (PCs) were the most prominently increased population in BOS lungs. These findings were validated in 2 different cohorts of human BOS after LTx. A Bhlhe41, Cxcr3, and Itgb1 triple-positive B cell subset, also expressing classical markers of the innate-like B-1 B cell population, served as the progenitor pool for Mzb1+ PCs. This subset accounted for the increase in IgG2c production within BOS lung grafts. A genetic lack of Igs decreased BOS severity after LTx. In summary, we provide a detailed analysis of cell population changes during BOS. IgG+ PCs and their progenitors — an innate B cell subpopulation — are the major source of local Ab production and a significant contributor to BOS after LTx.

Authors

Natalia F. Smirnova, Kent Riemondy, Marta Bueno, Susan Collins, Pavan Suresh, Xingan Wang, Kapil N. Patel, Carlyne Cool, Melanie Königshoff, Nirmal S. Sharma, Oliver Eickelberg

×

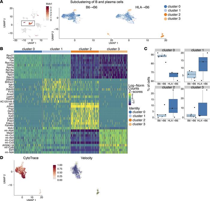
Figure 5

Heterogeneity of B cells and their progeny in the lung graft.

Options: View larger image (or click on image) Download as PowerPoint
Heterogeneity of B cells and their progeny in the lung graft.
(A) Unsupe...
(A) Unsupervised clustering of B and PCs in control (B6→B6) and BOS (HLA→B6) mouse lung grafts 1 month after LTx. (B) Heatmap showing most upregulated genes in the B and PC clusters. (C) Proportion of each cell type in control (B6→B6) and BOS (HLA→B6) lung grafts. (D) CytoTrace pseudotime analysis on the B and PC subclusters comparing total number of genes expressed in each cluster, and velocity analysis showing directionality from cluster-1 B cells to cluster - PCs.

Copyright © 2026 American Society for Clinical Investigation
ISSN 2379-3708

Sign up for email alerts