Go to The Journal of Clinical Investigation
  • About
  • Editors
  • Consulting Editors
  • For authors
  • Publication ethics
  • Publication alerts by email
  • Transfers
  • Advertising
  • Job board
  • Contact
  • Physician-Scientist Development
  • Current issue
  • Past issues
  • By specialty
    • COVID-19
    • Cardiology
    • Immunology
    • Metabolism
    • Nephrology
    • Oncology
    • Pulmonology
    • All ...
  • Videos
  • Collections
    • In-Press Preview
    • Resource and Technical Advances
    • Clinical Research and Public Health
    • Research Letters
    • Editorials
    • Perspectives
    • Physician-Scientist Development
    • Reviews
    • Top read articles

  • Current issue
  • Past issues
  • Specialties
  • In-Press Preview
  • Resource and Technical Advances
  • Clinical Research and Public Health
  • Research Letters
  • Editorials
  • Perspectives
  • Physician-Scientist Development
  • Reviews
  • Top read articles
  • About
  • Editors
  • Consulting Editors
  • For authors
  • Publication ethics
  • Publication alerts by email
  • Transfers
  • Advertising
  • Job board
  • Contact
Serial intravital imaging captures dynamic and functional endothelial remodeling with single-cell resolution
Dorinne Desposito, … , Young-Kwon Hong, Janos Peti-Peterdi
Dorinne Desposito, … , Young-Kwon Hong, Janos Peti-Peterdi
Published April 13, 2021
Citation Information: JCI Insight. 2021;6(10):e123392. https://doi.org/10.1172/jci.insight.123392.
View: Text | PDF
Resource and Technical Advance Nephrology

Serial intravital imaging captures dynamic and functional endothelial remodeling with single-cell resolution

  • Text
  • PDF
Abstract

Endothelial cells are important in the maintenance of healthy blood vessels and in the development of vascular diseases. However, the origin and dynamics of endothelial precursors and remodeling at the single-cell level have been difficult to study in vivo owing to technical limitations. Therefore, we aimed to develop a direct visual approach to track the fate and function of single endothelial cells over several days and weeks in the same vascular bed in vivo using multiphoton microscopy (MPM) of transgenic Cdh5-Confetti mice and the kidney glomerulus as a model. Individual cells of the vascular endothelial lineage were identified and tracked owing to their unique color combination, based on the random expression of cyan/green/yellow/red fluorescent proteins. Experimental hypertension, hyperglycemia, and laser-induced endothelial cell ablation rapidly increased the number of new glomerular endothelial cells that appeared in clusters of the same color, suggesting clonal cell remodeling by local precursors at the vascular pole. Furthermore, intravital MPM allowed the detection of distinct structural and functional alterations of proliferating endothelial cells. No circulating Cdh5-Confetti+ cells were found in the renal cortex. Moreover, the heart, lung, and kidneys showed more significant clonal endothelial cell expansion compared with the brain, pancreas, liver, and spleen. In summary, we have demonstrated that serial MPM of Cdh5-Confetti mice in vivo is a powerful technical advance to study endothelial remodeling and repair in the kidney and other organs under physiological and disease conditions.

Authors

Dorinne Desposito, Ina Maria Schiessl, Georgina Gyarmati, Anne Riquier-Brison, Audrey K. Izuhara, Hiroyuki Kadoya, Balint Der, Urvi Nikhil Shroff, Young-Kwon Hong, Janos Peti-Peterdi

×

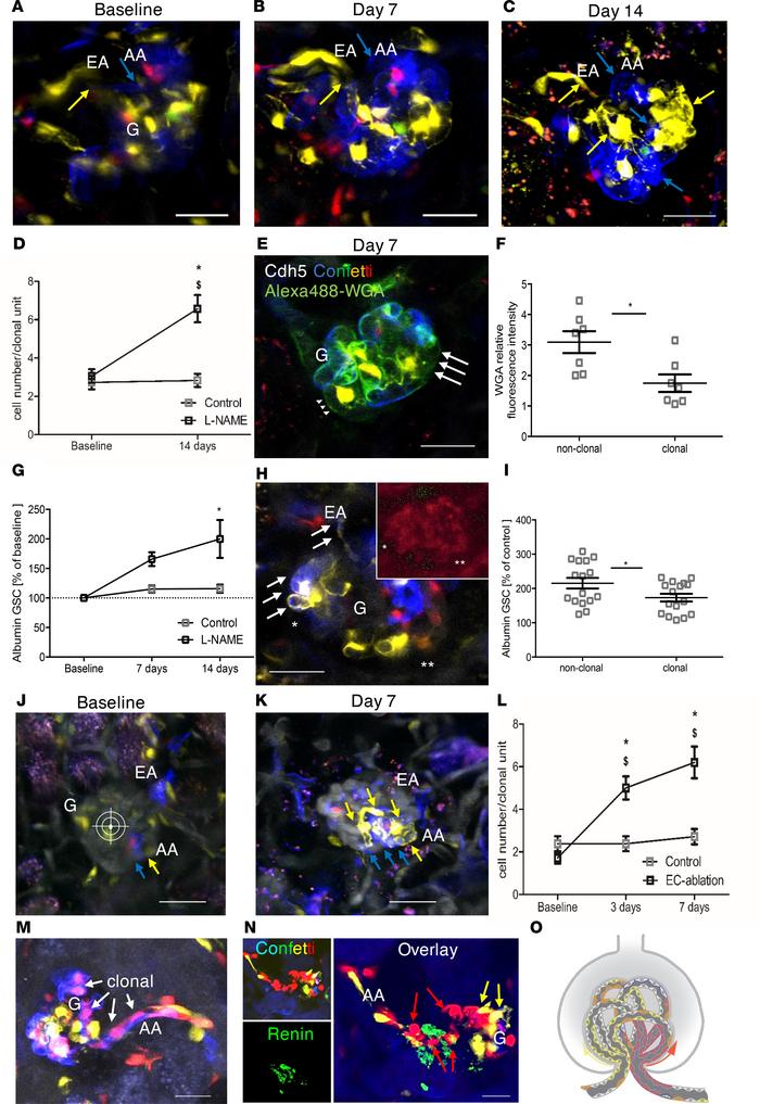
Figure 2

In vivo serial MPM imaging of the clonal expansion and function of local GEnC precursors.

Options: View larger image (or click on image) Download as PowerPoint
In vivo serial MPM imaging of the clonal expansion and function of local...
(A–C) Z-stack projection images of the same glomerulus at baseline (A) and at 7 (B) and 14 days (C) of continuous L-NAME treatment. Plasma was labeled with i.v. injected Alexa Fluor 680–albumin (gray). Arrows show blue (from afferent arteriole [AA]) and yellow (from efferent arteriole [EA]) clonal cell clusters derived from local blue/yellow EPCs in AA/EA, respectively. (D) Clonal cell expansion during hypertensive injury (n = 13, control, and n = 14, L-NAME glomeruli, n = 4–5 mice/group, using ANOVA with Tukey’s test). (E) In vivo staining of the endothelial glycocalyx in the same glomerulus as in B (Alexa488-WGA, green). Note the weak glycocalyx staining of YFP+ EPCs (arrows) compared with nonexpanding GEnCs (arrowheads). (F) Alexa Fluor 488-WGA fluorescence of nonclonal versus clonal GEnC regions (n = 3 mice, unpaired Student’s t test). (G) Progressive changes in albumin glomerular sieving coefficient (albumin GSC) (n = 6, control, and n = 12, L-NAME glomeruli, n = 5–7 mice/group, using ANOVA with Tukey’s test). (H) Albumin leakage (Alexa680-albumin, gray) into Bowman’s space from clonal (arrows) versus nonclonal capillary regions. Inset shows Alexa Fluor 680–albumin fluorescence with green dots equaling no signal, dark and blue dots equaling high signal. Note the higher urinary space albumin signal adjacent to nonclonal (**) compared with clonal capillaries (*). (I) Albumin GSC of nonclonal versus clonal GEnC areas (n = 6 mice, unpaired Student’s t test). (J and K) Z-stack projection images of the same glomerulus at baseline (J) and 7 days (K) after targeted laser-induced GEnC ablation. Clonal clusters derived from local yellow/blue EPCs at the vascular pole (arrows). (L) Clonal cell expansion after laser injury (n = 9, control, and n = 7, laser injury glomeruli, n = 3–4 mice/group using ANOVA with Tukey’s test). (M) Z-stack projection image of a multicolor (nonclonal) proximal AA transitioning into a clonal terminal AA and glomerulus (all cells are blue/red combination, arrows). (N) Renin immunofluorescence (green) with Confetti overlay confirming the terminal AA localization of clonal GEnCs (red/yellow arrows). (O) Schematic of EPCs localized at the glomerular vascular pole (terminal AA/EA in red/yellow, respectively) and their clonal propagation (arrows) into the glomerulus. Scale bars: 25 μm. Data are shown as the mean ± SEM. P < 0.05.

Copyright © 2025 American Society for Clinical Investigation
ISSN 2379-3708

Sign up for email alerts