Go to The Journal of Clinical Investigation
  • About
  • Editors
  • Consulting Editors
  • For authors
  • Publication ethics
  • Publication alerts by email
  • Transfers
  • Advertising
  • Job board
  • Contact
  • Physician-Scientist Development
  • Current issue
  • Past issues
  • By specialty
    • COVID-19
    • Cardiology
    • Immunology
    • Metabolism
    • Nephrology
    • Oncology
    • Pulmonology
    • All ...
  • Videos
  • Collections
    • In-Press Preview
    • Resource and Technical Advances
    • Clinical Research and Public Health
    • Research Letters
    • Editorials
    • Perspectives
    • Physician-Scientist Development
    • Reviews
    • Top read articles

  • Current issue
  • Past issues
  • Specialties
  • In-Press Preview
  • Resource and Technical Advances
  • Clinical Research and Public Health
  • Research Letters
  • Editorials
  • Perspectives
  • Physician-Scientist Development
  • Reviews
  • Top read articles
  • About
  • Editors
  • Consulting Editors
  • For authors
  • Publication ethics
  • Publication alerts by email
  • Transfers
  • Advertising
  • Job board
  • Contact
Nrf2 prevents Notch-induced insulin resistance and tumorigenesis in mice
Dionysios V. Chartoumpekis, Yoko Yagishita, Marco Fazzari, Dushani L. Palliyaguru, Uma N.M. Rao, Apostolos Zaravinos, Nicholas K.H. Khoo, Francisco J. Schopfer, Kurt R. Weiss, George K. Michalopoulos, Ian Sipula, Robert M. O’Doherty, Thomas W. Kensler, Nobunao Wakabayashi
Dionysios V. Chartoumpekis, Yoko Yagishita, Marco Fazzari, Dushani L. Palliyaguru, Uma N.M. Rao, Apostolos Zaravinos, Nicholas K.H. Khoo, Francisco J. Schopfer, Kurt R. Weiss, George K. Michalopoulos, Ian Sipula, Robert M. O’Doherty, Thomas W. Kensler, Nobunao Wakabayashi
View: Text | PDF
Research Article Metabolism Oncology

Nrf2 prevents Notch-induced insulin resistance and tumorigenesis in mice

  • Text
  • PDF
Abstract

Insulin resistance is associated with increased incidence and enhanced progression of cancers. However, little is known about strategies that can effectively ameliorate insulin resistance and consequently halt cancer progression. Herein, we propose that the transcription factor Nrf2 (also known as Nfe2l2) may be such a target, given its central role in disease prevention. To this end, we developed a mouse that overexpresses the Notch intracellular domain in adipocytes (AdNICD), leading to lipodystrophy-induced severe insulin resistance and subsequent development of sarcomas, as a model reflecting that Notch signaling is deregulated in cancers and shows positive associations with insulin resistance and fatty liver disease in humans. Nrf2 pathway activation was achieved by knocking down Keap1, a repressor of Nrf2, in the AdNICD background. Constitutively enhanced Nrf2 signaling in this setting led to prevention of hepatic steatosis, dyslipidemia, and insulin resistance by repressing hepatic lipogenic pathways and restoration of the hepatic fatty acid profile to control levels. This protective effect of Nrf2 against diabetes extended to significant reduction and delay in sarcoma incidence and latency. Our study highlights that the Nrf2 pathway, which has been induced by small molecules in clinical trials, is a potential therapeutic target against insulin resistance and subsequent risk of cancer.

Authors

Dionysios V. Chartoumpekis, Yoko Yagishita, Marco Fazzari, Dushani L. Palliyaguru, Uma N.M. Rao, Apostolos Zaravinos, Nicholas K.H. Khoo, Francisco J. Schopfer, Kurt R. Weiss, George K. Michalopoulos, Ian Sipula, Robert M. O’Doherty, Thomas W. Kensler, Nobunao Wakabayashi

×

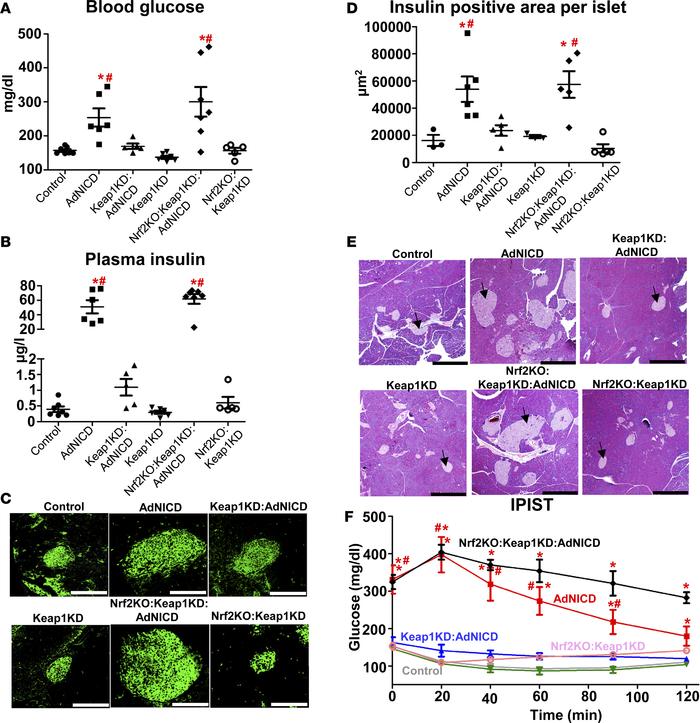
Figure 2

Nrf2 pathway activation protects AdNICD mice from insulin resistance.

Options: View larger image (or click on image) Download as PowerPoint
Nrf2 pathway activation protects AdNICD mice from insulin resistance.
(A...
(A) Fed blood glucose levels and (B) plasma insulin levels. (C) Representative images of immunofluorescent staining of insulin (green) in 3-month-old mice (scale bar: 50 μm) and (D) quantification of the insulin-positive area per islet. (E) Representative images of H&E-stained sections of pancreata of 3-month-old male mice. Arrowheads point to islets. Scale bar: 500 μm. (F) Blood glucose levels during an intraperitoneal insulin sensitivity test (IPIST) in 2-month-old mice of all genotypes. Control (n = 7), AdNICD (n = 4), Keap1KD:AdNICD (n = 5), Keap1KD (n = 6), Nrf2KO:Keap1KD:AdNICD (n = 5), Nrf2KO:Keap1KD (n = 5). All data represent mean ± SEM. *P < 0.05 compared with control mice; #P < 0.05 compared with Keap1KD:AdNICD mice, 1-way ANOVA (A, B, and D) and 2-way ANOVA (F).

Copyright © 2026 American Society for Clinical Investigation
ISSN 2379-3708

Sign up for email alerts