Go to The Journal of Clinical Investigation
  • About
  • Editors
  • Consulting Editors
  • For authors
  • Publication ethics
  • Publication alerts by email
  • Transfers
  • Advertising
  • Job board
  • Contact
  • Physician-Scientist Development
  • Current issue
  • Past issues
  • By specialty
    • COVID-19
    • Cardiology
    • Immunology
    • Metabolism
    • Nephrology
    • Oncology
    • Pulmonology
    • All ...
  • Videos
  • Collections
    • In-Press Preview
    • Resource and Technical Advances
    • Clinical Research and Public Health
    • Research Letters
    • Editorials
    • Perspectives
    • Physician-Scientist Development
    • Reviews
    • Top read articles

  • Current issue
  • Past issues
  • Specialties
  • In-Press Preview
  • Resource and Technical Advances
  • Clinical Research and Public Health
  • Research Letters
  • Editorials
  • Perspectives
  • Physician-Scientist Development
  • Reviews
  • Top read articles
  • About
  • Editors
  • Consulting Editors
  • For authors
  • Publication ethics
  • Publication alerts by email
  • Transfers
  • Advertising
  • Job board
  • Contact
LRH-1 regulates hepatic lipid homeostasis and maintains arachidonoyl phospholipid pools critical for phospholipid diversity
Diego A. Miranda, William C. Krause, Amaury Cazenave-Gassiot, Miyuki Suzawa, Hazel Escusa, Juat Chin Foo, Diyala S. Shihadih, Andreas Stahl, Mark Fitch, Edna Nyangau, Marc Hellerstein, Markus R. Wenk, David L. Silver, Holly A. Ingraham
Diego A. Miranda, William C. Krause, Amaury Cazenave-Gassiot, Miyuki Suzawa, Hazel Escusa, Juat Chin Foo, Diyala S. Shihadih, Andreas Stahl, Mark Fitch, Edna Nyangau, Marc Hellerstein, Markus R. Wenk, David L. Silver, Holly A. Ingraham
View: Text | PDF
Research Article Hepatology Metabolism

LRH-1 regulates hepatic lipid homeostasis and maintains arachidonoyl phospholipid pools critical for phospholipid diversity

  • Text
  • PDF
Abstract

Excess lipid accumulation is an early signature of nonalcoholic fatty liver disease (NAFLD). Although liver receptor homolog 1 (LRH-1) (encoded by NR5A2) is suppressed in human NAFLD, evidence linking this phospholipid-bound nuclear receptor to hepatic lipid metabolism is lacking. Here, we report an essential role for LRH-1 in hepatic lipid storage and phospholipid composition based on an acute hepatic KO of LRH-1 in adult mice (LRH-1AAV8-Cre mice). Indeed, LRH-1–deficient hepatocytes exhibited large cytosolic lipid droplets and increased triglycerides (TGs). LRH-1–deficient mice fed high-fat diet displayed macrovesicular steatosis, liver injury, and glucose intolerance, all of which were reversed or improved by expressing wild-type human LRH-1. While hepatic lipid synthesis decreased and lipid export remained unchanged in mutants, elevated circulating free fatty acid helped explain the lipid imbalance in LRH-1AAV8-Cre mice. Lipidomic and genomic analyses revealed that loss of LRH-1 disrupts hepatic phospholipid composition, leading to lowered arachidonoyl (AA) phospholipids due to repression of Elovl5 and Fads2, two critical genes in AA biosynthesis. Our findings reveal a role for the phospholipid sensor LRH-1 in maintaining adequate pools of hepatic AA phospholipids, further supporting the idea that phospholipid diversity is an important contributor to healthy hepatic lipid storage.

Authors

Diego A. Miranda, William C. Krause, Amaury Cazenave-Gassiot, Miyuki Suzawa, Hazel Escusa, Juat Chin Foo, Diyala S. Shihadih, Andreas Stahl, Mark Fitch, Edna Nyangau, Marc Hellerstein, Markus R. Wenk, David L. Silver, Holly A. Ingraham

×

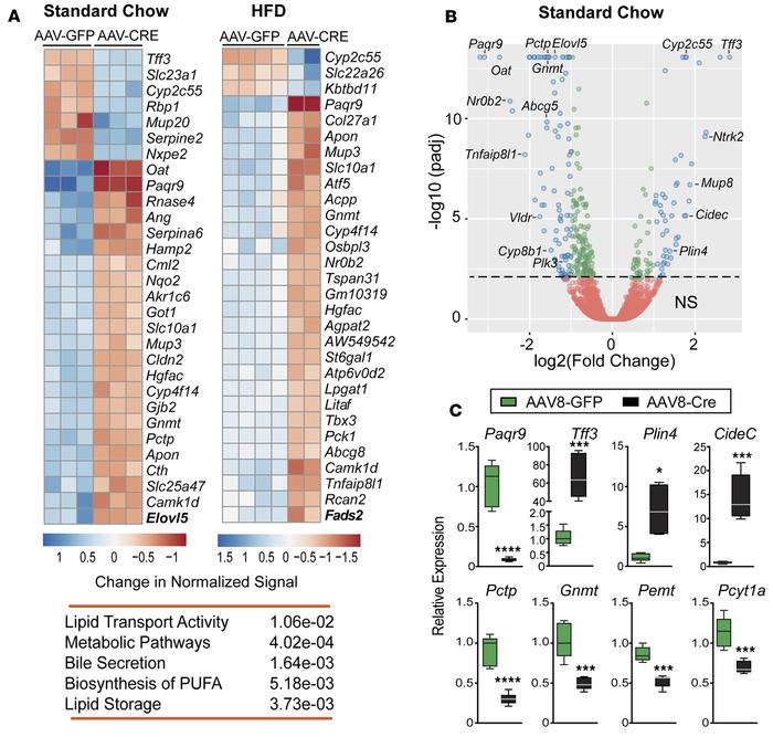
Figure 4

Lipid storage and phospholipid metabolic pathways are affected in Lrh-1AAV8-Cre mice.

Options: View larger image (or click on image) Download as PowerPoint
Lipid storage and phospholipid metabolic pathways are affected in Lrh-1A...
(A) Top 30 differentially expressed genes (DEGs) and significant KEGG pathways in livers of Lrh-1AAV8-Cre male mice fed standard diet (SD) or high-fat diet (HFD). (B) Volcano plot of DEGs between Lrh-1AAV8-GFP and Lrh-1AAV8-Cre mice fed SD, with DEGs of adjusted P < 0.01 (green circles) and those with adjusted P < 0.01 and absolute log2 fold change >1.0 (blue circles). Annotated genes include established LRH-1 targets (Cyp8b1, Nr0b2, and Plk3), top DEGs (Paqr9 and Tff3), and DEGs associated with lipid droplet size and formation (Plin4 and Cidec) and phospholipid biosynthesis (Pctp and Gnmt). (C) Validation of select DEGs by qPCR analysis in livers from Lrh-1AAV8-GFP and Lrh-1AAV8-Cre mice fed SD (Lrh-1AAV8-GFP, n = 5, and Lrh-1AAV8-Cre, n = 6). Error bars represent ± SEM. For box-and-whisker plots, maximum and minimum values are shown with median. *P < 0.05, ***P < 0.001, ****P < 0.0001, unpaired Student’s t test.

Copyright © 2026 American Society for Clinical Investigation
ISSN 2379-3708

Sign up for email alerts