Go to The Journal of Clinical Investigation
  • About
  • Editors
  • Consulting Editors
  • For authors
  • Publication ethics
  • Publication alerts by email
  • Transfers
  • Advertising
  • Job board
  • Contact
  • Physician-Scientist Development
  • Current issue
  • Past issues
  • By specialty
    • COVID-19
    • Cardiology
    • Immunology
    • Metabolism
    • Nephrology
    • Oncology
    • Pulmonology
    • All ...
  • Videos
  • Collections
    • In-Press Preview
    • Resource and Technical Advances
    • Clinical Research and Public Health
    • Research Letters
    • Editorials
    • Perspectives
    • Physician-Scientist Development
    • Reviews
    • Top read articles

  • Current issue
  • Past issues
  • Specialties
  • In-Press Preview
  • Resource and Technical Advances
  • Clinical Research and Public Health
  • Research Letters
  • Editorials
  • Perspectives
  • Physician-Scientist Development
  • Reviews
  • Top read articles
  • About
  • Editors
  • Consulting Editors
  • For authors
  • Publication ethics
  • Publication alerts by email
  • Transfers
  • Advertising
  • Job board
  • Contact
A type of human skin dendritic cell marked by CD5 is associated with the development of inflammatory skin disease
Daniel Korenfeld, Laurent Gorvel, Adiel Munk, Joshua Man, Andras Schaffer, Thomas Tung, Caroline Mann, Eynav Klechevsky
Daniel Korenfeld, Laurent Gorvel, Adiel Munk, Joshua Man, Andras Schaffer, Thomas Tung, Caroline Mann, Eynav Klechevsky
View: Text | PDF
Research Article Immunology Inflammation

A type of human skin dendritic cell marked by CD5 is associated with the development of inflammatory skin disease

  • Text
  • PDF
Abstract

Dendritic cells (DCs) are important in regulating immunity and tolerance and consist of functionally distinct subsets that differentially regulate T lymphocyte function. The underlying basis for this subset specificity is lacking, particularly in humans, where the classification of tissue DCs is currently incomplete. Examination of healthy human epidermal Langerhans cells and dermal skin cells revealed a tissue CD5-expressing DC subtype. The CD5+ DCs were potent inducers of cytotoxic T cells and Th22 cells. The products of these T cells, IL-22 and IFN-γ, play a key role in the pathogenesis of psoriasis. Remarkably, CD5+ DCs were significantly enriched in lesional psoriatic skin compared with distal tissues, suggesting their involvement in the disease. We show that CD5+ DCs can be differentiated from hematopoietic progenitor cells independently of the CD5– DCs. A progenitor population found in human cord blood and in the dermal skin layer, marked as CD34–CD123+CD117dimCD45RA+, was an immediate precursor of these CD11c+CD1c+CD5+ DCs. Overall, our discovery of the CD5-expressing DC subtype suggests that strategies to regulate their composition or function in the skin will represent an innovative approach for the treatment of immune-mediated disorders in and beyond the skin.

Authors

Daniel Korenfeld, Laurent Gorvel, Adiel Munk, Joshua Man, Andras Schaffer, Thomas Tung, Caroline Mann, Eynav Klechevsky

×

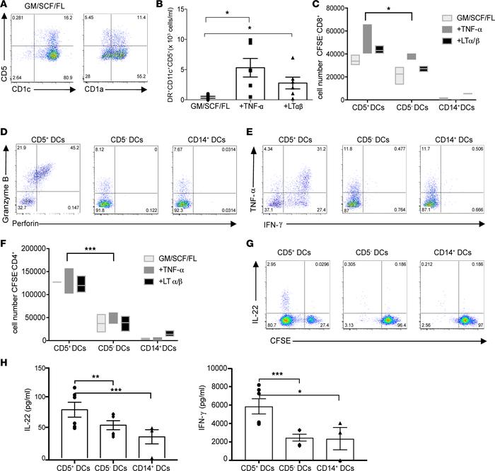
Figure 6

CD5 marks a functional terminally differentiated DC subset.

Options: View larger image (or click on image) Download as PowerPoint
CD5 marks a functional terminally differentiated DC subset.
(A) The plot...
(A) The plots show the frequency of CD11c+CD1a+CD5+ and CD11c+CD1c+CD5+ DCs obtained from cultures of cord blood CD34+CD117+CD123– cells with GM-CSF (GM), SCF, and FLT3-L (FL) on day 7. (B) The graph shows the number of CD11c+CD1c+CD5+ DCs on day 7 of culturing CD34+ HPCs with indicated cytokines (n = 6). (C) Day 12 in vitro CD1c+CD5+, CD1c+CD5–, or CD14+ DCs were sorted and cocultured with naive T cells. The graph shows the number of CD8+ T cells that diluted CFSE in response to different DC subsets from the different culture conditions. (D) Sorted in vitro DC subsets were cocultured with naive allogeneic CFSE-labeled T cells for 7 days (300 DCs: 1 × 105 T cells). CFSElo cells were analyzed for the expression of granzyme B and perforin. One of three experiments is shown. (E) Similar to D, the plot shows the expression of IFN-γ and TNF-α by naive CD8+ T cells that were primed by each in vitro DC subsets. One of 3 experiments is shown. (F) Similar to C, the graph shows the number of CD4+ T cells that diluted CFSE in response to different to different DC subsets from the different culture conditions. (G) Similar to D, the plot shows the fraction of CD4+ T cells that diluted CFSE and produced IL-22 following 6 days of priming with the different DCs subsets. One of 3 experiments is shown. (H) The plot shows IL-22 and IFN-γ production by CFSEloCD4+ T cells that were primed by each in vitro DC following reactivation by anti-CD3 and anti-CD28 mAbs for 18 hours (n = 6 for CD5+ and CD5–; n = 3 for CD14+ DCs). Data represent mean ± SEM (B, C, F, and H); *P < 0.05, **P < 0.01, ***P < 0.005, ****P < 0.0001 by paired Student’s t tests.

Copyright © 2026 American Society for Clinical Investigation
ISSN 2379-3708

Sign up for email alerts