Go to The Journal of Clinical Investigation
  • About
  • Editors
  • Consulting Editors
  • For authors
  • Publication ethics
  • Publication alerts by email
  • Transfers
  • Advertising
  • Job board
  • Contact
  • Physician-Scientist Development
  • Current issue
  • Past issues
  • By specialty
    • COVID-19
    • Cardiology
    • Immunology
    • Metabolism
    • Nephrology
    • Oncology
    • Pulmonology
    • All ...
  • Videos
  • Collections
    • In-Press Preview
    • Resource and Technical Advances
    • Clinical Research and Public Health
    • Research Letters
    • Editorials
    • Perspectives
    • Physician-Scientist Development
    • Reviews
    • Top read articles

  • Current issue
  • Past issues
  • Specialties
  • In-Press Preview
  • Resource and Technical Advances
  • Clinical Research and Public Health
  • Research Letters
  • Editorials
  • Perspectives
  • Physician-Scientist Development
  • Reviews
  • Top read articles
  • About
  • Editors
  • Consulting Editors
  • For authors
  • Publication ethics
  • Publication alerts by email
  • Transfers
  • Advertising
  • Job board
  • Contact
A type of human skin dendritic cell marked by CD5 is associated with the development of inflammatory skin disease
Daniel Korenfeld, Laurent Gorvel, Adiel Munk, Joshua Man, Andras Schaffer, Thomas Tung, Caroline Mann, Eynav Klechevsky
Daniel Korenfeld, Laurent Gorvel, Adiel Munk, Joshua Man, Andras Schaffer, Thomas Tung, Caroline Mann, Eynav Klechevsky
View: Text | PDF
Research Article Immunology Inflammation

A type of human skin dendritic cell marked by CD5 is associated with the development of inflammatory skin disease

  • Text
  • PDF
Abstract

Dendritic cells (DCs) are important in regulating immunity and tolerance and consist of functionally distinct subsets that differentially regulate T lymphocyte function. The underlying basis for this subset specificity is lacking, particularly in humans, where the classification of tissue DCs is currently incomplete. Examination of healthy human epidermal Langerhans cells and dermal skin cells revealed a tissue CD5-expressing DC subtype. The CD5+ DCs were potent inducers of cytotoxic T cells and Th22 cells. The products of these T cells, IL-22 and IFN-γ, play a key role in the pathogenesis of psoriasis. Remarkably, CD5+ DCs were significantly enriched in lesional psoriatic skin compared with distal tissues, suggesting their involvement in the disease. We show that CD5+ DCs can be differentiated from hematopoietic progenitor cells independently of the CD5– DCs. A progenitor population found in human cord blood and in the dermal skin layer, marked as CD34–CD123+CD117dimCD45RA+, was an immediate precursor of these CD11c+CD1c+CD5+ DCs. Overall, our discovery of the CD5-expressing DC subtype suggests that strategies to regulate their composition or function in the skin will represent an innovative approach for the treatment of immune-mediated disorders in and beyond the skin.

Authors

Daniel Korenfeld, Laurent Gorvel, Adiel Munk, Joshua Man, Andras Schaffer, Thomas Tung, Caroline Mann, Eynav Klechevsky

×

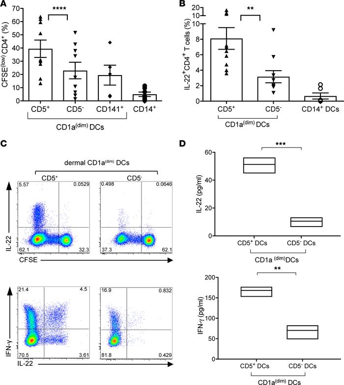
Figure 3

Dermal CD5+ DCs are superior to dermal CD5– DCs at inducing the proliferation and differentiation of Th22 cells.

Options: View larger image (or click on image) Download as PowerPoint
Dermal CD5+ DCs are superior to dermal CD5– DCs at inducing the prolifer...
(A) Proliferation of allogeneic naive CD4+ T cells primed with sorted CD40L-activated dermal CD5+ or CD5– CD1adim DCs, dermal CD1adimCD141+, or dermal CD14+ DCs was measured after 7 days by CFSE dilution using flow cytometry. The graph shows the frequency of the CFSEloCD3+CD4+ T cells (n = 10). Mean ± SD ± SEM for CD5+: 39.5% ± 19.8% ± 6.6%, CD5–: 22.9% ± 17% ± 7.6%, CD141+ DCs: 19.5% ± 17% ± 7.6%, CD14+ DCs: 5% ± 4.4% ± 1.65%. (B) CFSE-labeled sorted naive CD4+ T cells cultured for 6 days with CD40L-activated dermal CD1adimCD5+ or CD1adimCD5– DCs. CFSE dilution and cytoplasmic expression of IFN-γ and IL-22 were analyzed by flow cytometry after 5-hour stimulation with PMA and ionomycin. (C) The plot shows the frequency of IL-22–producing CD4+ T cells that were primed by the different skin DC subsets (n = 10). Top: The plot shows the frequency CD4+ T cells that diluted CFSE and express IL-22. Bottom: The plot shows the frequency of IFN-γ and IL-22–producing CFSEloCD4+ T cells. Data are representative of 7 independent experiments. (D) CFSEloCD4+ T cells, primed by either dermal CD1adimCD5+ or CD5– DCs, were sorted and restimulated with anti-CD3 and anti-CD28 mAbs for 18 hours. IL-22 and IFN-γ were measured by a Luminex multiplex bead assay (n = 3). One of 3 experiments is shown. Data represent mean ± SEM; **P < 0.01, ***P < 0.005, ****P < 0.0001 by paired Student’s t tests (A and C) or unpaired Student’s t tests (D).

Copyright © 2026 American Society for Clinical Investigation
ISSN 2379-3708

Sign up for email alerts