Go to The Journal of Clinical Investigation
  • About
  • Editors
  • Consulting Editors
  • For authors
  • Publication ethics
  • Publication alerts by email
  • Transfers
  • Advertising
  • Job board
  • Contact
  • Physician-Scientist Development
  • Current issue
  • Past issues
  • By specialty
    • COVID-19
    • Cardiology
    • Immunology
    • Metabolism
    • Nephrology
    • Oncology
    • Pulmonology
    • All ...
  • Videos
  • Collections
    • In-Press Preview
    • Resource and Technical Advances
    • Clinical Research and Public Health
    • Research Letters
    • Editorials
    • Perspectives
    • Physician-Scientist Development
    • Reviews
    • Top read articles

  • Current issue
  • Past issues
  • Specialties
  • In-Press Preview
  • Resource and Technical Advances
  • Clinical Research and Public Health
  • Research Letters
  • Editorials
  • Perspectives
  • Physician-Scientist Development
  • Reviews
  • Top read articles
  • About
  • Editors
  • Consulting Editors
  • For authors
  • Publication ethics
  • Publication alerts by email
  • Transfers
  • Advertising
  • Job board
  • Contact
Chronic cigarette smoke exposure induces systemic hypoxia that drives intestinal dysfunction
Michael Fricker, Bridie J. Goggins, Sean Mateer, Bernadette Jones, Richard Y. Kim, Shaan L. Gellatly, Andrew G. Jarnicki, Nicholas Powell, Brian G. Oliver, Graham Radford-Smith, Nicholas J. Talley, Marjorie M. Walker, Simon Keely, Philip M. Hansbro
Michael Fricker, Bridie J. Goggins, Sean Mateer, Bernadette Jones, Richard Y. Kim, Shaan L. Gellatly, Andrew G. Jarnicki, Nicholas Powell, Brian G. Oliver, Graham Radford-Smith, Nicholas J. Talley, Marjorie M. Walker, Simon Keely, Philip M. Hansbro
View: Text | PDF
Research Article Gastroenterology Pulmonology

Chronic cigarette smoke exposure induces systemic hypoxia that drives intestinal dysfunction

  • Text
  • PDF
Abstract

Crohn’s disease (CD) is a chronic inflammatory disease of the gastrointestinal tract (GIT). Cigarette smoke (CS) exposure and chronic obstructive pulmonary disease (COPD) are risk factors for CD, although the mechanisms involved are poorly understood. We employed a mouse model of CS-induced experimental COPD and clinical studies to examine these mechanisms. Concurrent with the development of pulmonary pathology and impaired gas exchange, CS-exposed mice developed CD-associated pathology in the colon and ileum, including gut mucosal tissue hypoxia, HIF-2 stabilization, inflammation, increased microvasculature, epithelial cell turnover, and decreased intestinal barrier function. Subsequent smoking cessation reduced GIT pathology, particularly in the ileum. Dimethyloxaloylglycine, a pan-prolyl hydroxylase inhibitor, ameliorated CS-induced GIT pathology independently of pulmonary pathology. Prior smoke exposure exacerbated intestinal pathology in 2,4,6-trinitrobenzenesulfonic acid–induced (TNBS-induced) colitis. Circulating vascular endothelial growth factor, a marker of systemic hypoxia, correlated with CS exposure and CD in mice and humans. Increased mucosal vascularisation was evident in ileum biopsies from CD patients who smoke compared with nonsmokers, supporting our preclinical data. We provide strong evidence that chronic CS exposure and, for the first time to our knowledge, associated impaired gas exchange cause systemic and intestinal ischemia, driving angiogenesis and GIT epithelial barrier dysfunction, resulting in increased risk and severity of CD.

Authors

Michael Fricker, Bridie J. Goggins, Sean Mateer, Bernadette Jones, Richard Y. Kim, Shaan L. Gellatly, Andrew G. Jarnicki, Nicholas Powell, Brian G. Oliver, Graham Radford-Smith, Nicholas J. Talley, Marjorie M. Walker, Simon Keely, Philip M. Hansbro

×

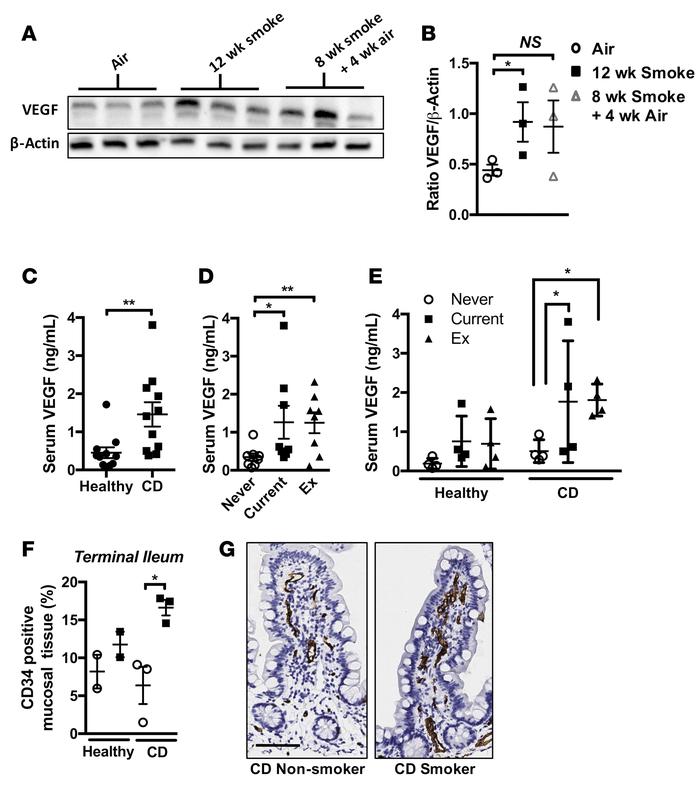
Figure 10

Serum VEGF is elevated in mice chronically exposed to CS and in current and former smokers with CD.

Options: View larger image (or click on image) Download as PowerPoint
Serum VEGF is elevated in mice chronically exposed to CS and in current ...
(A) Mice were exposed to normal air or CS for 12 weeks or CS for 8 weeks followed by 4 weeks normal air. Immunoblotting of serum for VEGF. (B) Densitometric analysis of immunoblotting revealed elevated levels of serum VEGF in CS-exposed groups compared with normal air–exposed controls (n = 3). (C) Serum VEGF was elevated in the serum of human CD patients compared with healthy controls (n = 12). (D) Serum VEGF is elevated in smokers and ex-smokers compared with never-smokers (both healthy and CD) (n = 8). (E) Current or former smokers with CD show significantly elevated serum VEGF (n = 4). (F) Total CD34 signal as a percentage of tissue area in surface mucosal biopsies from the terminal ileum of healthy nonsmoker, healthy smoker, CD nonsmoker, and CD smoker patients was quantified (n = 2–3). (G) Representative photomicrographs of terminal ileum mucosal biopsies stained for CD34 (scale bar: 50 μM). *P ≤ 0.05, **P ≤ 0.01. Student’s unpaired 2-tailed t test used for comparisons of 2 groups, 1-way ANOVA with Tukey’s post-hoc was used whenever more than 2 experimental groups were compared.

Copyright © 2026 American Society for Clinical Investigation
ISSN 2379-3708

Sign up for email alerts