Go to The Journal of Clinical Investigation
  • About
  • Editors
  • Consulting Editors
  • For authors
  • Publication ethics
  • Publication alerts by email
  • Transfers
  • Advertising
  • Job board
  • Contact
  • Physician-Scientist Development
  • Current issue
  • Past issues
  • By specialty
    • COVID-19
    • Cardiology
    • Immunology
    • Metabolism
    • Nephrology
    • Oncology
    • Pulmonology
    • All ...
  • Videos
  • Collections
    • In-Press Preview
    • Resource and Technical Advances
    • Clinical Research and Public Health
    • Research Letters
    • Editorials
    • Perspectives
    • Physician-Scientist Development
    • Reviews
    • Top read articles

  • Current issue
  • Past issues
  • Specialties
  • In-Press Preview
  • Resource and Technical Advances
  • Clinical Research and Public Health
  • Research Letters
  • Editorials
  • Perspectives
  • Physician-Scientist Development
  • Reviews
  • Top read articles
  • About
  • Editors
  • Consulting Editors
  • For authors
  • Publication ethics
  • Publication alerts by email
  • Transfers
  • Advertising
  • Job board
  • Contact
Chronic cigarette smoke exposure induces systemic hypoxia that drives intestinal dysfunction
Michael Fricker, Bridie J. Goggins, Sean Mateer, Bernadette Jones, Richard Y. Kim, Shaan L. Gellatly, Andrew G. Jarnicki, Nicholas Powell, Brian G. Oliver, Graham Radford-Smith, Nicholas J. Talley, Marjorie M. Walker, Simon Keely, Philip M. Hansbro
Michael Fricker, Bridie J. Goggins, Sean Mateer, Bernadette Jones, Richard Y. Kim, Shaan L. Gellatly, Andrew G. Jarnicki, Nicholas Powell, Brian G. Oliver, Graham Radford-Smith, Nicholas J. Talley, Marjorie M. Walker, Simon Keely, Philip M. Hansbro
View: Text | PDF
Research Article Gastroenterology Pulmonology

Chronic cigarette smoke exposure induces systemic hypoxia that drives intestinal dysfunction

  • Text
  • PDF
Abstract

Crohn’s disease (CD) is a chronic inflammatory disease of the gastrointestinal tract (GIT). Cigarette smoke (CS) exposure and chronic obstructive pulmonary disease (COPD) are risk factors for CD, although the mechanisms involved are poorly understood. We employed a mouse model of CS-induced experimental COPD and clinical studies to examine these mechanisms. Concurrent with the development of pulmonary pathology and impaired gas exchange, CS-exposed mice developed CD-associated pathology in the colon and ileum, including gut mucosal tissue hypoxia, HIF-2 stabilization, inflammation, increased microvasculature, epithelial cell turnover, and decreased intestinal barrier function. Subsequent smoking cessation reduced GIT pathology, particularly in the ileum. Dimethyloxaloylglycine, a pan-prolyl hydroxylase inhibitor, ameliorated CS-induced GIT pathology independently of pulmonary pathology. Prior smoke exposure exacerbated intestinal pathology in 2,4,6-trinitrobenzenesulfonic acid–induced (TNBS-induced) colitis. Circulating vascular endothelial growth factor, a marker of systemic hypoxia, correlated with CS exposure and CD in mice and humans. Increased mucosal vascularisation was evident in ileum biopsies from CD patients who smoke compared with nonsmokers, supporting our preclinical data. We provide strong evidence that chronic CS exposure and, for the first time to our knowledge, associated impaired gas exchange cause systemic and intestinal ischemia, driving angiogenesis and GIT epithelial barrier dysfunction, resulting in increased risk and severity of CD.

Authors

Michael Fricker, Bridie J. Goggins, Sean Mateer, Bernadette Jones, Richard Y. Kim, Shaan L. Gellatly, Andrew G. Jarnicki, Nicholas Powell, Brian G. Oliver, Graham Radford-Smith, Nicholas J. Talley, Marjorie M. Walker, Simon Keely, Philip M. Hansbro

×

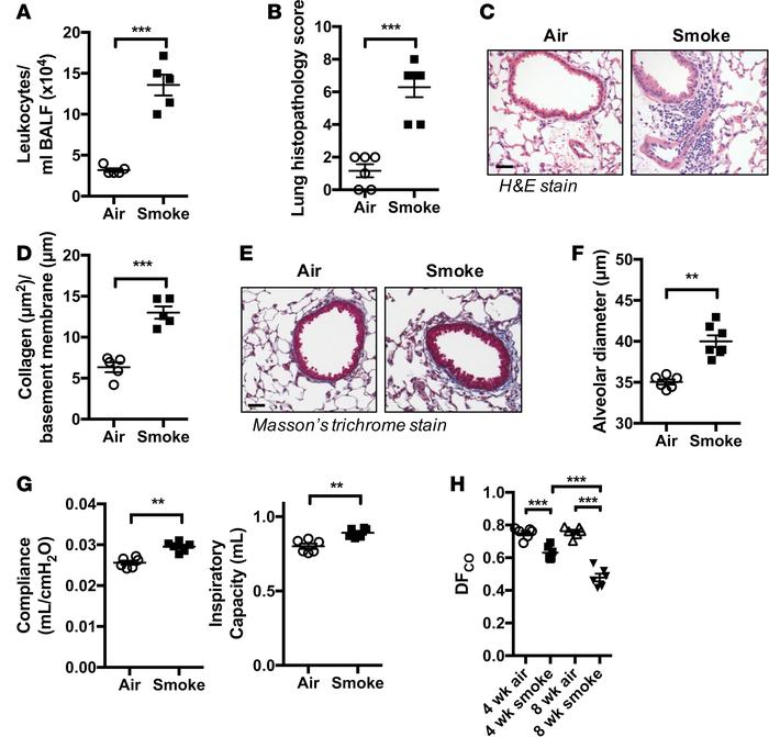
Figure 1

Chronic CS exposure induces experimental COPD and impairs gas exchange in the lung.

Options: View larger image (or click on image) Download as PowerPoint
Chronic CS exposure induces experimental COPD and impairs gas exchange i...
Mice were exposed through the nose only to CS for 8 weeks to induce experimental COPD. (A) Bronchoalveolar lavage was performed and total airway leukocytes enumerated (n = 5). (B) Formalin fixed lung tissue was H&E stained and evaluated by histopathological scoring for the presence of inflammatory cells in peribronchial, perivascular, and alveolar regions (n = 6). (C) Representative H&E-stained tissue sections showing increased immune cell accumulation in peribronchial and perivascular areas of lungs of CS-exposed mice (scale bar: 50 μM). (D) Quantification of collagen deposition around small airways (perimeter ≤ 1,000 μM) indicating airway remodeling (n = 5). (E) Representative images of lung sections stained with Masson’s trichrome used for airway collagen quantification (scale bar: 50 μM). (F) CS-induced emphysema-like alveolar enlargement (n = 6-7). (G) Impaired lung function in terms of increased lung compliance and inspiratory capacity in experimental COPD (n = 6–7). (H) Mice were exposed to CS for 4 or 8 weeks to drive the development (4 weeks) and establishment (8 weeks) of experimental COPD, with reduced DFCO demonstrating impaired gas exchange in experimental COPD (n = 6). **P ≤ 0.01, ***P ≤ 0.001 air vs. smoke. Student’s unpaired 2-tailed t test used for comparisons of 2 groups, 1-way ANOVA with Tukey’s post-hoc was used whenever more than 2 experimental groups were compared.

Copyright © 2026 American Society for Clinical Investigation
ISSN 2379-3708

Sign up for email alerts