Go to The Journal of Clinical Investigation
  • About
  • Editors
  • Consulting Editors
  • For authors
  • Publication ethics
  • Publication alerts by email
  • Transfers
  • Advertising
  • Job board
  • Contact
  • Physician-Scientist Development
  • Current issue
  • Past issues
  • By specialty
    • COVID-19
    • Cardiology
    • Immunology
    • Metabolism
    • Nephrology
    • Oncology
    • Pulmonology
    • All ...
  • Videos
  • Collections
    • In-Press Preview
    • Resource and Technical Advances
    • Clinical Research and Public Health
    • Research Letters
    • Editorials
    • Perspectives
    • Physician-Scientist Development
    • Reviews
    • Top read articles

  • Current issue
  • Past issues
  • Specialties
  • In-Press Preview
  • Resource and Technical Advances
  • Clinical Research and Public Health
  • Research Letters
  • Editorials
  • Perspectives
  • Physician-Scientist Development
  • Reviews
  • Top read articles
  • About
  • Editors
  • Consulting Editors
  • For authors
  • Publication ethics
  • Publication alerts by email
  • Transfers
  • Advertising
  • Job board
  • Contact
High pathogen burden in childhood promotes the development of unconventional innate-like CD8+ T cells
Yves T. Falanga, Michela Frascoli, Yasin Kaymaz, Catherine Forconi, John Michael Ong’echa, Jeffrey A. Bailey, Leslie J. Berg, Ann M. Moormann
Yves T. Falanga, Michela Frascoli, Yasin Kaymaz, Catherine Forconi, John Michael Ong’echa, Jeffrey A. Bailey, Leslie J. Berg, Ann M. Moormann
View: Text | PDF
Research Article Immunology Infectious disease

High pathogen burden in childhood promotes the development of unconventional innate-like CD8+ T cells

  • Text
  • PDF
Abstract

Cellular and humoral constituents of the immune system differ significantly between children and adults, yet very little is known about the impact of early-life pathogen exposure on this immunologic transition. We examined CD4+ and CD8+ T cell subsets defined by CCR7 and CD45RA expression in two longitudinal pediatric cohorts experiencing divergent levels of pathogen burden. Using multiparameter flow cytometry, along with serological, cytokine, and transcriptomic data, we show that cumulative pathogen burden promotes the development of atypical CD8dim T cells with an innate-like profile (Granzyme Bhi, IFNγlow, TNFαlow, PLFZhi, ID2hi, IKZF2hi) in contrast to age-matched children residing in a low pathogen–exposure area who display a more conventional CD8bright profile (IFNγ+, TNFα+, CCL4+). Furthermore, these unconventional T cells had stunted proliferation, distinct transcriptional programs, and impaired T cell receptor signaling and were enriched in hallmark TNFα, NF-κB, and IL-6 gene signaling pathways, reminiscent of NK cells and type-1 innate lymphoid cells. Our findings suggest that these unconventional CD8dim T cells arise in a very particular immunological context and may provide a deeper understanding of the heterogeneity in human immune responses.

Authors

Yves T. Falanga, Michela Frascoli, Yasin Kaymaz, Catherine Forconi, John Michael Ong’echa, Jeffrey A. Bailey, Leslie J. Berg, Ann M. Moormann

×

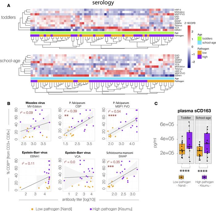
Figure 3

Children living in areas of elevated pathogen burden develop distinctive serological and plasma cytokine profiles.

Options: View larger image (or click on image) Download as PowerPoint
Children living in areas of elevated pathogen burden develop distinctive...
Serum antibody titers and plasma analytes were measured at a 4-year interval (toddlers to school-age) coinciding with T cell subset assays. Immunity to vaccine antigens, measles, and tetanus were measured as controls (Nandi, n = 33; Kisumu, n = 31). Antibody titers (IgG) specific for Pf (HPR-II, MSP1-FVO, CSP), measles virus (edmonston vaccine strain), Clostridium tetani (tetanus), Schistosoma mansoni (SWAP), and EBV (EAD, ZEBRA, VCA, EBNA1) were measured using multiplex conjugated-bead suspension assay. (A) Heatmap of scaled antibody titers (Z score). Pathogen burden is represented with orange (low, Nandi) and purple (high, Kisumu). Data generated from 1 experiment measuring plasma antibody titers from patients. (B) Dotplots (and 95% CI) representing the association between proportion of CD3+ CD8dim T cells and pathogen-specific antibody titers in school-age children. Solid lines represent best-fit regression line and coefficient of determination (r2), and P values are displayed (*P < 0.05, ***P < 0.001, ****P < 0.0001). (C) Steady-state plasma sCD163 levels from toddlers and school-age children. Boxplot (median and 95% IQR) displays the relative amount of sCD163 (pg/ml) (Nandi, n = 14; Kisumu, n = 15). Black dots are values from individual children. Two-way ANOVA with Sidak multiple comparison post test was used to analyze statistical significance for the 51 analytes measured in the two groups of divergent pathogen exposure. Data generated from one experiment measuring plasma analytes titers from 29 patients.

Copyright © 2026 American Society for Clinical Investigation
ISSN 2379-3708

Sign up for email alerts