Go to The Journal of Clinical Investigation
  • About
  • Editors
  • Consulting Editors
  • For authors
  • Publication ethics
  • Publication alerts by email
  • Transfers
  • Advertising
  • Job board
  • Contact
  • Physician-Scientist Development
  • Current issue
  • Past issues
  • By specialty
    • COVID-19
    • Cardiology
    • Immunology
    • Metabolism
    • Nephrology
    • Oncology
    • Pulmonology
    • All ...
  • Videos
  • Collections
    • In-Press Preview
    • Resource and Technical Advances
    • Clinical Research and Public Health
    • Research Letters
    • Editorials
    • Perspectives
    • Physician-Scientist Development
    • Reviews
    • Top read articles

  • Current issue
  • Past issues
  • Specialties
  • In-Press Preview
  • Resource and Technical Advances
  • Clinical Research and Public Health
  • Research Letters
  • Editorials
  • Perspectives
  • Physician-Scientist Development
  • Reviews
  • Top read articles
  • About
  • Editors
  • Consulting Editors
  • For authors
  • Publication ethics
  • Publication alerts by email
  • Transfers
  • Advertising
  • Job board
  • Contact
Lung vaso-occlusion in sickle cell disease mediated by arteriolar neutrophil-platelet microemboli
Margaret F. Bennewitz, Maritza A. Jimenez, Ravi Vats, Egemen Tutuncuoglu, Jude Jonassaint, Gregory J. Kato, Mark T. Gladwin, Prithu Sundd
Margaret F. Bennewitz, Maritza A. Jimenez, Ravi Vats, Egemen Tutuncuoglu, Jude Jonassaint, Gregory J. Kato, Mark T. Gladwin, Prithu Sundd
View: Text | PDF
Research Article Hematology Inflammation

Lung vaso-occlusion in sickle cell disease mediated by arteriolar neutrophil-platelet microemboli

  • Text
  • PDF
Abstract

In patients with sickle cell disease (SCD), the polymerization of intraerythrocytic hemoglobin S promotes downstream vaso-occlusive events in the microvasculature. While vaso-occlusion is known to occur in the lung, often in the context of systemic vaso-occlusive crisis and the acute chest syndrome, the pathophysiological mechanisms that incite lung injury are unknown. We used intravital microscopy of the lung in transgenic humanized SCD mice to monitor acute vaso-occlusive events following an acute dose of systemic lipopolysaccharide sufficient to trigger events in SCD but not control mice. We observed cellular microembolism of precapillary pulmonary arteriolar bottlenecks by neutrophil-platelet aggregates. Blood from SCD patients was next studied under flow in an in vitro microfluidic system. Similar to the pulmonary circulation, circulating platelets nucleated around arrested neutrophils, translating to a greater number and duration of neutrophil-platelet interactions compared with normal human blood. Inhibition of platelet P-selectin with function-blocking antibody attenuated the neutrophil-platelet interactions in SCD patient blood in vitro and resolved pulmonary arteriole microembolism in SCD mice in vivo. These results establish the relevance of neutrophil-platelet aggregate formation in lung arterioles in promoting lung vaso-occlusion in SCD and highlight the therapeutic potential of targeting platelet adhesion molecules to prevent acute chest syndrome.

Authors

Margaret F. Bennewitz, Maritza A. Jimenez, Ravi Vats, Egemen Tutuncuoglu, Jude Jonassaint, Gregory J. Kato, Mark T. Gladwin, Prithu Sundd

×

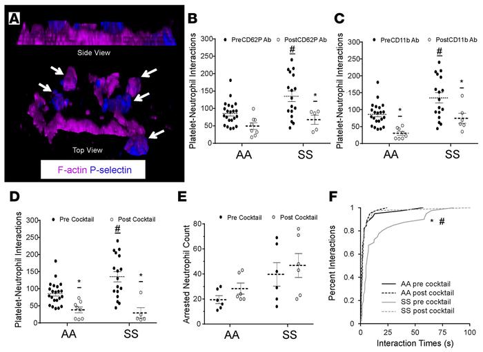
Figure 4

Neutrophil-platelet aggregation in sickle cell disease (SCD) human blood is platelet P-selectin dependent.

Options: View larger image (or click on image) Download as PowerPoint
Neutrophil-platelet aggregation in sickle cell disease (SCD) human blood...
African American control (AA) and steady-state SCD (SS) human whole blood with or without addition of function blocking mAbs against P-selectin and/or Mac-1 was perfused through micro-channels presenting P-selectin, ICAM-1, and IL-8, and interactions of platelets with arrested neutrophils were monitored using quantitative microfluidic fluorescence microscopy (qMFM). (A) Structured illumination micrograph of platelets nucleated on an arrested neutrophil in SCD blood. F-actin (purple) can be seen throughout the outer ring (lamellipodium) of the arrested neutrophil and within the nucleating platelets. CD62P (blue) is expressed primarily on the platelets. Platelets are marked with white arrows. See also Supplemental Video 19. (B) Effect of platelet P-selectin inhibition on total platelet interactions with arrested neutrophils. (C) Effect of Mac-1 inhibition on total platelet interactions with arrested neutrophils. (D and E) Effect of simultaneous inhibition of platelet P-selectin and neutrophil Mac-1 on (D) total platelet interactions with arrested neutrophils and (E) total number of arrested neutrophils. (F) Effect of simultaneous inhibition of P-selectin and Mac-1 on the lifetime of platelet-neutrophil interactions. The median lifetime was ~1.8 seconds (control before Ab cocktail treatment [AA pre cocktail], control after cocktail [AA post cocktail], and SCD after cocktail [SS post cocktail]) vs. 5 seconds (SCD before cocktail [SS pre cocktail]). The data for AA pre and SS pre shown in F are not the same as the data in Figure 3G; the 2 sets of data were generated using a separate set of experiments. Wall shear stress: 6 dyn/cm2. FOV: ~14,520 μm2. B–D representative of 10 experiments with 4 control and 5 SCD patients; E and F representative of 6 experiments with 3 control and 3 SCD patients. Data represent mean ± SEM. Means in B–E were compared using Student’s t test with Bonferroni correction. Interaction times in F were compared using the nonparametric Kruskal-Wallis H test. Each data point in B–E (black circles, pre-Ab treatment; white circles, post-Ab treatment) represents a single field of view (FOV), and observations were made using multiple FOVs in individual experiments. #P < 0.05 when comparing control with SCD; *P < 0.05 when comparing pre- and post-Ab treatment. Wall shear stress: 6 dyn/cm2. FOV: ~14,520 μm2.

Copyright © 2026 American Society for Clinical Investigation
ISSN 2379-3708

Sign up for email alerts