Go to The Journal of Clinical Investigation
  • About
  • Editors
  • Consulting Editors
  • For authors
  • Publication ethics
  • Publication alerts by email
  • Transfers
  • Advertising
  • Job board
  • Contact
  • Physician-Scientist Development
  • Current issue
  • Past issues
  • By specialty
    • COVID-19
    • Cardiology
    • Immunology
    • Metabolism
    • Nephrology
    • Oncology
    • Pulmonology
    • All ...
  • Videos
  • Collections
    • In-Press Preview
    • Resource and Technical Advances
    • Clinical Research and Public Health
    • Research Letters
    • Editorials
    • Perspectives
    • Physician-Scientist Development
    • Reviews
    • Top read articles

  • Current issue
  • Past issues
  • Specialties
  • In-Press Preview
  • Resource and Technical Advances
  • Clinical Research and Public Health
  • Research Letters
  • Editorials
  • Perspectives
  • Physician-Scientist Development
  • Reviews
  • Top read articles
  • About
  • Editors
  • Consulting Editors
  • For authors
  • Publication ethics
  • Publication alerts by email
  • Transfers
  • Advertising
  • Job board
  • Contact
Induced regulatory T cells in allograft tolerance via transient mixed chimerism
Kiyohiko Hotta, Akihiro Aoyama, Tetsu Oura, Yohei Yamada, Makoto Tonsho, Kyu Ha Huh, Kento Kawai, David Schoenfeld, James S. Allan, Joren C. Madsen, Gilles Benichou, Rex-Neal Smith, Robert B. Colvin, David H. Sachs, A. Benedict Cosimi, Tatsuo Kawai
Kiyohiko Hotta, Akihiro Aoyama, Tetsu Oura, Yohei Yamada, Makoto Tonsho, Kyu Ha Huh, Kento Kawai, David Schoenfeld, James S. Allan, Joren C. Madsen, Gilles Benichou, Rex-Neal Smith, Robert B. Colvin, David H. Sachs, A. Benedict Cosimi, Tatsuo Kawai
View: Text | PDF
Research Article Immunology Transplantation

Induced regulatory T cells in allograft tolerance via transient mixed chimerism

  • Text
  • PDF
Abstract

Successful induction of allograft tolerance has been achieved in nonhuman primates (NHPs) and humans via induction of transient hematopoietic chimerism. Since allograft tolerance was achieved in these recipients without durable chimerism, peripheral mechanisms are postulated to play a major role. Here, we report our studies of T cell immunity in NHP recipients that achieved long-term tolerance versus those that rejected the allograft (AR). All kidney, heart, and lung transplant recipients underwent simultaneous or delayed donor bone marrow transplantation (DBMT) following conditioning with a nonmyeloablative regimen. After DBMT, mixed lymphocyte culture with CFSE consistently revealed donor-specific loss of CD8+ T cell responses in tolerant (TOL) recipients, while marked CD4+ T cell proliferation in response to donor antigens was found to persist. Interestingly, a significant proportion of the proliferated CD4+ cells were FOXP3+ in TOL recipients, but not in AR or naive NHPs. In TOL recipients, CD4+FOXP3+ cell proliferation against donor antigens was greater than that observed against third-party antigens. Finally, the expanded Tregs appeared to be induced Tregs (iTregs) that were converted from non-Tregs. These data provide support for the hypothesis that specific induction of iTregs by donor antigens is key to long-term allograft tolerance induced by transient mixed chimerism.

Authors

Kiyohiko Hotta, Akihiro Aoyama, Tetsu Oura, Yohei Yamada, Makoto Tonsho, Kyu Ha Huh, Kento Kawai, David Schoenfeld, James S. Allan, Joren C. Madsen, Gilles Benichou, Rex-Neal Smith, Robert B. Colvin, David H. Sachs, A. Benedict Cosimi, Tatsuo Kawai

×

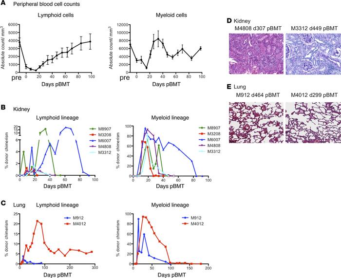
Figure 2

Chimerism and histopathology of allografts in the tolerant recipients.

Options: View larger image (or click on image) Download as PowerPoint
Chimerism and histopathology of allografts in the tolerant recipients.
A...
After conditioning, recipients developed transient pancytopenia but recovered by day 30 in the lymphoid cells and by day 20 in the myeloid cells (A); n = 9. Tolerant (TOL) recipients of kidney (B) and lung (C) allografts developed multilineage chimerism in both lymphoid and myeloid lineages. Chimerism in these recipients typically disappeared by day 60 after donor bone marrow transplantation, except for M4012 whose lymphoid chimerism remained detectable (around 5%) until his euthanasia on day 299. Representative biopsies or autopsies of the kidney (D) and the lung allografts (E) in the TOL recipients are shown. No diagnostic abnormality was found in either the kidney or lung allografts. Original magnification, ×100.

Copyright © 2026 American Society for Clinical Investigation
ISSN 2379-3708

Sign up for email alerts