Go to The Journal of Clinical Investigation
  • About
  • Editors
  • Consulting Editors
  • For authors
  • Publication ethics
  • Publication alerts by email
  • Transfers
  • Advertising
  • Job board
  • Contact
  • Physician-Scientist Development
  • Current issue
  • Past issues
  • By specialty
    • COVID-19
    • Cardiology
    • Immunology
    • Metabolism
    • Nephrology
    • Oncology
    • Pulmonology
    • All ...
  • Videos
  • Collections
    • In-Press Preview
    • Resource and Technical Advances
    • Clinical Research and Public Health
    • Research Letters
    • Editorials
    • Perspectives
    • Physician-Scientist Development
    • Reviews
    • Top read articles

  • Current issue
  • Past issues
  • Specialties
  • In-Press Preview
  • Resource and Technical Advances
  • Clinical Research and Public Health
  • Research Letters
  • Editorials
  • Perspectives
  • Physician-Scientist Development
  • Reviews
  • Top read articles
  • About
  • Editors
  • Consulting Editors
  • For authors
  • Publication ethics
  • Publication alerts by email
  • Transfers
  • Advertising
  • Job board
  • Contact
Cellular immune endophenotypes separating early and late-onset myasthenia gravis
Jakob Theorell, Nicolas Ruffin, Andrew Fower, Chiara Sorini, Philip Ambrose, Valentina Damato, Lahiru Handunnetthi, Isabel Leite, Sarosh R. Irani, Susanna Brauner, Adam E. Handel, Fredrik Piehl
Jakob Theorell, Nicolas Ruffin, Andrew Fower, Chiara Sorini, Philip Ambrose, Valentina Damato, Lahiru Handunnetthi, Isabel Leite, Sarosh R. Irani, Susanna Brauner, Adam E. Handel, Fredrik Piehl
View: Text | PDF
Research Article Immunology Neuroscience

Cellular immune endophenotypes separating early and late-onset myasthenia gravis

  • Text
  • PDF
Abstract

The 2 main subgroups of autoimmune myasthenia gravis, a neuromuscular junction disorder associated with muscle weakness, are early- and late-onset forms, defined by onset before or after 50 years of age. Both carry acetylcholine-receptor autoantibodies but differ in sex ratios, genetics, and occurrence of disease-specific thymus inflammation. To distinguish the 2 forms by cellular immune phenotyping, we applied multimodal techniques, including deep spectral cytometric phenotyping and single-cell sequencing. Analysis of 2 independent cohorts identified immunological differences driven by 3 main lymphocyte populations. Lower frequencies of mucosa-associated invariant T cells and naive CD8+ T cells were observed in late-onset myasthenia, suggesting enhanced immune senescence. A highly differentiated, canonical NK cell population was reduced in early-onset myasthenia and negatively correlated with the degree of thymic hyperplasia. Using only the frequency of these 3 populations, correct myasthenia subgroup assignment could be predicted with 90% accuracy. These distinct immunocellular endophenotypes for early- and late-onset disease suggest differences in immunopathogenic processes. Along with demographic factors and other disease subgroup–specific features, the frequency of the identified cell subpopulations may improve clinical classification.

Authors

Jakob Theorell, Nicolas Ruffin, Andrew Fower, Chiara Sorini, Philip Ambrose, Valentina Damato, Lahiru Handunnetthi, Isabel Leite, Sarosh R. Irani, Susanna Brauner, Adam E. Handel, Fredrik Piehl

×

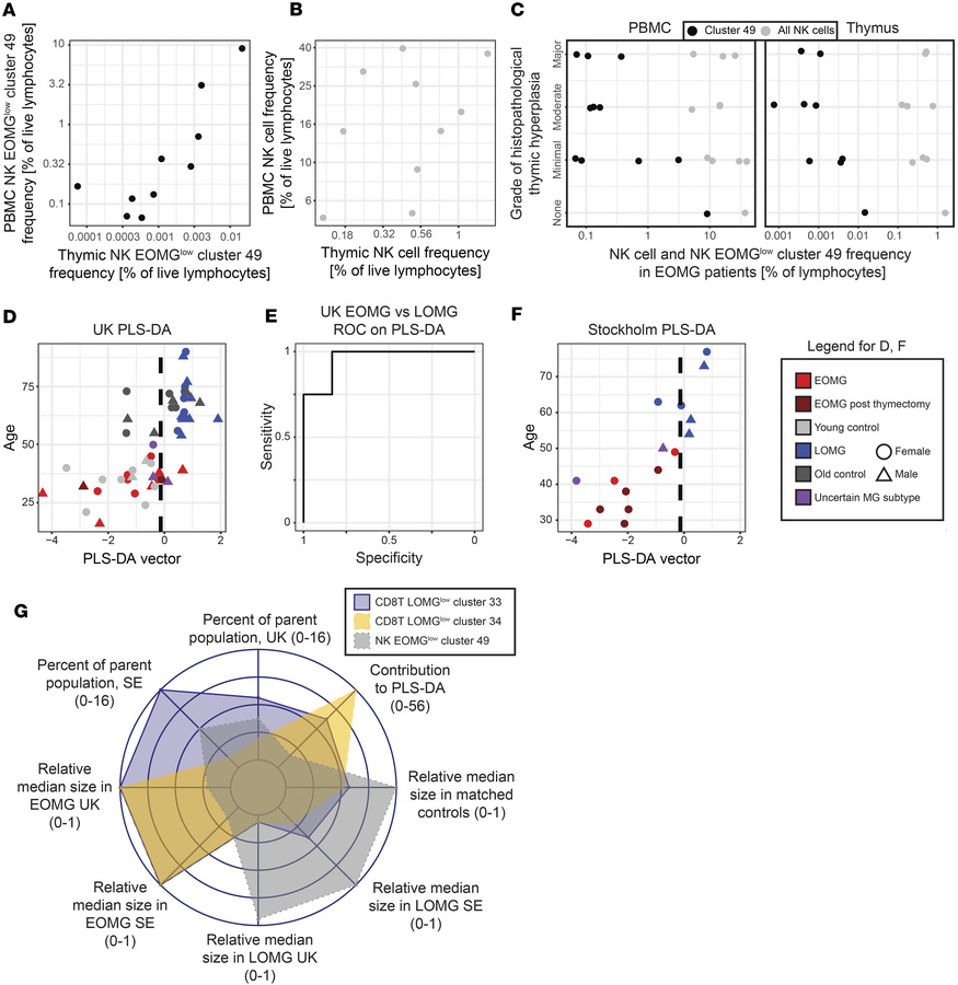
Figure 4

Thymic cell correlations and patient group discrimination.

Options: View larger image (or click on image) Download as PowerPoint
Thymic cell correlations and patient group discrimination.
(A and B) Fre...
(A and B) Frequency of cluster 49 cells (A) and all other NK cells (B) in blood (y axes) as a function of the same cell population frequencies in thymus. Black dots indicate cluster 49 frequencies, whereas gray dots are the frequencies of NK cells after subtraction of cluster 49. (C) Frequency of cluster 49 in PBMCs and thymic cells from patients with EOMG in the UK cohort correlated to the grade of histopathological thymic hyperplasia. Colors have the same meaning as in A and B. (D) Partial least squares discriminant analysis based on the frequency of the 3 identified clusters, separating the patient populations in the UK cohort. Model generated only with the EOMG and LOMG myasthenia groups; post-thymectomy samples and control groups are merely displayed. (E) ROC curve based on the PLS-DA for the UK data. (F) The SE patient data displayed on the UK PLS-DA model, with the separation threshold inherited from the UK data. (G) Spider plot summing up some of the characteristics of the 3 identified discriminatory clusters. “Parent population” refers to all CD8+ T cells for clusters 33 and 34 and all NK cells for cluster 49.

Copyright © 2026 American Society for Clinical Investigation
ISSN 2379-3708

Sign up for email alerts