Go to The Journal of Clinical Investigation
  • About
  • Editors
  • Consulting Editors
  • For authors
  • Publication ethics
  • Publication alerts by email
  • Transfers
  • Advertising
  • Job board
  • Contact
  • Physician-Scientist Development
  • Current issue
  • Past issues
  • By specialty
    • COVID-19
    • Cardiology
    • Immunology
    • Metabolism
    • Nephrology
    • Oncology
    • Pulmonology
    • All ...
  • Videos
  • Collections
    • In-Press Preview
    • Resource and Technical Advances
    • Clinical Research and Public Health
    • Research Letters
    • Editorials
    • Perspectives
    • Physician-Scientist Development
    • Reviews
    • Top read articles

  • Current issue
  • Past issues
  • Specialties
  • In-Press Preview
  • Resource and Technical Advances
  • Clinical Research and Public Health
  • Research Letters
  • Editorials
  • Perspectives
  • Physician-Scientist Development
  • Reviews
  • Top read articles
  • About
  • Editors
  • Consulting Editors
  • For authors
  • Publication ethics
  • Publication alerts by email
  • Transfers
  • Advertising
  • Job board
  • Contact
Cellular immune endophenotypes separating early and late-onset myasthenia gravis
Jakob Theorell, Nicolas Ruffin, Andrew Fower, Chiara Sorini, Philip Ambrose, Valentina Damato, Lahiru Handunnetthi, Isabel Leite, Sarosh R. Irani, Susanna Brauner, Adam E. Handel, Fredrik Piehl
Jakob Theorell, Nicolas Ruffin, Andrew Fower, Chiara Sorini, Philip Ambrose, Valentina Damato, Lahiru Handunnetthi, Isabel Leite, Sarosh R. Irani, Susanna Brauner, Adam E. Handel, Fredrik Piehl
View: Text | PDF
Research Article Immunology Neuroscience

Cellular immune endophenotypes separating early and late-onset myasthenia gravis

  • Text
  • PDF
Abstract

The 2 main subgroups of autoimmune myasthenia gravis, a neuromuscular junction disorder associated with muscle weakness, are early- and late-onset forms, defined by onset before or after 50 years of age. Both carry acetylcholine-receptor autoantibodies but differ in sex ratios, genetics, and occurrence of disease-specific thymus inflammation. To distinguish the 2 forms by cellular immune phenotyping, we applied multimodal techniques, including deep spectral cytometric phenotyping and single-cell sequencing. Analysis of 2 independent cohorts identified immunological differences driven by 3 main lymphocyte populations. Lower frequencies of mucosa-associated invariant T cells and naive CD8+ T cells were observed in late-onset myasthenia, suggesting enhanced immune senescence. A highly differentiated, canonical NK cell population was reduced in early-onset myasthenia and negatively correlated with the degree of thymic hyperplasia. Using only the frequency of these 3 populations, correct myasthenia subgroup assignment could be predicted with 90% accuracy. These distinct immunocellular endophenotypes for early- and late-onset disease suggest differences in immunopathogenic processes. Along with demographic factors and other disease subgroup–specific features, the frequency of the identified cell subpopulations may improve clinical classification.

Authors

Jakob Theorell, Nicolas Ruffin, Andrew Fower, Chiara Sorini, Philip Ambrose, Valentina Damato, Lahiru Handunnetthi, Isabel Leite, Sarosh R. Irani, Susanna Brauner, Adam E. Handel, Fredrik Piehl

×

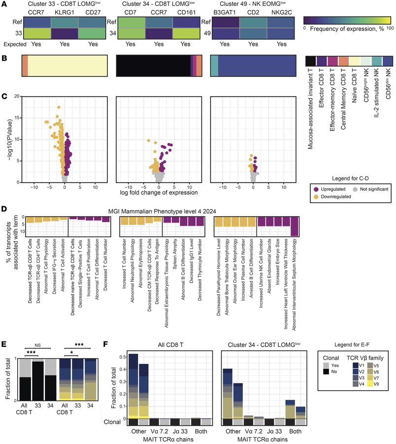
Figure 3

Characterization of significant cell populations.

Options: View larger image (or click on image) Download as PowerPoint
Characterization of significant cell populations.
(A) Heatmaps indicatin...
(A) Heatmaps indicating fraction of cells expressing genes among the top differentially expressed proteins for each of the 3 significant populations. Row 1 shows all cells apart from the population of interest and row 2 the population of interest. The 3 top proteins with a corresponding gene were selected for this analysis (the CD45RA isoform of CD45 not being useful in this context). (B) SingleR analysis identifying cluster 33 as naive CD8+ T cells, cluster 34 as MAIT cells, and cluster 49 as mature conventional NK cells. (C) Volcano plots indicating differentially expressed genes within the 3 cell subsets. (D) Top MGI mammalian phenotype terms associated with the top up- and downregulated genes for the respective cell populations. The length of the column is relative to the fraction of the total number of up- or downregulated genes for the cell subsets associated with the term. (E) Clonality and TCR Vβ chain family usage for the T cell populations. The first subfigure shows the distribution of clonality and TCR Vβ families for all CD8+ T cells, followed by columns for clusters 33 and 34. *P = 0.05–0.005, **P = 0.005–0.0005, and ***P < 0.0005. (F) Clonality and TCR Vβ split by MAIT TCRα chain usage. The first subfigure shows the distribution for all CD8+ T cells, whereas the second shows cluster 34. Color codes are the same as for E.

Copyright © 2026 American Society for Clinical Investigation
ISSN 2379-3708

Sign up for email alerts