Go to The Journal of Clinical Investigation
  • About
  • Editors
  • Consulting Editors
  • For authors
  • Publication ethics
  • Publication alerts by email
  • Transfers
  • Advertising
  • Job board
  • Contact
  • Physician-Scientist Development
  • Current issue
  • Past issues
  • By specialty
    • COVID-19
    • Cardiology
    • Immunology
    • Metabolism
    • Nephrology
    • Oncology
    • Pulmonology
    • All ...
  • Videos
  • Collections
    • In-Press Preview
    • Resource and Technical Advances
    • Clinical Research and Public Health
    • Research Letters
    • Editorials
    • Perspectives
    • Physician-Scientist Development
    • Reviews
    • Top read articles

  • Current issue
  • Past issues
  • Specialties
  • In-Press Preview
  • Resource and Technical Advances
  • Clinical Research and Public Health
  • Research Letters
  • Editorials
  • Perspectives
  • Physician-Scientist Development
  • Reviews
  • Top read articles
  • About
  • Editors
  • Consulting Editors
  • For authors
  • Publication ethics
  • Publication alerts by email
  • Transfers
  • Advertising
  • Job board
  • Contact
Mitochondrial retrograde signal through GCN5L1 transition–mediated PPARγ stabilization promotes MASLD development
Jiaqi Zhang, Danni Wang, Qiqi Tang, Yaoshu Yue, Xin Lu, Xiuya Hu, Yitong Han, Jiarun Chen, Zihan Wang, Xue Bai, Kai Zhang, Yongsheng Chang, Longhao Sun, Lu Zhu, Lingdi Wang
Jiaqi Zhang, Danni Wang, Qiqi Tang, Yaoshu Yue, Xin Lu, Xiuya Hu, Yitong Han, Jiarun Chen, Zihan Wang, Xue Bai, Kai Zhang, Yongsheng Chang, Longhao Sun, Lu Zhu, Lingdi Wang
View: Text | PDF
Research Article Cell biology Hepatology

Mitochondrial retrograde signal through GCN5L1 transition–mediated PPARγ stabilization promotes MASLD development

  • Text
  • PDF
Abstract

Mitochondrial retrograde signaling plays crucial roles in maintaining metabolic homeostasis via regulating genome modification and oxidative responsive gene expression. In this study, we identified GCN5L1, a protein localized in both mitochondria and cytoplasm, and demonstrated its specific translocation from mitochondria to cytoplasm during lipid overload and high-fat diet feeding. Using transcriptome and proteome analyses, we identified that cytoplasmic GCN5L1 binds to and promotes the acetylation of PPARγ at lysine 289 (K289). This acetylation protected PPARγ from ubiquitination-mediated degradation by proteasome. GCN5L1 translocation enhanced protein stability of PPARγ and subsequently promoted lipid accumulation in both cultured cells and murine models. Our study further reveals that PPARγ-K289 mutation reduces the ubiquitination of PPARγ and exacerbates liver steatosis in mice. These findings unveil a mitochondrial retrograde signaling during lipid overload, which regulates the crucial lipogenic transcriptional factor. This discovery elucidates an unrecognized mitochondrial function and mechanism underlying hepatic lipid synthesis.

Authors

Jiaqi Zhang, Danni Wang, Qiqi Tang, Yaoshu Yue, Xin Lu, Xiuya Hu, Yitong Han, Jiarun Chen, Zihan Wang, Xue Bai, Kai Zhang, Yongsheng Chang, Longhao Sun, Lu Zhu, Lingdi Wang

×

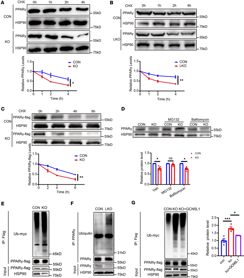
Figure 5

GCN5L1 deletion modulates PPARγ stability via ubiquitylation-mediated proteasome degradation.

Options: View larger image (or click on image) Download as PowerPoint
GCN5L1 deletion modulates PPARγ stability via ubiquitylation-mediated pr...
(A) GCN5L1 deletion (KO) or control (CON) C3H10T1/2 cells were stimulated with 50 μg/mL cycloheximide (CHX) for 0, 1, 2, and 4 hours, followed by Western blot analysis of PPARγ. Quantitation of 4 independent experiments is shown. (B) Primary hepatocytes from CON or GCN5L1-LKO mice were incubated with 0.4 mM PA/0.8 mM OA overnight, followed by stimulation with 50 μg/mL CHX for 0, 1, 2, and 4 hours. Western blot was used to detect PPARγ. Quantitation of 4 independent experiments is shown. (C) HepG2 cells with or without GCN5L1 deletion were transfected with PPARγ-FLAG. PPARγ-FLAG levels were assessed via Western blot analysis after CHX stimulation. Quantitation of 4 independent experiments is shown. (D) C3H10T1/2 cells with or without GCN5L1 deletion were incubated with MG132 (10 μM) or bafilomycin (20 nM). Western blot was used to detect PPARγ. Quantitation of 4 independent experiments is shown. (E) The PPARγ-FLAG and ubiquitin-myc (Ub-myc) plasmids were cotransfected into HepG2 CON or KO cells. PPARγ-FLAG was immunoprecipitated by anti-FLAG antibody. Ubiquitination levels were analyzed by immunoblotting with anti-myc antibody. (F) PPARγ antibody was used for immunoprecipitation of endogenous PPARγ. Ubiquitination levels were analyzed by immunoblotting in livers from CON or GCN5L1-LKO mice with 16-week HFD. (G) The PPARγ-FLAG and Ub-myc plasmids were cotransfected into HepG2 CON, GCN5L1-KO, or KO-lenti-GCN5L1 cells. PPARγ-FLAG was immunoprecipitated by anti-FLAG antibody. Ubiquitination levels were analyzed by immunoblotting with anti-myc antibody. Quantitation of 4 independent experiments is shown. Datasets in A–C were analyzed by 2-factor repeated-measures ANOVA with Bonferroni correction. Datasets in D were analyzed by 2-way ANOVA with Bonferroni correction. Datasets in G were analyzed by 1-way ANOVA with Bonferroni correction. ns, P > 0.05; *P < 0.05, **P < 0.01, ***P < 0.001.

Copyright © 2026 American Society for Clinical Investigation
ISSN 2379-3708

Sign up for email alerts