Go to The Journal of Clinical Investigation
  • About
  • Editors
  • Consulting Editors
  • For authors
  • Publication ethics
  • Publication alerts by email
  • Transfers
  • Advertising
  • Job board
  • Contact
  • Physician-Scientist Development
  • Current issue
  • Past issues
  • By specialty
    • COVID-19
    • Cardiology
    • Immunology
    • Metabolism
    • Nephrology
    • Oncology
    • Pulmonology
    • All ...
  • Videos
  • Collections
    • In-Press Preview
    • Resource and Technical Advances
    • Clinical Research and Public Health
    • Research Letters
    • Editorials
    • Perspectives
    • Physician-Scientist Development
    • Reviews
    • Top read articles

  • Current issue
  • Past issues
  • Specialties
  • In-Press Preview
  • Resource and Technical Advances
  • Clinical Research and Public Health
  • Research Letters
  • Editorials
  • Perspectives
  • Physician-Scientist Development
  • Reviews
  • Top read articles
  • About
  • Editors
  • Consulting Editors
  • For authors
  • Publication ethics
  • Publication alerts by email
  • Transfers
  • Advertising
  • Job board
  • Contact
Mitochondrial retrograde signal through GCN5L1 transition–mediated PPARγ stabilization promotes MASLD development
Jiaqi Zhang, Danni Wang, Qiqi Tang, Yaoshu Yue, Xin Lu, Xiuya Hu, Yitong Han, Jiarun Chen, Zihan Wang, Xue Bai, Kai Zhang, Yongsheng Chang, Longhao Sun, Lu Zhu, Lingdi Wang
Jiaqi Zhang, Danni Wang, Qiqi Tang, Yaoshu Yue, Xin Lu, Xiuya Hu, Yitong Han, Jiarun Chen, Zihan Wang, Xue Bai, Kai Zhang, Yongsheng Chang, Longhao Sun, Lu Zhu, Lingdi Wang
View: Text | PDF
Research Article Cell biology Hepatology

Mitochondrial retrograde signal through GCN5L1 transition–mediated PPARγ stabilization promotes MASLD development

  • Text
  • PDF
Abstract

Mitochondrial retrograde signaling plays crucial roles in maintaining metabolic homeostasis via regulating genome modification and oxidative responsive gene expression. In this study, we identified GCN5L1, a protein localized in both mitochondria and cytoplasm, and demonstrated its specific translocation from mitochondria to cytoplasm during lipid overload and high-fat diet feeding. Using transcriptome and proteome analyses, we identified that cytoplasmic GCN5L1 binds to and promotes the acetylation of PPARγ at lysine 289 (K289). This acetylation protected PPARγ from ubiquitination-mediated degradation by proteasome. GCN5L1 translocation enhanced protein stability of PPARγ and subsequently promoted lipid accumulation in both cultured cells and murine models. Our study further reveals that PPARγ-K289 mutation reduces the ubiquitination of PPARγ and exacerbates liver steatosis in mice. These findings unveil a mitochondrial retrograde signaling during lipid overload, which regulates the crucial lipogenic transcriptional factor. This discovery elucidates an unrecognized mitochondrial function and mechanism underlying hepatic lipid synthesis.

Authors

Jiaqi Zhang, Danni Wang, Qiqi Tang, Yaoshu Yue, Xin Lu, Xiuya Hu, Yitong Han, Jiarun Chen, Zihan Wang, Xue Bai, Kai Zhang, Yongsheng Chang, Longhao Sun, Lu Zhu, Lingdi Wang

×

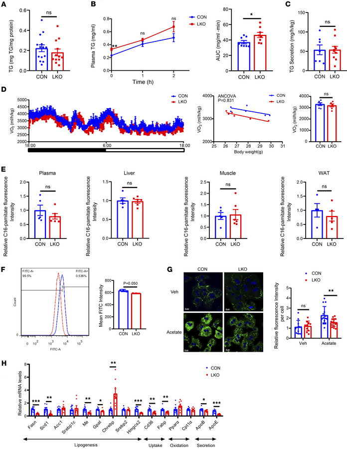
Figure 3

GCN5L1 deletion may inhibit de novo lipogenesis to reduce liver TG in response to HFD.

Options: View larger image (or click on image) Download as PowerPoint
GCN5L1 deletion may inhibit de novo lipogenesis to reduce liver TG in re...
(A) Feces TG of CON or LKO mice after 8 weeks of HFD (CON n = 14, LKO n = 12). (B) Plasma TG levels in HFD-fed CON or LKO mice (n = 8) orally receiving olive oil. (C) CON or LKO mice fed HFD for 8 weeks were fasted for 6 hours. Poloxamer 407 was administered via intraperitoneal injection (1 g/kg). Plasma TG levels were determined 2 hours after injection (CON n = 7, LKO n = 10). (D) Oxygen consumption was determined by metabolic cage experiments with CON or LKO mice on HFD. Oxygen consumption was normalized to body weight. ANCOVA analysis is shown on the right. (n = 6 mice per group.) (E) BODIPY-C16 fluorescence intensity in different tissues of CON or LKO mice (plasma, liver, muscle: CON n = 5, LKO n = 6; WAT: CON n = 4, LKO n = 5). WAT, white adipose tissue. (F) CON or LKO hepatocytes were analyzed by flow cytometry after incubation with 2 μM BODIPY-C16 for 10 minutes at 37°C (n = 3 mice per group). (G) Primary hepatocytes from CON and LKO mice were incubated with 40 mM acetate for 15 hours, followed by BODIPY staining and microscopy analysis; n > 10 cells from each group were analyzed. Scale bar: 20 μm. (H) Quantitative PCR detection of lipid metabolism–related genes in livers from CON or GCN5L1-LKO mice on HFD for 16 weeks (CON/LKO n = 8). Datasets in A, C, E, and H were analyzed by 2-tailed Student’s t test. Datasets in B were analyzed by 2-factor repeated-measures ANOVA with Bonferroni correction. Datasets in F were analyzed by non-parametric statistical tests. Datasets in G were analyzed by 2-way ANOVA with Bonferroni correction. ns, P > 0.05; *P < 0.05, **P < 0.01, ***P < 0.001.

Copyright © 2026 American Society for Clinical Investigation
ISSN 2379-3708

Sign up for email alerts